Fórum témák

» Több friss téma
Fórum » Csöves erősítő készítése
 
Témaindító: seedz, idő: Márc 31, 2006
Témakörök:
Ne feledd betartani a fórum viselkedési szabályait, és a topik megmaradásának feltételeit. [link]
A téma átmenetileg fagyasztva lett, hozzászólni nem tudsz!
Lapozás: OK   1630 / 2208
(#) havranarpi válasza mark.budai hozzászólására (») Jún 23, 2014
Nekem ez már félig készen van.Túl vagyok a teszteken.Csak kevesellettem a hangerőt.
További képek ha érdekel: Bővebben: Link
(#) daneg86 válasza havranarpi hozzászólására (») Jún 23, 2014
Én holnap megtervezek hozzá egy elő fokozatot ecc88-ból vagy ami épp a kezembe akad csőből..
(#) mark.budai válasza havranarpi hozzászólására (») Jún 23, 2014
Ne haragudj, FordP hozzászólása után ki is ment a fejemből, hogy Te pontosan mit írtál.
A mobil sajnos nem ad akkora jelet, hogy rendesen meghajtsa. Építeni kéne elé, mondjuk egy ECC82-vel, de ekkora anódfeszről inkább 88-cal egy 2-3 szoros erősítésű fokozatot. Ilyenkor sajnos ez egyik legjobb jellemzője veszik el ennek az erősítőnek, az egyszerűsége.
A hozzászólás módosítva: Jún 23, 2014
(#) kristikoma válasza havranarpi hozzászólására (») Jún 23, 2014
Érzékenyebb, minőségi füles segít...
(#) keszeg01 válasza havranarpi hozzászólására (») Jún 23, 2014
Jó estét.
A anódfeszültség emelése egy próbát megér , vagy előerősítő a teló elé cd -nél nem kell.
Vagy ez:
A hozzászólás módosítva: Jún 23, 2014

kh_ar4.gif
    
(#) havranarpi válasza keszeg01 hozzászólására (») Jún 23, 2014
Köszi ezt mindenképp megpróbálom.
Amúgy a fejhallgató egy Pioneer HDj 1000-es
(#) Csendes33 válasza bta hozzászólására (») Jún 23, 2014
Nekem valahogy tetszik is, amit a linkeden láttam. Nekem nincs ilyesmim sajnos, viszont van négy régi Solton zenekari nagy érzékenységű hangafalam, nyilván más kategória, de azokat szeretném egy csöves jószágról meghallgatni. A kis AEG sajnos nem működőképes, a Priboy-ban van minden bizodalmam.
(#) Csendes33 válasza djcaveman hozzászólására (») Jún 23, 2014
Szia, Wima nevezetű kondikat tudtam vásárolni, az értékük stimmel. Arra gondoltam hogy ha működőképes lesz, akkor talán érdemes is lenne kicserélni a készülékben található összes kondenzátort. Írd meg légyszíves ha ezt másképp gondolod. Sajnos ma húzós volt a napom de mindjárt nekiállok..
(#) Gery78 válasza Csendes33 hozzászólására (») Jún 24, 2014
Szia!
A Wima kondik jók, főleg az MKP típusok, elég jó hangot tudnak produkálni. (Mondjuk az olajpapír jobb, de ezt majd csak később ha már jó az erősítő és szeretnéd tuningolni. ) Érdemes az összes csatoló kondit és tápkondit kicserélni újra, mert sok idegeskedéstől tudod magad megkímélni. Ha van benne hangszínszabályzó, a hangszín körben lévő kondikat nem muszáj cserélni, mert előtte és utána általában csatoló van, tehát a nagyfesz nem tud bennük kárt okozni.
Igen amit bta kolléga linkelt hangsugárzót az egy kis tölcséres hangsugárzó, ezek a legérzékenyebb legnagyobb hangerőt produkáló hangsugárzó típusok.
Hogyhogy nem működik a kis EAG? Mi baja van?
(#) Csendes33 válasza Gery78 hozzászólására (») Jún 24, 2014
Szia, köszi hogy hozzászóltál, megfogadom a tanácsod, cserélni fogom, ennyit még kap tőlem a masina.. Ebben az erősítőben nincsen hangszínszabályozó, a két hangerő szabályozó tolópotméter viszont érdekes, mert olyan mint azok a régi dzsekszlik (ha jól ejtem), tele vannak ellenállásokkal. Az EAG-nek kiszedték a csöveit és elkezdték szétbontani, én meg sajnáltam mert kívülről szép állapotú és mondhatni elvettem. Ennek kb 4 éve azóta egy kartondobozban figyel, mert nem értek a javításához, még rosszabbá meg nem akartam tenni. (kivéve ugye, hogy tegnap a kondit szedtem volna ki nagy hirtelen belőle, de aztán djcaveman-nek köszönhetően békén hagytam ) 2*3-5W ha jól emlékszem, de lehet hogy előbogarászom, mert olyan ügyesek vagytok, hogy általatok talán még abból is lehet valami.
(#) Csendes33 válasza djcaveman hozzászólására (») Jún 24, 2014
Örülünk. A két kiszedett kondi közül az egyik szinte teljesen zárlatos (dióda állásban az érték 028), a másik meg szakadást mutat és tele van apró gombostűfejnyi lyukakkal + égett szaga van, a lényeg hogy kicseréltem és a cső nem kezd izzani, kb 40 percet ment idáig. A búgása ennek a javított oldalnak sokat enyhült, de még jelen van, nem szűnt meg teljesen, az ellenállásokra rámértem (igaz nem kiforrasztott állapotukban) de az értékek nincsenek elmászva. Szóval a búgást illetően a maradék kondenzátorok cseréjében látom a kis agyammal a megoldást. A Priboy most működik köszi hogy irányítottátok a mancsomat.
(#) Gery78 válasza Csendes33 hozzászólására (») Jún 24, 2014
Igazán nincs mit, újítsd fel szépen lépésről lépésre ezeket a készülékeket, és sokáig meg fogják hálálni azzal, hogy jól működnek. Sokat tanulhatsz egy ilyen felújításból. Ha megismered a lelki világát, akkor megérted a működését is. Az a Yaxley-s hangerőszabályzó meg egy nagyon jó dolog, én is olyat használok. Ki ne dobd belőle. Még egy ALPS black potis hangerőszabályzó sem tudja azt a hangminőséget hozni, mint a Yaxley-s hangerőszabályzó. Bátran bogarászd elő az EAG-ot is, simán fel lehet azt is újítani. Az is bőven megér egy misét. ECL86 csövek kellenek bele. Azt úgy tudod megjavítani, hogy a kapcsolási rajz alapján végigköveted a nyákon a nyomvonalat alkatrészlábtól alkatrészlábig, és akkor fogod látni, hogy hol hiányzik alkatrész. Majd azokat pótolod, javaslom, hogy a csatoló kondikat itt is cseréld, mert több mint valószínű hogy szükséges (EAG gyerekbetegség) meg esetleg a tápkondikat is ha olyasmit tapasztalsz, mint a Priboj-nál. Ha működnek a tápkondik, akkor nem bántanám őket. Aztán bekapcsolod, egy csattanás, egy villanás, és megy is az erősítő.
A hozzászólás módosítva: Jún 24, 2014
(#) havranarpi hozzászólása Jún 24, 2014
Ma haladtam a Gi-30-al.
Eddig így néz ki.
(#) daneg86 válasza havranarpi hozzászólására (») Jún 24, 2014
Nem fog az a toroid ott alapzajt okozni ?
(#) havranarpi válasza daneg86 hozzászólására (») Jún 24, 2014
Leteszteltem és nem okoz alapzajt
(#) djcaveman válasza Csendes33 hozzászólására (») Jún 24, 2014
A javított oldalnál (a csőizzás miatt) esetlegesen próbálhatod a szimmetriát beállítani.... ezt meg tudod tenni az R14 es trimmerpotival. Az R22-R23 ellenállásokat cseréld ki 1Ohm 5W (a mérés miatt egyszerűbbé teszi a kiértékelést) értékűre, és ezeken a műszereddel mérned kell milivoltos állásban kb:15-75mV-ot.. ez egyben a nyugalmi árama az adott csőnek. Ha az amit mérsz mindkét csőnél kb: 25-35mV, és ha ezt egyformára tudod állítani a trimmerrel akkor jó, és a búgás is csökkenhet az asszimmetria miatt. Természetesen a kondenzátorok ellenőrzése, ill. cseréje mindenképp szükséges.
A hozzászólás módosítva: Jún 24, 2014
(#) daneg86 válasza keszeg01 hozzászólására (») Jún 24, 2014
Én már fejlesztem az elő erősítő fokozatot hozzá, hogy bármi meg tudja hajtani.
2-3x os fesz erősítés ecc88-al.
(#) daneg86 hozzászólása Jún 25, 2014
Már csak valami ehhez való tápot kell csinálnom
(#) Csendes33 válasza djcaveman hozzászólására (») Jún 25, 2014
Rászántam pár órát, a ma megvásárolt kondikat belepakoltam, a C1-es C4-es kondik cseréje után figyeltem fel hogy eltűnt a búgás. A szimmetria beállításával is megpróbálkozom akkor, köszönöm.
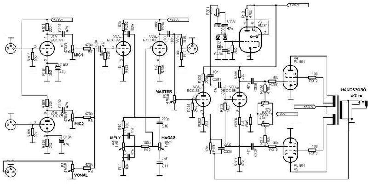
(#) küzmös Gergely hozzászólása Jún 25, 2014
Sziasztok! A mellékelt kapcsolásban az anódáram állító trimmerek kb hány kohm-os ellenállással kapcsolódnak a földre? (R45) Én nem tettem oda semmit, de néha olyat produkál hogy elhalkul és ha megpiszkálom a potit vagy akár csak csavarhúzóval hozzá érek akkor "helyre ugrik". (Mondjuk tény hogy a potik is elég silány bontott példányok)

kapcs1.jpg
    
(#) pucuka válasza küzmös Gergely hozzászólására (») Jún 25, 2014
Annak az ellenállásnak a szerepe, hogy a rács előfeszültséget ne lehessen 0 V -ig leszabályozni. Mondjuk, a végcsöveknek nem tesz jót, ha alacsony a negatív rácsfeszültség, A osztályba úgysem akarod beállítani.
Ha az R45 -nek egy 22 kohmot teszel, a rácsfeszültséget kb. 22 - 70 V között tudod szabályozni, és az osztón átfolyó áram is kevesebb, a potik sem lesznek annyira kényesek.
(#) küzmös Gergely válasza pucuka hozzászólására (») Jún 25, 2014
Köszi szépen! Már be is építettem és valóban stabilabbnak mutatkozik. Megmértem és kb -55, -56V-ot mérek mind a két oldalon. Mondjuk nem tudományosan állítom, hanem úgy hogy leveszem a hangerőt és "megkeresem" a búgásminimumot. Van egy pont ahol szinte semmi sustorgás nem hallatszik. Ez a pont ennél az értéknél adódott. Aztán járatom egy pár 10 percet közben ránézek a csövekre hogy nehogy izzon nekem..
A hozzászólás módosítva: Jún 25, 2014
(#) Csendes33 válasza Gery78 hozzászólására (») Jún 25, 2014
Rendben akkor majd az EAG-t is előkaparom, köszi szépen, jól esik a pozitív hozzáállásotok és a segítőkészségetek. A Priboy szépen szól, meg vagyok lepődve a hangján, egyrészt fura hogy csak 2*50 elvileg (ezt nem is értem), másfelől eléggé van dinamika. a 4db Solton háromutas láda nagyon szépen szól róla, bevallom el vagyok képedve (Billy Idol - Rebel Yell) Te és ez a szag ami jön a csövektől, imádja az orrom.. ..azt hiszem kezdem valamelyest érteni, miért vannak ennyire oda ezekért a monstrum őskövületekért, rá lehet kapni az ízére könnyedén

DSC09196.JPG
    
(#) Gery78 válasza Csendes33 hozzászólására (») Jún 25, 2014
Így van ásd csak elő, legyen jó az is. Persze, hogy szépen szól a Priboj, hiszen csöves, és az mint olyan nem lehet rossz. Hogyne lenne dinamika, jó nagy tápegység kell hozzá, és akkora dinamika lesz mint egy ház. Én most próbáltam bele az erősítőmbe az olajpapír kondit mint tápszűrőt. Elképesztően jó. Sokkal jobb mint a Siemens elkó a tápban, pedig az is az egyik legjobb hangú kondi. Na, úgy látom Te is elkaptad a csöves-betegséget, mint itt közülünk sokan...
Itt az enyém is, ez egy sztereósított EAG AE-782/A típus, ez sem picike méret. Ez ugyan "csak" 2x12W-os, de bőven elég. Mutatok néhány képet róla, szépen működik már, még be kéne dobozolni valami jó kis masszív dobozba. Gondolkodom az álló kivitelen.
A hozzászólás módosítva: Jún 25, 2014
(#) Csendes33 válasza Gery78 hozzászólására (») Jún 25, 2014
Csöves betegség? Inkább mondanám tisztán látásnak. Tény, hogy elkezdtem utána olvasni a témának, nem nagyon tudok semmit a csöves készülékekről. Tetszik a ketyeréd, lehet benne meló, nem kevés. Kitartást a befejezéshez.
(#) djcaveman válasza Gery78 hozzászólására (») Jún 26, 2014
Idézet:
„úgy látom Te is elkaptad a csöves-betegséget, mint itt közülünk sokan...”

Na igen.. Én is így kezdtem.. Elő-fokozatok, meghajtások, végfokozatok [PCL86, ECL86, EL84, PL500, PL509, GU50, SE, PP...] Hmmm finom hobbi ez. A mostani projekt, a GU50 PP sztereóban (már dobozolás alatt), ill. most egy Beag APX-100 teljes felújítás.
(#) daneg86 hozzászólása Jún 26, 2014
Tegnap nekiálltam rendezgetni a csöveimet, és rájöttem, hogy rengeteg PCL 85-86-om van.
SE vagy PP végfokhoz tudnátok adni valami kimenő trafó készítési útmutatót ? Milyen vas kell, tekercselés stb.
(#) kristikoma válasza daneg86 hozzászólására (») Jún 26, 2014
Már kísérleteztek itt ezekkel a csövekkel elég sokan. A 86-os hangerősítőként ajánlott. A 85-ös meg impulzus üzemű(eredetileg függőleges eltérítésre TV-ben). Munkapontot sajnos szerkeszteni kell. 86-ból érdemes készíteni. SE kapcsolás valamelyik TV vagy rádió rajza alapján. PP a Budapest rádió alapján, mert egy "lebutított" EL 84 és fél ECC 83-at tartalmaz. 85-el kísérletezett itt valaki, de nem vált be. SE trafóként keresel VT Cleopátra rádió hálózatit, átlemezeled, majd a primer a 220-as rész. PP trafónál meg elektroncsöves VT, vagy bolgár rádió hálózati trafóját ajánlom kezdéshez. Egyébként Magyari Béla igen vaskos Zsebkönyvében van trafó leírás, vagy Kádár Géza Hangerősítők könyvében is van.
(#) MrBrown válasza daneg86 hozzászólására (») Jún 26, 2014
Szia,
CIROKL picasa-ján minden igényt kielégítő dokumentáció van a CHZ féle sokak által utánépített kiforrott PCL86 PP-hez.
Ez a konstrukció tuti befutó!
üdv.
(#) bakos13gab válasza kristikoma hozzászólására (») Jún 26, 2014
PCL85-ből többek tapasztalata szerint PP-t érdemes készíteni, SE-ben nem szól olyan jól.
Következő: »»   1630 / 2208
Bejelentkezés

Belépés

Hirdetés
XDT.hu
Az oldalon sütiket használunk a helyes működéshez. Bővebb információt az adatvédelmi szabályzatban olvashatsz. Megértettem