Fórum témák
» Több friss téma |
Az IC 2-es láb melletti 1nF-nál nincs véletlen zárlat?
Nincsen, viszont lehet, hogy sikerült megoldani. A földre "menő" 10K egyik lába nem érintkezett(szerintem erre hitted hogy a 4-es láb mert én is azt hittem rá, ott van mellette
) Beforrasztottam rendesen és így már megvan a fél tápfesz. Viszont kipróbálni sajnos most nem tudom éjszaka Majd holnap este talán. Addigis köszönöm a segítséget!
Szia!
Ónozd át vékonyan az egész nyákot, ha még mindig nem működik. Néhány helyen lukak vannak a vezetősávban, talán nem is vezet rendesen. Régebben úgy jártam, hogy meg volt a nyák karcolva, és szemmel nem látható szakadás volt a vezetősávban. Egyik részében volt még feszültség, 4mm-rel tovább már nem. Plusz a forrasztásokat is próbáld meg kijavítani gyantával, vagy valamivel. Ahol pedig nagyon közel vannak egymáshoz az ónpacák és a vezetősávok, ott szikével vagy éles hegyű csavarhúzóval kaparj közé kis "árkot", hogy 100% ne legyen zárlat.
Működik! Nagyon köszönöm a segítséget! A már említett ellenállásnál volt rossz a forrasztás, mostmár tökéletesen működik. Mégegyszer köszönöm!
Esetleg azt még meg tudnád mondani, hogy melyik alkatrész cseréjével lehet növelni a basszus kiemelést? Az rémlik, hogy valamelyik kondenzátort kell cserélni, de nem nagyon tudom melyiket(ha egyáltalán azt kell)
Örülök, hogy sikerült rendbehozni. A mély szabályzási tartományát a potijával soros 10k ellenállások csökkentésével tudod még egy kicsit srófolni. A gyakorlatban ennek nincs jelentősége, mert a közép és magas mérséklésével az elvárt átviteli görbe létrehozható.
Akkor mindegy, minimális növekvésért nem fogok belenyúlni. Azért így is elég jó, csak gondoltam jó lenne még egy kis "extra" basszus.
Erről a pamametikus EQ-ról mi a vélemény: Bővebben: Link
Esetleg van valami jobb megoldásotok? Elég lenne két szekcióval, a magasabb nem ártana ha 15 kHz-ig elmenne. Ha jól sejtem akarhány szekciós is tud lenni. Nem kimondottan témába vágó, de szerintetek mennyire jó megoldás egy olyan hangerőszabályzás/bemenet választás, ahol egy multiplexeren keresztül megy jel?
Sziasztok!
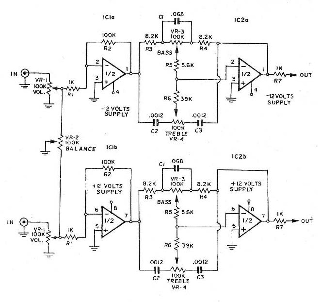
Megépítettem a lenti hangszínszabályzót. A kérdésem: mely elemeket kell változtatnom, ha azt szeretném, hogy kicsit több legyen a magas (több magasat emeljen)? Csak tipp a részemről, hogy az R6-ot (39K) kell csökkentenem. Jó a feltételezésem?
Hello! Cseréld meg az R5 és R6 ellenállásokat.
Szia!
Megcseréltem és a magas olyan lett amilyennek szerettem volna, viszont most a mély lett karcsúbb. Fülre úgy tűnik, mintha csak az egész alacsony frekvencia tartományban emelne, azt is csak kis mértékben. Akkor most az immár 39K-vá avanzsált R5 értékét kellene csökkentsem?
Hello! Tedd azt. De ha ily mértékű emelésekre van szükség egy hangrendszernél, akkor az nem lehet egészséges. Vagy az átviteli elemek nem megfelelőek, vagy valami gond van. Minden estre leszimuláltam a karakterisztikát. És nézd meg ennek a kapcsolásnak elemeit is.
A hozzászólás módosítva: Ápr 16, 2014
Milyen szimulátort használsz? Én a kapcsolást a "Tone Stack Calculator"-ban próbáltam szimulálni, kevés sikerrel. (Szerintem nem jó az a program.)
Hogy hol a baj azt még nem tudom, csak azt, hogy valamiért nem tetszett a hangja és kísérletezni szeretnék vele. A magas már szép, a módosítás elött gyakorlatilag semmit nem emelt. Most egy kicsit a mélyen szeretnék igazítani. Nem igazán az a baj, hogy mekkorát emel, vagy vág, hanem, hogy azt "hol", milyen frekin kezdi. Köszönettel: metabo123
Én a TINA demó programot használom. Ha csökkented a 68n kondit, előbb fog emelni.
Nos, megoldódott a probléma!
Egy forrasztási hiba viccelt meg. Az ón ugyan körülfutotta az alkatrész lábát, de fémes kapcsolat nem jött létre. Most már úgy szól, ahogy kell. Először csak monóban próbáltam ki és kísérleteztem az áramkörön. Aztán a másik oldalt is élesztettem és ott rendben volt a basszus. Na ekkor kezdtem el méregetni az alkatrészeket és kibukott a probléma. Konklúzió mások számára is: -ahogy azt javasoltad- a kapcsolásban R5-öt és R6-ot fel kell cserélni. Köszönöm a segítséget! A hozzászólás módosítva: Ápr 17, 2014
Sziasztok!
Kérlek segítsetek az alábbi kérdésekben: - sztereo egységet szeretnék csinálni, használhatok-e TL074-es IC-t? - jól gondolom, hogy az első M.E. állítja be az erősítést (R4/R1)? - ha igen, állíthatom ezt az R4 változtatásával? Köszi a válaszokat: hobbydcc
Óóóó, én barom.... R2 és R3 éppen az erősítést változtatja...
Bocsi még 1x, a kérdésem tárgytalan. (azért jó volt ide beírni mert emiatt még 1x átnéztam a rajzot). Szép napot Mindenkinek!
RELOOPNAK Ez a kapcsolás. A poti ültetésén még nem gondolkoztam, ez egy teszt panel lenne.
Közben kitúrtam a kérdés apropóját Bővebben: Link
Mindjárt összevetem a két kapcsolást, stimmel A hozzászólás módosítva: Jún 28, 2014
Ez az én formám,
egy 'kis' időt persze eltöltöttem a nyák tervezéssel. A kettő ahogy látom kisértetiesen hasonlít. A hozzászólás módosítva: Jún 28, 2014
Kérdezz rá a kollégára, mi a tapasztalat, Hátha akad finomítani való.
Ez egy jó ötlet. Mindenesetre ezt a nyákot fogom használni. Köszönöm!
Javaslom készíts a NYÁK-ról egy sima nyomtatást, és próbáld rá a kondenzátorokat és a potikat.
Igen , azt látom, a panelon elég minik az alkatrészek, az ellenállással nem lesz gond, de a kondik is elég parányik. De azt fogom tenni amit javasoltál. Kis keresgélésre kiderítettem, hogy R5-R6-ot fel kell cserélni, mert nem szól szépen. : Bővebben: Link
A hozzászólás módosítva: Jún 28, 2014
Az R5, R6 hangzás kérdése. Az R1/R2-t venném górcső alá, kell Neked 100x erősítés? R1 helyén 22k-val simán kiegyeznék.
Nem, semmiképp nem kell akkora. Igazából erősítős se nagyon. kizárólag annyit szeretnék, hogy alul és felül egy kicsit emelni tudjak, hogy dögösebben szóljon a szett. (HT-A30/preludium B31) Akkor 22k lesz.
Sziasztok! Az általam meg épített hangszín szabályzó! kiválóan működik.A megépített stabilizátorok ezért kelletek.
Megvan miért mondtad, hogy próbáljam bele a kondikat.
A hangszínbe bele próbáltam, de a tápba nem. A stab részt kicsit lecsesztem, mert nem fér el normálisan egymás mellett a két stab, ezért az egyiket meg kellett forditsam, de akkor meg a kondi van útba jó mindegy, ez most már így fog maradni. A hozzászólás módosítva: Jún 29, 2014
Nekem is volt pár kalandom korábban, azóta szigorúan nyomtatok
|
Bejelentkezés
Hirdetés |




) Beforrasztottam rendesen és így már megvan a fél tápfesz. Viszont kipróbálni sajnos most nem tudom éjszaka
Majd holnap este talán. Addigis köszönöm a segítséget!



jó mindegy, ez most már így fog maradni. 





