Fórum témák

» Több friss téma
Fórum » Mosógépmotor bekötése
 
Témaindító: Dióda, idő: Szept 30, 2007
Témakörök:
Lapozás: OK   12 / 22
(#) zolika60 válasza Radoo hozzászólására (») Okt 29, 2014 /
 
Szerintem a Fagorban szénkefés soros motor van fordulatszám szabályzással a Hajdúban pedig egy kettős tekercselésű szinkron motor. Nem lehet felcserélni őket.
(#) Radoo válasza zolika60 hozzászólására (») Okt 29, 2014 /
 
Es mivel tudnam hellyettesiteni?
(#) zolika60 válasza Radoo hozzászólására (») Okt 29, 2014 /
 
Egy hasonló szénkefés motorral. Nem ismerem az összes típust, de tán botesz erre jár és megmondja melyik gépeké lehet jó. Esetleg kérdezd meg a mosógépes topicban, ott gyakrabban jár. Vagy keresd meg privátban biztosan segít, ha tud.
(#) Radoo hozzászólása Okt 29, 2014 /
 
Koszonom az infot
(#) eadx hozzászólása Nov 14, 2014 /
 
Üdv!
Egy Hajdú zerowatt motorjának a bekötés érdekelne. Mellékelem a csatlakozó képét. A tekercseket mértem, ha esetleg ez mond valakinek valamit.

1-2 23,2 2-3 58,1 3-4 102,2 4-5 100 Ohm
1-3 80,4 2-4 44,9 3-5 113,3
1-4 67,4 2-5 56,1
1-5 78,3

A motoron a Candy p.35 cl.h szerepel a google értelmeset nem dobott ki rá.Előre is kösz a segítséget.
(#) Djatis hozzászólása Jan 5, 2015 /
 
Sziasztok !

Nekem is van egy mosógépmotorom hajdu nem a minimat hanem a másik lényeg hogy ennek nem 6 kivezetése van a csatiban hanem 8 azt hogy kell bekötni ?
Mert arról nem találok semmit.
Előre is köszönöm .
(#) gege001 hozzászólása Jan 22, 2015 /
 
Sziasztok segítség kellene egy mosógép motor bekötéséhez. A motoron 6 kivezetés van ebből az egyik zöld-sárga gondolom ez a test. Küldök képet. Köszi.
(#) flati hozzászólása Feb 24, 2015 /
 
Sziasztok
Már régóta kísérletezek azzal hogy egy villanymotor fordulatszámát hogyan tudnám csökkenteni persze minimális költséggel.Próbálkoztam klímának a villanymotorjával de nem volt az igazi viszont most szereztem egy mosógép motort és sok helyen olvastam ha egy sima fényerő szabályzóval megoldható a fordulat szabályzása. Ez mennyire igaz?
(#) Alex2 válasza flati hozzászólására (») Feb 24, 2015 /
 
Az attól függ, milyen fajta a motor.
(#) solan98 hozzászólása Feb 28, 2015 /
 
Sziasztok. Van egy mosgép motorom univerzális. Be szeretném kötni de nemtudom hogyanis kellene mert 6 kivezetése van 2 a kefékhez másik 4 meg az álórészbe ezt hogyan kell bekötni és kondit hovarakjak?
(#) kisagyi hozzászólása Ápr 1, 2015 /
 
Sziasztok.
Érdeklődni szeretnék jobbára mint mindenki más szinte itt.
Kaptam egy komplett rendszert INTUITION névvel felvértezve.
Teljes a gép, csupán a tyúkbeleket és a motort ideiglenesen kiszedték nekem.

Meg kellene oldanom hogy direktre köthessék a motort.

A csatlakozásánál 7 szál fut be amit 8-ra oszt a csati.
2 ebböl a szénkefékre fut 3+1 pedig a tekercselés két oldalába.
Amint látom van benne fordulat érzékelő is.
230-240V-50Hz van ráírva, így gondolom direktre lehet kötni.
Kondi nincsen a motoron amint láttam, talán a vezérlőnyákon.

Lehet a tekercseket külön meghajtva fordulatot szabályozni?
Hogy lehetne átkötni Direktre?

A válasz sürgős lenne, úgyhogy nagyon megköszönném.

Üdv: Petya
(#) erbe válasza kisagyi hozzászólására (») Ápr 1, 2015 / 1
 
Nem szabad direktbe bekötni. Azonnal maximális fordulatszámon indulna és akár szét is repülhetne, ha semmi nem fékezi. Nem ok nélkül van benne fordulatszám mérő elektronika. A centrifugálásnál maximális fordulatra szabályozza fel a vezérlő (800-1000-1200 dobfordulatra), de akkor is csak arra és nem többre. Ha üres a dob, vagy éppen elszakad, leesik a hajtószíj, nincs korlát és a motor szétesésig gyorsul.
Soros kefés motor, így a forgórész és az állórész mindig sorba kapcsolva működik. Csak együtt szabályozható.
(#) kisagyi válasza erbe hozzászólására (») Ápr 1, 2015 /
 
Köszönöm a segítséget.

Akkor tehát az elektronikát is meg kell berhelnem, vagy van más alternatíva is?
Vagy a programkapcsolásból lehetne kialakítani a folyamatos menetet, melyet a kikapcsolással meg lehet szakítani és újra elndítani?
Mivel a nyákokhoz még kevesebbet értek, mint... szóval nagyon nem esélyes az átforrasztás.

Jobb akkor kiakasztani a szenzorokat (ajtócsukás, vízhőfok, vízszint) és az autómatikára bízni?
(#) erbe válasza kisagyi hozzászólására (») Ápr 1, 2015 /
 
Először is, mit akarsz vele művelni? Mézpörgető,...?
(#) kisagyi válasza erbe hozzászólására (») Ápr 2, 2015 /
 
Szia.

Bocsánat hogy most válaszolok, de munkába kellett mennem.
Tollfosztót csinál belőle a tulaj.(vetkőzteti a csirkéket)

A csatikat leszigeteltem, az ajtószenzort áthidaltam és működik a centrifugaprogram, csak pöcsöl az elején 3-4 percet forgat-gatásokkal.
Utána viszont megindul..
Ezt a periódust kellene áthidalni az elején, de a programíráshoz mégkevésbé értek..

Köszönöm a válaszokat.

Petya
(#) CUNGI44 hozzászólása Máj 27, 2015 /
 
Üdv. A segítségeteket szeretném kérni egy automata mosógép motor bekötésében. Az adatlapja sérült, gyártója ismeretlen.Teljesen laikus vagyok, tehát aki segíteni próbál az úgy magyarázza el, mint egy tanár az iskolában a gyerekeknek! Köszönettel U. József Hajdúsámsonból
(#) yoman917 hozzászólása Jún 29, 2015 /
 
Sziasztok!

Van egy whirlpool mosógépmotorom, és arra gondoltam, hogy felélesztem, és kezdek vele valami hasznosat. A fordulatszámszabályzás érdekelne. Olyasmit találtam a bekötéséről, hogy a kefét és a tekercset sorba kell kötni, majd a két kivezetésre kell adni a tápfeszültséget. Ha a tanultakra visszaemlékszem, úgy tudom a soros motorok üresjáratban szétrepülnek. Tehát a fordulatszámszabályozás egy egyszerű tirisztoros fázishasításos kütyüvel elérhető, vagy ennél komolyabb eszközre van szükség? Pl. ami a képen szerepel.

delete.jpg
    
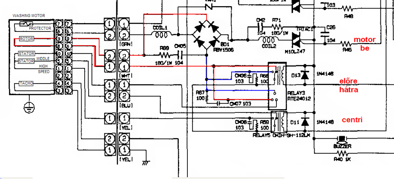
(#) ferci hozzászólása Jún 29, 2015 /
 
Sziasztok!
Felrakok részletet egy samsung mosógépmotor bekötéséről. 100 %-ra ugyan ez se tuti, de az irányváltás és a motort tápláló fesz ( DC ) stimmel.
Hátha valakinek segít.
(#) Tibi20 válasza erbe hozzászólására (») Jún 29, 2015 /
 
Üdvözletem
A múlt héten én is ilyen villanymotort kaptam ajándékba, sajna a vezérlő panelja már nem volt meg. A motor működik, odályig eljutotam, hogy az álló részt sorba kötöttem a forgórésszel és elindult a motor. A kérdésem az volna, hogy az állórésznek van még két kivezetése amit nem tudom hogy mire szolgál. Ellenállás mérővel kimérve a másik két kivezetéssel kapcsolatban van, de ellentétben a másik két csatin csak egy-egy drót van bekötve ezeknél 3-3 van, ezek a kivezetések mi célt szolgálnak?
(#) zolika60 válasza (Felhasználó 13571) hozzászólására (») Aug 7, 2015 /
 
Ez nem jó véletlenül neked is? Bővebben: Link
A hozzászólás módosítva: Aug 7, 2015
(#) botesz válasza CUNGI44 hozzászólására (») Aug 7, 2015 /
 
A hajdu bio szuperautomatában van ilyen motor.
(#) Gallion hozzászólása Aug 10, 2015 /
 
Sziasztok,

A szokásos kérdés ezen a fórumon.
A gondom az, hogy átnéztem az oldalt és cask (bár lehet elsiklottam felette) soros a tárgyalt motorok csatlakozója.
Amit életre szeretnék kelteni annk viszont egysoros, vezetékes, (a csatiról a kép eltünt a telómról sajnos, de pótolom holnapra ha szükséges.
Ez is egy spanyol motor./
Remlem átment a kép.
(#) Gallion hozzászólása Aug 10, 2015 /
 
Szóval cask írtam és a num lock nem volt bekacsolva.
Egy soros a csati, és 5 vezetékes, amit találtam az oldalon azoknak 2 sorban van a csatija.

Köszi előre is.
(#) Gallion hozzászólása Aug 14, 2015 /
 
Csatolom az igért fotókat a csatlakozóról.
(#) zenebolond válasza vegso79 hozzászólására (») Nov 9, 2015 /
 
Helló!

Ugyanezen motor bekötésére lennék én is kíváncsi. Szinek alapján mit hogy kössek segítenél?
(#) zenebolond válasza zenebolond hozzászólására (») Nov 9, 2015 /
 
Sziasztok!

A fekete és a piros vezeték közti ellenállás 23,4 R. Ez a két vezeték semmilyen kapcsolatban nincs a többi vezetékkel.
További lábak közti ellenállások a következők:
kék-zöld: 40,4R
kék-narancs: 44,7R
kék-barna: 38,9R
kék-fehér/piros: 13,1R

zöld-narancs: 59,8R
zöld-barna: 53,8R
zöld-fehér/piros: 28,2R

narancs-barna: 58,2R
narancs-fehér/piros: 32,5R

barna-fehér/piros: 26,6R


230V-ra akarom simán bekötni.
A hozzászólás módosítva: Nov 9, 2015
(#) Dióda válasza zenebolond hozzászólására (») Nov 13, 2015 /
 
Úgylátom két féle fordulattal üzemel és fordítható forgásiránnyal.
Ehhez szükséges ugye 6 vezeték .
A hetedik lehet fék vagy forgásérzékelő.
Így eléggé totózós dolog a bekötése . Én úgy szoktam az ilyesmit hogy széthúzom a motort és megnézem a vezetékek hová vannak kötve milyen kapcsolatban vannak egymással.
A motor indításához szükség lessz még egy 16mikrós kondira is.
(#) zenebolond válasza Dióda hozzászólására (») Nov 16, 2015 /
 
Szia!

Elvileg csak 5 vezeték közt válogathatok, mert 2 vezeték semmilyen kapcsolatban nincs egymással, és ez a fekete és a piros vezeték.
(#) zenebolond válasza zenebolond hozzászólására (») Nov 16, 2015 /
 
Úgy akartam írni, hogy a piros és a fekete, nincs kapcsolatban a többi vezetékkel.
(#) zenebolond hozzászólása Nov 18, 2015 /
 
Kísérletezős kedvemben voltam, kötözgetem össze-vissza, de nem jártam eredménnyel.
Következő: »»   12 / 22
Bejelentkezés

Belépés

Hirdetés
XDT.hu
Az oldalon sütiket használunk a helyes működéshez. Bővebb információt az adatvédelmi szabályzatban olvashatsz. Megértettem