Fórum témák
» Több friss téma |
Fórum » Ki mit épített?
Ez a téma ha úgy tetszik a mi "kiállítótermünk", nem pedig a ki mit csinált volna másképpen, mások helyett, és legfőképpen nem javítós téma.
Minden készüléknek van saját témája, ott kell kitárgyalni a részleteket!
FONTOS! A kapcsolási rajzok keresésére is van saját téma, ott keressetek rajzokat!
Ez egy házilag gyártott mély, ami kicsit túl lett terhelve
Sziasztok.
Megmutatnám azt a mélyládát, amit még a legutóbbi HE találkozón elvittem. Most így néz ki. Benne egy beyma 15G400-as van.
Köszi! Amúgy a valóságban nem is látni rajta szabad szemmel ennyi elszíneződést meg kis piszok foltokat, de a kárpiton a fényképező vakuja mindent jobban felerősít.
Láttam azokat... de nem érdekel, mert összességében néztem és tetszik.
![]() Mindenbe bele lehet kötni, de minek? Nem azért mutogatjuk a "gyerekeinket".
Sziasztok!
EZT ma láttam meg az interneten, mit szóltok hozzá?, kíváncsi leszek rá nagyon hogy milyen lesz a félépítése, és a hangzása!
Ritka randa doboza van.
A hozzászólás módosítva: Jan 8, 2015
És hogy jön ez ide, tán te csináltad??
Szerintem félreértette a topik címét, mert ennek a hsz-nek semmi köze ahhoz, ami itt zajlik. törlés... (Amúgy nekem is tetszik ettől függetlenül.)
Hello!
Led-Matrix óra készült el, elsődlegesen programilag. Köszönet Zombee-nak es H2opok-nak! Véleményt, hibákat nyugodtan lehet írni. Korrigálandó hibák: Sram állapota helyett Szabad SRAM, vagy hasonló, tranzisztorok cserélése FET-re, és kitapasztalni, hogy mekkora előtétellenállásnál nem csökken a fényerő a 74HC595 miatt. Dobozolás még kérdéses. Betűtípus ötleteket is szívesen fogadok, ha meg van rajzolva, az elég. Egy extra funkció van elrejtve: minden 10. percben lementi a hőmérsékletet az eepromba, így majdnem 1 hétig tud monitorozni. Mikor az SRAM menüben vagyunk, soros porton átküldi az infókat. Minden nap 3 óra 3perc, 3mp-kor reseteli magát, ez csak óvintézkedés. Minden beállítást eepromba ment, és onnan tölti vissza. 3 nyelvű a program, ha valahol hibás, szóljatok! A fényerő szabályzása automatikus, este alváskor minimumra csökkenti a fényerejét, hogy könnyen látható legyen, de ne világítsa be a szobát. Ha 0-t írunk pl. az óra kijelzése változóhoz, akkor mindig csak a hőmérséklet lesz kijelezve, és fordítva is igaz. Lehetne második hőmérséklet szenzort is használni, a program nem támogatja (még). Bővebben: Link szerk: A legfontosabb hiányzik: a verziószám és a készítő neve A hozzászólás módosítva: Jan 9, 2015
A betűtípuson majd lehet tényleg javítani kéne, de egyébként nagyon klassz!
A hátuljáról lesz kép? Az animációt is te írtad? Fain lett! Milyen nyelvben? Nekem is kell már egy mátrixot összedobni, mert le vagyok maradva
Nagyon szuper a cucc.
Érdekelne a kapcsolási rajza, hogy milyen elven kötötted össze a LED-eket és hogyan hajtod 74HC595-el. Én is most akarok készíteni egyet, és jól jön minden ötlet. A hozzászólás módosítva: Jan 9, 2015
Sziasztok.
Innen indult ki az egész: Bővebben: Link Itt megtalálható a kapcsolási rajz, és a nyákterv is. Zenetom: Gyere át ebbe a témába: LED mátrixos kijelzők, és írd le kérlek, hogy melyik karakterekre gondolsz. A javítás nem tart semeddig. További ötleteket is szívesen olvasok. C-ben lett írva, Arduino segítségével. A kritikus helyeken nem az Arduino lassú függvényei vannak használva. A hátulján most van pár vezeték átkötés, elvileg lesz hozzá új nyák. A fenti linkemben van a nyákterv, azon látszik az elrendezés. Az animáció csak sima shiftelés, várás, shiftelés, persze nem delay-jel, hanem state machine-nel.
Üdv.
CHZ tervei alapján készítettem egy DAC-ot.Nagyon jó hangja lett.Bővebben: Link
Az utóbbi napok hidege több akkumulátort "hozott" nekem töltögetni, hogy ne kelljen figyelni mikor éri el a 14.8 voltot készítettem egy kis kapcsolást. Csak ennyit is tud, 14.8V-nál lekapcsolja a töltést....
Üdv!
Bár csak részben elektronika, gondoltam megosztom a mai (illetve egy régebbi) építményemet. Ők A baloldali ma készült el. Blues, dirty rock hangzásra építettem. Hobo blues band, deep purple, little richard stb. Matt fekete előlappal, fényes fekete oldal és hátlappal működik, kőris fa koptató, hárs test. A két szélső hangszedő valódi egytekercses vintage darab. Harapós, karcos a hangjuk. A középső egy DiMarzio dp155-ös magas kimenetű szedő, felezhető. Menzúrája 24.562" A másik hangszer még tavaly készült, kőris test, fekete dió fogólap, A két hangszedő saját tervezésű és kivitelezésű. Fából készült bobbinok, spéci baseplate, illetve AlNiCo5, és kerámia mágnesekkel. A hangjuk egy-az egyben Gibson Burstbucker PAF. Mindkettő medium kimenetű. Menzúrája 27.559" A nyergek marhacsontból készültek. Mindkettő kéziszerszámokkal készült, semmiféle automatizált gépezet nem vett részt a munkálatok során. A hozzászólás módosítva: Jan 10, 2015
Tetszetos darabok. Estleg valami hangot lehetne hallani?
Idézet: Ha ez valóban így van, csak gratulálni tudok! Első ránézésre azt mondtam volna, hogy gyári, legfeljebb a logót hiányoltam volna róla. „Mindkettő kéziszerszámokkal készült, semmiféle automatizált gépezet nem vett részt a munkálatok során.”
Gyönyörűek! Hiába, aki jó barátságban van a kéziszerszámokkal és igényes a munkájára, az látszik az eredményen...
Azért Ripoff Raskolnyikovot se felejtsd ki...
A bundokat is te "faragtad" bele? Hogyan csináltad, hogy pontos legyen?
Acélpálcás merevítés van a nyakba (nem látom az előfeszítés lehetőségét)? Ha nincs, mi a tapasztalat hajlik a nyak? Egyébként gratula. A hozzászólás módosítva: Jan 10, 2015
Szia!
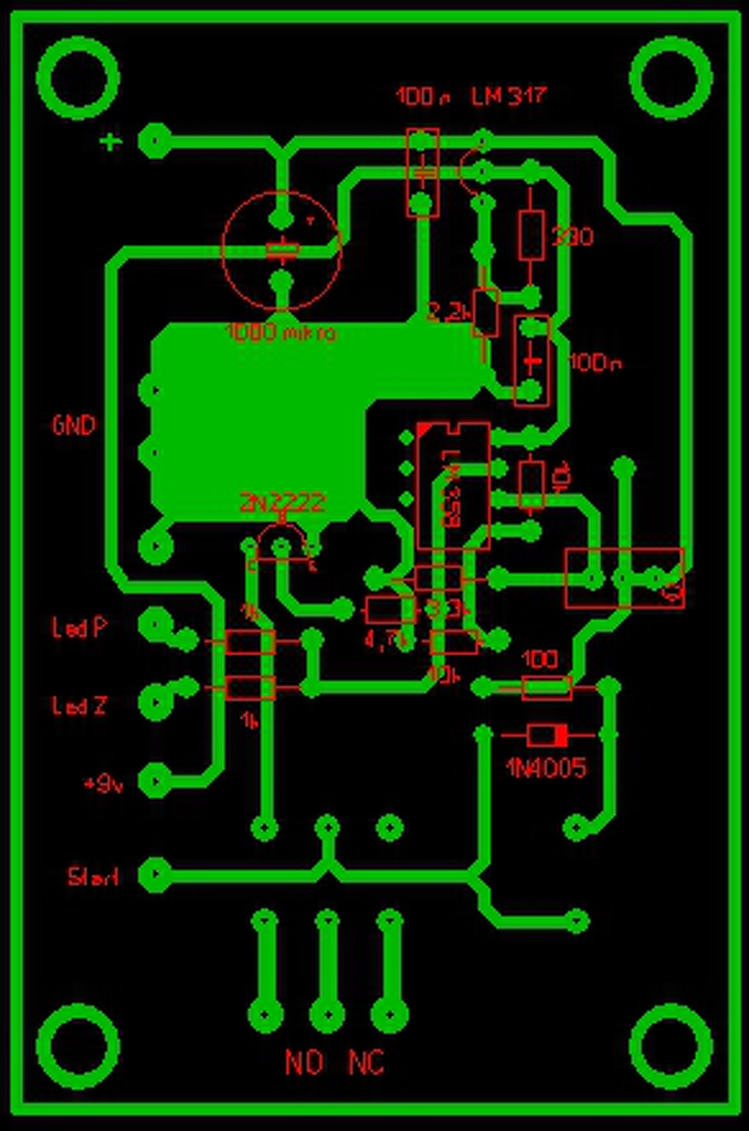
Tetszik nagyon a kis áramkör, valóban nagyon hasznos. A kapcsolási rajzot elkérhetném/nénk, ha nem titok?
Szia! Kapcsolási rajz nem készült egyből a nyákot terveztem, és az itthon lévő alkatrészekhez, ezekkel az értékekkel/alkatrészekkel teszi a dolgát úgyhogy valószínűleg lehet találni az interneten szebbet, jobbat, egyszerűbbet stb... de akkor leírom hogy is működik: Az LM317 stabil 9,7v fesz-ét a két 10K felezi le a OPA nem invertálójára, az invertálóra meg az AKKU fesz-ét osztja le a poti meg a 3,3k. Tehát bekapcsoljuk a töltőt, a pufferkondi miatt a fesz felmegy 18-20v-ra, a start jelű bemenetre gnd-t kapcsolva, a relé behúz rákapcsolja az akkut, így a fesz leesik 14v alá, az OPA billen a tranyó zár és az "öntartón" keresztül zárva tarja a relét .Mindaddig amíg a töltés során a fesz emelkedik az OPA billen (eléri a 14,8v-ot(ezt a trimeren kell beállítani (egy kis élesztés))) a tranyó elenged és a relé is (ami nálam 5v-os ezért van előtte a 100 Ohm).
Haladtam kicsit megint az autóhifivel. Nemsokára megpróbálunk cikket is kovácsolni belőle ha beválik. (eddig 3 órát hallgattam aksiról de csak langyos lett a hűtőborda). Még a betáp oldali zavarszűrőt kell áttekerni és kész is.
Egy újabb programozási ismertető videóm készült el. Ez egy gong hang előállító áramkör. A kapcsolási rajz , a forráskód és a lefordított hex fájl letölthető. Link a leírásban.
Bővebben: Link Azért ide tettem be, hátha valaki meg szeretné építeni ezt a kellemes hangú jelzőberendezést.
Üdv.
Jó. Megint tanultam valamit. Köszönet érte!
Köszönöm! Igyekszem mindig valami újat mondani.
Sziasztok!
Én is építkeztem tegnap este egy kicsit. Sziréna lett csinálva. pc hangszóróba tetem bele.
Hello! Ez nagyon jó ,és a hangja miatt mert kellemes ,nem zavaró de figyelem felkeltő , egyből beugrot hogy ebből hütő höz lesz nyitás érzékelő . vicsys csak így tovább.
Nagyon köszönöm! Tényleg jó ötlet! Biztosan díjazni fogják a családtagok, hogy nem sípol...
|
Bejelentkezés
Hirdetés |





















