Fórum témák
» Több friss téma |
Csak pár szavas hozzászólásokat merek írni a kérdés OFF jellege miatt. Itt azért gyúrjuk az ipart
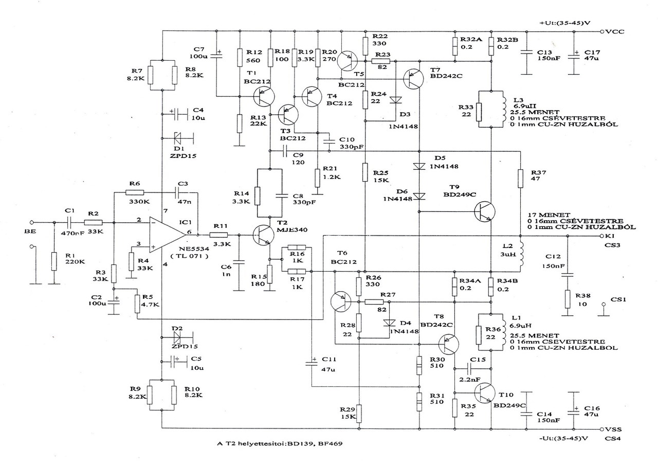
Igaz. Megnöveltem 1k-ra a zener ellenállásokat, így már határon belül a teljesítmény. Azonban valóban itt már 300-as béta kell a működéshez - ami darlingtont feltételez.
Régebben én is trükköztem stabil táppal. Mivel soros áteresztő tranyóssal játszottam én is, volt veszteség rendesen. A végeredmény az lett, hogy 2*200W kimenőhöz 1KW táptrafó, 2-es dróttal duplán tekerve. Igaz 28Kg. az erősítő, de atomstabil.
Valami ilyesmire gondoltam a High-End megoldásnál.
Kicsit drágább megoldás, de hatásfokra, stabilitásra verhetetlen. Én ezt 4ohmra terveztem. 8-ra nem is kéne ekkora trafó.
Sziasztok segitségeteket szeretném kérni.Ma gyártottam két quad 405-ös panelt be is üzemeltem az első gyönyörűen müxik.A másodiknál egyszerüen nincs magas, a mély az megvan nem tudom mi lehet az oka.A müveleti erösitő ict cseréltem de csak ugyanaz a hiba.120pf-os kondit cseréltem de csak nem jó.A bc300-as tranyót is cseréltem de semmi.Mit nézzek még át hogy legyen magas is a hangképbe.Várom válaszaitokat.Üdvözlettel :SACA
A hozzászólás módosítva: Szept 16, 2015
Nem lehet, hogy az 1nf-os kondi helyett 100nf-osat tettél bele?
Nem de kicseréltem ujjra.A hiba még mindig fenn áll!!!
A C6-ról van szó. A kondit mérted, vagy a felirata alapján azonosítottad be?
R1-C1 nincs felcserélve? C3 ugyanolyan mint a másik panelon?
Sziasztok! Időközben megjöttek a 10.000µF/80V-os Hitano kondik is. Így lecseréltem a MM kondikat. Számottevő változás nincs. 2x57,6V-ot mértem tápfeszültségként. Most 20.000µF van egy tápon azaz összesen 4db 10.000µF-os. Összerakom a stabilizátort is, csak elvitte az időmet a kondik panelre applikálása és rögzítése. Végül arra jutottam, biztos, ami biztos a stabot külön tesztpanelre építem, így elhagyható, ha nem válik be. Sokan hümmögtek a dobozon belüli csatlakozások miatt. Én a Faston csatlakozókat kedvelem inkább. Igaz, hogy présszerszám kell a sarukhoz, de bombabiztos a kontaktus. Le sem lehet robbantani és könnyedebben szerelhetőek a panelek.
Sziasztok! Tudom a táp miatt már sok vagyok kicsit, de volt itt téma az oldalon régebben: ez Igaz más témában. Alkalmas lehetne Quad táplálására szerintetek? Mert sokkal kisebb disszipációt eredményez az biztos, belefér a feszültségtartománya az 50V-os tartományba és elbírna a 4 Ohmos hangszórók hajtásával is. Mivel modulárisra készítettem a paneljeimet, ez is lehet egy opció. Este elkészült a BD 241/242-es zeneres változat. Találtam 25 Ohm 100W-os korlátozó ellenállásokat is, amik műterhelésként is megteszik a próbákhoz.
Sziasztok!
Meg szeretném építeni a "korszerűsített" Quad405-öt...újra! ![]() A nyákkal vagyok gondban. Van valakinek eladó nyákja, esetleg csinálna nekem valamennyiért 2db-ot? Nem beültetett kéne, alkatrészeim vannak hozzá, de ha van pl. végtranzisztorok nélküli verzió, az is jó lenne. Eredeti Motorola 2N3773 lenne a vége, vagy Tesla KD3773. ![]() Ha más nem, a nyákrajz meg van valahol, vagy valakinek pdf-ben? A hozzászólás módosítva: Szept 21, 2015
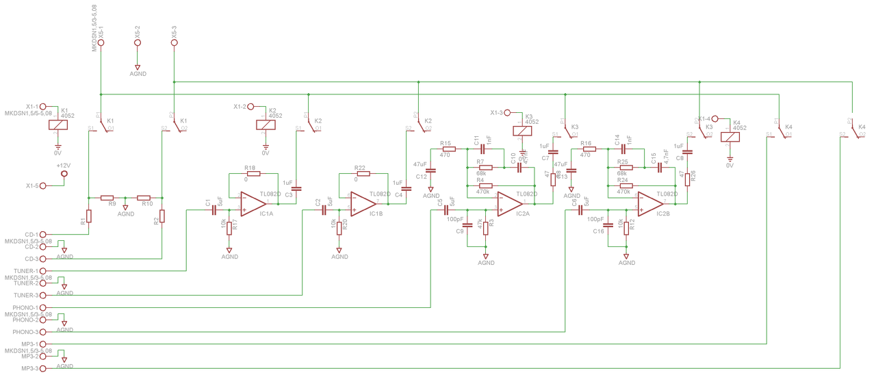
Sziasztok! Ismét agyaltam, mivel letettem az egyszerű, letisztult erősítő építésről és inkább mindennapi használatra szeretném összerakni. A motoros potméter paneljére már rákerült egy 4 csatornás távirányítható bemenetválasztó, ami a reléimet vezérelné. Ilyen (melléklet) áramköri kialakításra gondoltam. Van ellenvélemény, kritika? A trafóm is tartalmaz kisebb megcsapolásokat, a műveleti erősítők tápját onnan gondoltam megoldani.
Hali!
Nem kritika, de én külön építem az előfokot (ha megunod (főleg a végfokot) könnyebb cserélni).
Ettől a nyáktól a régebbi is jobb, inkább azt építsd meg, vagy valamelyik újabbat. Ennél a 2W-os ellenállások alatt szépen megbarnul a nyák mert nincs ami elvigye onnan a hőt, meg más problémája is van, de had ne emlékezzek rá így sok év távlatából. Szerintem a hogy ne tervezzünk nyákot tipikus példája.
Reloop fórum társ segítségével készült egy pár quad panelem a nyár folyamán. Most végeztem a dobozolással. Teszek fel pár képet. Köszönöm a segítséget utólag is!
Jelenleg a védőföld a dobozra van kötve. A táp földje és a bemenet földje a végfokpanelen van közösítve egy az egyben. Igazából jól szól. Kérdés érdemes e a tápföldet és a védőföldet összekötnöm? Kérdés, hogy a bemeneti föld és a táp föld közé tegyek e szembefordított diódákat ellenállással vagy más megoldást? Vagy hagyjam az egészet így ahogy van? Köszi a válaszokat!
Ha már van paneled, akkor jó. Pár ellenállatot meg kell emelni, és nem is ég alatta a nyák. Párat építettem én is. Működik, nincs vele gond ha egyszer elkészül, DE a fóliavezetés kritikán aluli! Össze-vissza "cikáznak" a vezetősávok. A régebbi típusoknak sokkal egyszerűbb az utánépítése. Ugyebár TO3-as tokozású végtranyót szeretnél bele. Ahhoz úgyis szépíteni kéne rajta.
Ezen már túl vagyok építettem csak végfokot, most kifejezetten kommersz célból szeretném összeépíteni. Legyen ilyen is.
Tessék! Katt ide! De van ettől sokkal korrektebb nyákterv. Keresd Alkotót ez ügyben.
A hozzászólás módosítva: Szept 21, 2015
Köszönöm!
@Ge Lee: Nekem kimondottan ez a nyákterv kell...retróból. Anno megépítettem, pöccre indult, az ellenállások meg 5W-osak voltak benne megemelve. Nem volt gond. ![]() Építettem belőle egy 4x100W-ost is,de elpasszoltam alkatrész áron... ![]() Azért nyákterv, vagy linkje jöhet, hátha meggondolom magam, a tranzisztorokat úgyis huzaloznám... A hozzászólás módosítva: Szept 22, 2015
A végtranzisztorokat mindenképp huzaloznom kell: már megvan a borda szerelt tranzisztorokkal és fekve szeretném 1U dobozba(SMPS táppal!). És nem kell 2x100W, de egy ETD49-est beletolok!
.(Alkotót hol érem el?) A hozzászólás módosítva: Szept 22, 2015
Ez az Urbános nyákterv, méretezve és tükrözve van. Csak ki kell nyomtatni és felvasalni.
Ezer köszönet!
Adott egy 10x50cm-es NYÁK.
Nem neked szól a kritika, mert Te csak megosztottad, de a vonalvezetés több ponton sem a legésszerűbb. Pl. az IC lábak közti átvezetést ha lehet jobb elkerülni, amire lehetőség is van a melléklet alapján.
Szia Alkotó!
![]() Tudsz ajánlani valami jobb nyáktervet(10x50cm-es nyák adott)? A vég- és meghajtó tranzisztorok huzalozva lennének. @Moszkvai: amit küldtél, az kinyomtatva szürke hátterű...(lehet én vagyok a balfék) A hozzászólás módosítva: Szept 22, 2015
Urbános tervek jellemzője a kezdetektől fogva, a 'nehezített nyák rajzolat.(ha ez az, mert nem néztem meg) Hogy inkább tőle vedd meg. Vagy csak fotózással tudd kínlódva lemásolni. Így lendíthető egy kicsit az egységcsomag piac. Ami ebben a gatya világban rendjén lévőnek is tűnhet.
Én vasaltam két ilyen urbános nyákot, de gond nélkül "felment" a panelre.
Transztyuszeres: Mielőtt megkérdezed, be van ültetve teljesen, és nem üresek de ha kell megbeszélhetjük.
Szereztem nyákot, megcsinálom magam. Ha kell megfestem tussal! Elsőt úgy csináltam, pöccre indult.
![]() De megvárom Alkotó válaszát. A hozzászólás módosítva: Szept 22, 2015
|
Bejelentkezés
Hirdetés |












de ha kell megbeszélhetjük.
