Fórum témák
» Több friss téma |
Fórum » Ki mit épített?
Ez a téma ha úgy tetszik a mi "kiállítótermünk", nem pedig a ki mit csinált volna másképpen, mások helyett, és legfőképpen nem javítós téma.
Minden készüléknek van saját témája, ott kell kitárgyalni a részleteket!
FONTOS! A kapcsolási rajzok keresésére is van saját téma, ott keressetek rajzokat!
A linkelt mérőket megnézted? A findernél a hitelesíthető és hitelesített között 3000Ft a különbség. Senki nem beszélt a felhasználás helyéről - mint ipari környezetről. Egyenlőre egy otthoni mérésadatgyűjtőről volt szó. Kategória és kategória között persze, hogy vannak nagy ugrások. De erről itt szó sem volt. Nem Trabanttal megyünk a kavicsbányába sóderért. De egy Kamazt sem érdemes venni azért, hogy elugorjon az ember egy pohár tejfölért.
Látom, már árulod is
Hát ez eléggé ott van. Szép munka, gratulálok. Nagy híve vagyok a minimál stílusnak, így engem lenyűgözött. Lenne pár kérdésem: 1. Miért van egy plusz árnyékolt kábel felkötve a baloldali kimenetre? 2. Nem jutott a fekete csavarból az oldalára is? 3. Gondolom LOMC-hez készült, mert az elején van "pár" tranzisztor. J-Fetek, ugye? Át lehet kapcsolni HOMC / MM hangszedőre? 4. Van negatív visszacsatolásod, vagy meg tudtad oldani nélküle? ECC83-ak? 5. A bónusz: lemaradt egy "h" betű a trafó feliratáról.
Vér profi, gyári érzés. Tőlem ment a
Én is vettem majd összeraktam egy ilyet, szerintem is bőven elég hobbi célra.
Na hamár DSO138, itt az enyém:
Tudom jobban odafigyelhettem volna a dobozolás kivitelezésre. (Bocs a fotó a teljesség igénye nélkül készült.)
Egyébként messze nem hozza azokat a paramétereket amit megadtak hozzá.
Az enyém, kb. 50KHz-ig mutat viszonylag reális értékeket (gyártó által ígért átvitel: 200KHz). Bár ha ezt szinuszra értik, majdnem jó.
Én hétezerért vettem itt, most is hirdet a srác.
A hozzászólás módosítva: Szept 26, 2015
Nem szeretek publikálni, de még egy dobozolás:
(Nem nagy dolog)
Sajnos a lézernyomtatóm nincs a helyzet magaslatán (utángyártott 4 éves toner).
Nagyon szuper, én még nem dobozoltam, bár az enyém lenne ilyen.
Én is tőle vettem, pöc-röf indult csak oda kell figyelni az összerakásra.
Erről mi a véleményetek: Oszcilloszkóp
Inkább itt tárgyaljuk ki.
Üdv! Egy kis szoftveres fejlesztést végeztem az >>ITT<< bemutatott hardverrel kapcsolatban.
A fejlesztés az volt, hogy megtanítottam sdkártya könyvtárat olvasni és azt kiíratni a képernyőre. Már félig meddig kompatibilis az FB16 programmal, de még alkönyvtárakat nem nyit meg. Ja és már programot is ment sd kártyára. A fejlesztés nem áll meg, csak lassan halad. Közben engem is tanít a programozó szoftver. VIDEO a működésről Ui.: a gépelés lassú, mert a kameraállvány mögött nehéz gépelni!
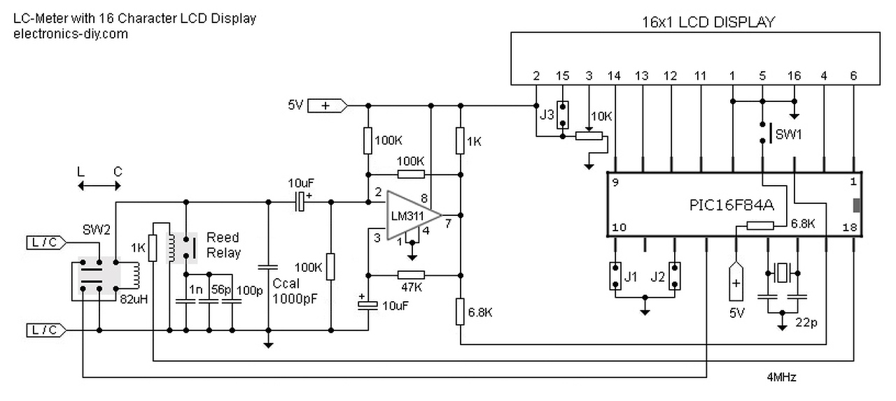
PIC-es LC meter, tökéletesen működik.
Szereztem hozzá kis 5Vdc tápot. Már csak valami doboz kéne, megérdemelné. A hozzászólás módosítva: Szept 27, 2015
Igen néztem, de a finderrel kapcsolatos árakat nem tudom honnan vetted... Bővebben: Link nem akarok kötekedni, meg szétoffolni a topicot, de ha az embernek nem valami alibaba.com-os hulladékra van szüksége az nem kerül fillérekbe. Az hogy otthoni célra ki hol húzza meg a minőségi határt az egy más kérdés, én személy szerint itthonra minimum ipari dolgokat építek be, de ez persze én vagyok. Akartam én is olyan fogyasztásmérőt építeni mint a kolléga mert jó ötletnek tartom, de azóta sem valósult még meg. Minden esetre, ha venni kellene, akkor zsebbe kellene nyúlni. ennyi.
Talán meg kellene próbálnod ipari árakat is kérni...
Ahogy én. Akkor rájönnél, hogy fillérek.
Az elmúlt 3 hónapban 240db áramváltós és nem áramváltós mérőt építettünk be a cégnél. Az eleje azzal indult, hogy ártükröt készítettem 12 gyártó termékeivel, projekt árakat kértem be a gyártóktól és van ahol a 40% árengedménnyel sem került fillérekbe. Szerintem hagyjuk ezt a stílust, mert kikérem magamnak amit az előző hozzászólásodban írtál. Én itt ezzel befejeztem, tudom amit tudok, mondtam amit mondtam, te meg mesélj csak az ipari áraidról, engem maximum akkor győzöl meg vele, ha igazolni is tudod.
Ez még mindig a hobbielektronika oldal. Nem a hogyan szerezzünk be ipari berendezéseket, méregdrágán oldal, szolgáltatói kedvezményekkel. Én belinkeltem, honnan lehet - igen kínai- mérőket beszerezni olcsón. Ne legyenek kétségeid, mindegyik kínai belülről, az ipari is. Mellesleg eszem ágában sincs meggyőzni. Mindenki annak hisz aminek akar. Az én válaszom tkovács készülékéhez született a saját beszerzési forrásaim és a jó-rossz tapasztalatom alapján. Ezt magánban is megbeszéltük, amit te nem láttál. Igaz mi "csak" szigetüzemű napelemes rendszereket építünk és nem napi 240-et. Egy kicsit több szerénység néha nem ártana.
A hozzászólás módosítva: Szept 28, 2015
Az OFF-ot legyetek szívesek befejezni, kanyarodjunk vissza a topik eredeti céljához. Köszönöm szépen.
Szia.
Mi alapján építetted? Köszönöm.
Összeütöttem a nyákfúrómra egy fordulatszám jeladót. Amikor egy mágnes elhalad a hall érzékelő alatt, akkor kapok egy impulzust, ez alapján mérhető a fordulatszám.
Tetszik. Csak egy kérdés.. a motor eredeti mágneseinek terét nem lehetne erre a célra kihasználni?
Az nem oly nagy baj, a 3D-s printered legyen jó, s lesz vevő a dobozokra
Köszi. Elméletileg meg lehetne oldani a DC motor mellett lévő mágneses tér változásait figyelni, mivel valamennyit változni fog az armatúra reakció miatt. Nem tudom, hogy ez a hatás mennyire erős, de az biztos, hogy a tárcsára ragasztott mágnesek figyelése egyszerűbb.
Ez alapján:
(nem pont ez a PIC van benne, de hasonló) A hozzászólás módosítva: Szept 28, 2015
Ügyes. De nem jövök rá, minek jó tudni egy fúró pontos fordulatát? Számít, hogy valójában 15.000 vagy 18.000?
Ez egy iskolai feladat része, a fúró fordulatszámát kell szabályozni. A fordulatszám jel lesz a visszacsatolás és változó terhelő nyomatékra sem szabad majd változnia a fordulatszámnak.
Back-EMF nem jó a célra? (Bár ez szabályzástechnikailag nehezebb, mint egy frekvencia-feszültség átalakítót visszajelzésként használni. Én nagyon sok helyen használom nyomaték és fordulatszám szabályozásra. Ahol nem kell nagyon-nagyon pontosan tartani a fordulatszámot (pár tized rpm), ott összesen 2 db plusz ellenállást kíván.)
A hozzászólás módosítva: Szept 29, 2015
|
Bejelentkezés
Hirdetés |




















