Fórum témák

» Több friss téma
Fórum » Karácsonyi fényfüzérek
Lapozás: OK   14 / 32
(#) rockersrac válasza uniman hozzászólására (») Dec 16, 2014 /
 
Képet tehetnél fel róla. Akkor könnyebb dolgunk lesz...
(#) lionsec hozzászólása Dec 16, 2014 /
 
Üdvözlet!
Egy kis segítséget szeretnék kérni mert tanácstalan vagyok egy 100 LED es karácsonyfa világítással.
Az a gond hogy beázott az elektronikája ami tönkre is ment és szeretnék egy villogót csinálni rá de nem tudom hogy mekkora feszültségről gyújtanak a led-ek.Én 24V al próbáltam mert akkora trafó volt rajta de épp hogy csak pislogott.Tudna nekam valaki segíteni esetleg hogy milyen 2 led es villogót tudok rátenni? 24V/AC trafó van gyárilag rajta
Köszi előre is
(#) attila1 válasza whalaky hozzászólására (») Dec 16, 2014 /
 
Szia. Köszi a tippet,azt megfogom nézni,mivel ez eddig eszembe sem jutott!
(#) attila1 válasza rockersrac hozzászólására (») Dec 16, 2014 /
 
Csinálok képet,rendben!!
(#) rockersrac hozzászólása Dec 16, 2014 /
 
Van egy fényfüzérünk, ami 24VAC-ról megy. Elég érdekesen van megoldva, ugyanis elég vegyesen van a kapcsolása. Néhol mintha párhuzamosan lenne kapcsolva(3 drót/égő) és néhol meg sorosan van kapcsolva. Az egyik ilyen sorosan kapcsolt rész elhalálozott, nem találom egyenlőre a hiba okát, de 17 égő van ebben a körben. Létezhet, hogy ezek 1,7V körüli feszt kapnak csak egyenként? Eléggé kevésnek tűnik nekem...
(#) attila1 válasza uniman hozzászólására (») Dec 16, 2014 /
 
Megnéztem,sajna nincs rajta,hogy mekkora az üzemi feszültsége. Csináltam képeket a villásdugóról,meg a vezérlőről is.
A kondi 50V/4.7 uF.
(#) lionsec hozzászólása Dec 16, 2014 /
 
Üdvözlet!
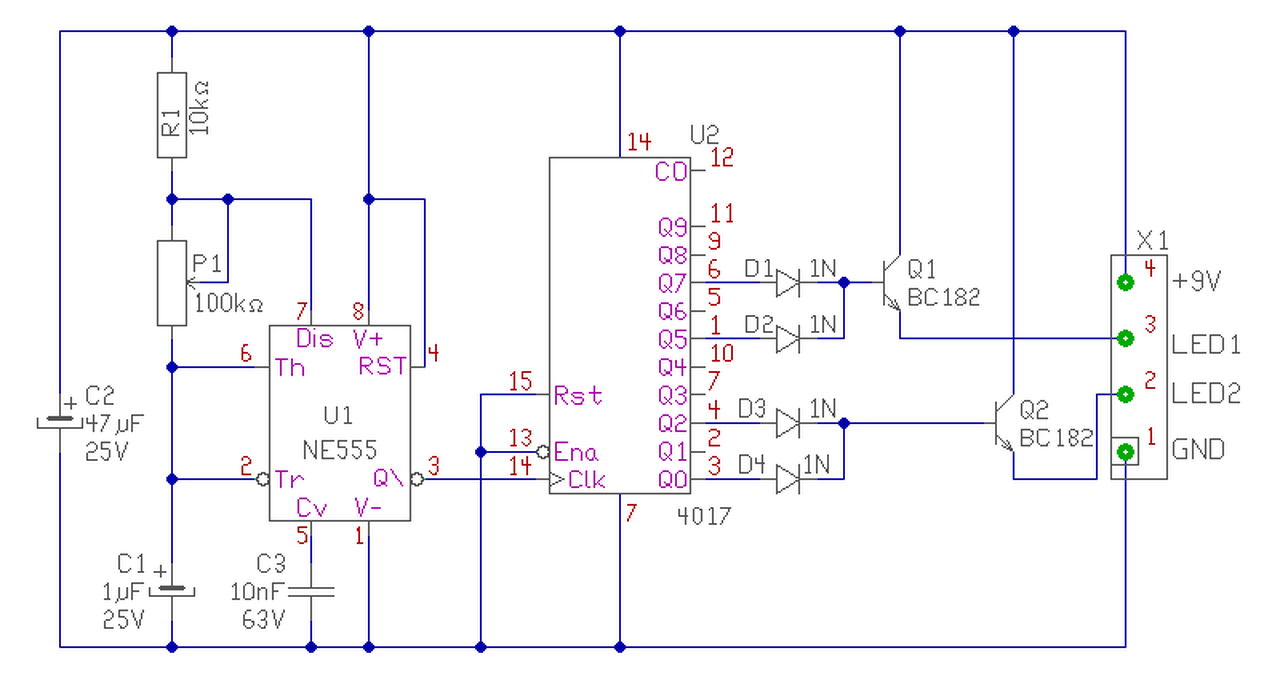
Megcsináltam egy villogó kapcsolást és próbaképpen a tranyó Collektorát kikötöttem és rákötöttem a 24v táp negatívját az elektronikát pedig egy 7812 vel tápláltam meg.A gondom az hogy ha ráadom a panelra a táp feszt akkor a led füzér csak vibrál és nem villog!Ezt okozhatja esetleg az hogy a tranyó alul van méretezve?Vagy más gond lehet?Az eredeti kapcs rajzot mellékeltem.
Egy 120 led-es fényfüzérhez kellene mert a kínai csoda beázott!
Köszönöm a segítséget!!!
(#) Gafly válasza lionsec hozzászólására (») Dec 16, 2014 /
 
Idézet:
„a tranyó Collektorát kikötöttem és rákötöttem a 24v táp negatívját az elektronikát pedig egy 7812 vel tápláltam meg.A gondom az hogy ha ráadom a panelra a táp feszt akkor a led füzér csak vibrál és nem villog!Ezt okozhatja esetleg az hogy a tranyó alul van méretezve?”

120 LED-hez BC182 valóban "kicsit" alul van méretezve.
24 V-hoz szegény CMOS IC is.
Csoda hogy még vibrált bármi is....
(#) proba válasza Gafly hozzászólására (») Dec 16, 2014 /
 
Mellékesen az emitterkörbe van kötve.
Talán ezt is egy kicsit belegyúrva jó lehet
A hozzászólás módosítva: Dec 16, 2014
(#) uniman válasza attila1 hozzászólására (») Dec 16, 2014 /
 
Hello!
Ez amerikai 120V/60Hz hálózati dugó. Bővebben: Link
(#) sany válasza attila1 hozzászólására (») Dec 16, 2014 /
 
Szia!
Én most alakítottam át 24 V AC -re egy ugyanilyen kontrollert, ami 230 V - ról megy. Szerintem a tiéd is 230 V -os lehet, mert az enyémben is ugyanezek az ellenállás értékek voltak, az egyik 2MOhm -s és a másik pedig 150 KOhm -os volt.
A hozzászólás módosítva: Dec 16, 2014
(#) attila1 válasza sany hozzászólására (») Dec 16, 2014 /
 
Szia! Akkor elsõ körben nézzem meg,hogy az ellenállásoknak mennyi az értéke,ugye? Ez eddig érthető. Jelentkezni fogok!
Köszi!
(#) attila1 válasza uniman hozzászólására (») Dec 16, 2014 /
 
Szia. Akkor átalakítás nélkül használhatatlan. Gondoltam rá,hogy villásdugó csere,aztán próba,de tutira kinyírnám vagy a vezérlést,vagy a ledeket. Ennél más a ledek előtét ellenállása is. Megpróbálunk más trükköt,hogy esélyt adjunk a működésre...
(#) sany válasza attila1 hozzászólására (») Dec 16, 2014 /
 
Lemérheted ,de én látom a képről, hogy ugyanazok az ellenállások.
(#) sany válasza attila1 hozzászólására (») Dec 16, 2014 /
 
Attól, hogy ilyen dugó van rajta attól még lehet 230 V-os.
Esetleg, egy olyan LED -ről tudnál képet készíteni, amely előtt előtét ellenállás van?
Gyanítom, hogy ez egy "sima" kínai fényfüzér, csak a villásdugó különbözik, de egyébként 230 V -os.
(#) uniman válasza attila1 hozzászólására (») Dec 16, 2014 /
 
Hello!
Először 110-120V-os trafóról próbáld ki (nem nagy ügy ilyet beszerezni).
(#) proba válasza uniman hozzászólására (») Dec 17, 2014 /
 
Akár egy középmegcsapolásos transzformátor auto transzformátorként bekötve.
de hamár szét van szedve, az égők egyesével kipróbálhatók, az ellenállás kimérhető.Ettől kezdve számológép.
A hozzászólás módosítva: Dec 17, 2014
(#) attila1 válasza sany hozzászólására (») Dec 17, 2014 /
 
Szia! Igen,2MOhm,meg 150KOhm-os ellenállás van a vezérlőn. Néhány Led-re pedig 1KOhm-os ellenállás van forrasztva.
Hogyan alakítottad át 230-ról 24V-ra? Nekem is van 24V AC trafóm,csak ez miatt kérdeztem...
(#) sany válasza attila1 hozzászólására (») Dec 17, 2014 /
 
Szia!
Bocs, félreérhető voltam, nem magát a füzért alakítottam át , hanem csak a 230 V -os vezérlőt 24 V -ra. Hátha valakit érdekel mit csináltam.
Vásároltam egy 24 V -os transzformátoros fényhálót, amelyben 4 db LED -es hópihe dísz van.
Arra gondoltam , hogy mi lenne ha ezek a hópihék villognának. Eszembe jutott, hogy van egy kínai rossz, kiszakadt vezetékű 230 V -os LED -es füzérem, de még jó vezérlővel. Ezt a 230 V -os vezérlőt alakítottam át 24 V -osra , úgy hogy a 150Kohm -os ellenállást 1,5 KOhm/ 2 W -os ellenállásra cseréltem, a 2 Mohm -os ellenállást pedig 2,2 KOhm-osra. Így most a vezérlő bemenetére kapcsolható a 24 V -os váltóáram és a kimenetére pedig a 24 V -os LED hópihe, illetve ha rendelkezésre áll egy 24 V -os fényfüzér.
(#) sany válasza attila1 hozzászólására (») Dec 17, 2014 /
 
Azért gondolom, hogy a te füzéred is 230 V -ra készült, mert azok az ellenállások amiket kimértél , majdnem minden vezérlőben tipikus értékek 230 V -ra , így valószínű, hogy a hozzákapcsolt füzér is 230 V -ra készült. Azt kell mondjam , hogy én már néhány 230 V -os vezérlőt szétszedtem és azokban ezeket az ellenállás értékeket (150Kohm és 2Mohm) találtam. Ezek az ellenállások korlátozzák az IC számára a tápfeszültséget.
Nem 100 % -ra mondom, hogy a te füzéred is 230 V -os, de szerintem nagy a valószínűsége, a vezérlő felépítése miatt.
Ha megnézed Tom2009 által felrakott 230 V -os vezérlő képét , akkor abban abban is ilyen értékűek az ellenállások.
A hozzászólás módosítva: Dec 17, 2014
(#) Netster hozzászólása Dec 22, 2014 /
 
Sziasztok! Vettem egy 10 méteres fényfüzért. Kiiktattam a programválasztót hogy távvezérelhető legyen és mindig folyamatosan égjen, tehát direkt 220- ról megy. Az a gond, hogy pulzálnak a ledek. Hogyan tudnám stabilizálni? Én ellenállás sorbakötésére gondoltam de nem tudom hogy mekkora legyen. Köszönöm a segítséget.
(#) Bakman válasza Netster hozzászólására (») Dec 22, 2014 /
 
Valószínűleg az 50 Hz-es villogást látod. Jól gondolom? LED-et nem lehet csak úgy, direktben rákötni a hálózatra, egyeniránítás és szűrés is kell igaz, akkor meg jóval többet kapnak a kelleténél, tehát valami elektronika mindenképpen kell. Milyen volt az eredeti meghajtó? Egyébként annak is örülhetsz, hogy nem ment tönkre teljesen a direkt 230 V-tól.
A hozzászólás módosítva: Dec 22, 2014
(#) yuden válasza Netster hozzászólására (») Dec 22, 2014 /
 
Nálam a gyári doboz volt hibás, én is rádugtam a füzért 230V-ra (elvégre a doboz is arra teszi ki, csak 100Hz-en kapcsolgatva), és ugyanígy láttam az 50Hz-et. Én egy Graetz-híd után dobtam bele egy 5W-os és 2db 2W-os (ezek voltak kéznél) nem tudom mekkora ellenállást (470 ohm körüli volt asszem, hogy azokon essen a teljesítmény, ne a pár darab 0,25W-os led-ek tövébe forrasztottakon) így lett 165V egyenáramom a füzérre, így az egyenáram miatt nem villog, és nem is olvadnak ki az ellenállások (5 óra használat után is max kézmelegek). De ez a gány megoldás, azért is tettem off-ba..
(#) proba válasza yuden hozzászólására (») Dec 22, 2014 /
 
Lehet a graetz elé egy megfelelően méretezett soros kondenzátor és az ellenállásokból egy, sorba kevésbé melegítene. Egyébként a gány megoldás csak kialakítás kérdése.
(#) Netster hozzászólása Jan 2, 2015 /
 
Szerintetek ez így működhet? 300 ledes fényfüzér menne róla.A kondi 400v 4,7 mf.
(#) Netster válasza Bakman hozzászólására (») Jan 2, 2015 /
 
Íme!
(#) sany hozzászólása Nov 9, 2015 /
 
Sziasztok!
Lassan, lassan itt a Karácsony, ezért már gondolkozok, hogy hogyan fogom a fényfüzéreket vezérelni. Ezzel kapcsolatban szeretnék tőletek tanácsot kérni.
Adott egy kis dobozka, ami zenél és 1 db tranzisztor kapcsoltatással villogtatja vagy folyamatosan "égeti" a kis feszültségű fénysorát. Arra gondoltam ,hogy ennek a dobozka segítségével két egész fényfüzért villogtatnék felváltva. Tehát a kis dobozka által kiküldött egyetlen kimenetei jel felfutó élénél az egyik füzér a lefutó élénél pedig a másik füzér villogna. Erre a célra véleményem szerint megfelelő lenne egy CD4013 -as IC. De én azt is szeretném , hogy a két füzér folyamatosan csak világítani tudjon egyszerre, amikor a kis dobozka ezt a jelet küldi ki. Ugye az említett IC -nek tiltott az a kimenetei állapota, hogy mindkét kimenete magas szinten legyen egyszerre. Esetleg lenne valakinek , valamilyen ötlete, hogy lehetne ezt az elképzelést megvalósítani?
Köszi!
(#) proba válasza sany hozzászólására (») Nov 9, 2015 /
 
Pontos idődiagram? Amit leírsz logikailag nem állja meg a helyét szerintem. Mennyi ideig világít pl.A villogás be ki kapcsolásból áll. Az is kérdéses egyenáramú a füzér vagy váltakozó,vagy lüktető váltóról megy. Felváltva villogásra esetleg egy inverter (tranzisztor ) is elég. -egyik világít a másik nem, utána cserélnek - Ezzel az együtt világítás nem működik. jobban belegondolva, arra egy külön kapcsoló célszerűbb volna.
(#) sany válasza proba hozzászólására (») Nov 9, 2015 /
 
Igen a villogás csak sima be-ki. A füzér LED -es 4,5 V -os 300mA az áramfelvétele.
Értem akkor nem is gondolkozok sokat rajta , lehet egy kicsit túlbonyolítottam.
Köszi!
A hozzászólás módosítva: Nov 9, 2015
(#) yuden hozzászólása Nov 29, 2015 /
 
Sziasztok!

Van 10 méter (~100db melegfehér led-es) füzérem, ami a szokásos kínai vezérlővel 230V-ról működött. Most 24V-os DC tápról kellene működtetni praktikus okokból (kültér, utp kábel, stb.).

Annyit tudok, hogy nem kell egybe az egész, úgy darabolom a fűzért, ahogy tetszik (működjön). A táp 24V-os 0,5A stabilizált POE kameratáp. A ledekről semmit nem tudok (nyitófeszültség, áramerősség?), de biztos 1000 helyen láttatok ilyet, középen bemélyedős ledes karácsonyfa fényfüzér...

Amatőr vagyok, utánaolvastam, hogy kelleni fog előtét-ellenállás, megtaláltam a kalkulátort is. Mi kell ahhoz, hogy a legegyszerűbben működő füzér legyen belőle?
Az egész nem tiszta valahogy, olvasom, hogy a fehér led-ek általában 3,7V nyitófeszültségűek, de közben meg látok 2db AA-s elemmel működő (3V), 20db sorba kötött led-et is világítani...most akkor az hogyan? A 24V-os táppal hány led-et hajthatok meg? A meglévő led-ek értékeire van megközelítő tippetek?
Következő: »»   14 / 32
Bejelentkezés

Belépés

Hirdetés
XDT.hu
Az oldalon sütiket használunk a helyes működéshez. Bővebb információt az adatvédelmi szabályzatban olvashatsz. Megértettem