Fórum témák
» Több friss téma |
Becsapod magad. Felületesen követem a témát, de eddig csak értelmetlen teljesítményekről olvashattunk.
Éppen az érdekel, milyen eszköz lehet az, amit alig lehet egy "normál" hálózatról üzemeltetni, mert olyan nagy a fogyasztása, és még nem is 230V-os feszültséget kíván.
Szerintem ez a probléma nagyon is valós, és aligha van egyszerű megoldás a kivédésére. A kikapcsolási ív az indukciós terhelés jellegéből adódik, mindig van, csak eltérő mértékben jelentkezik. A pogácsák távolításával ez nem orvosolható, mert nullától indul az elmozdulás, és ha már az ív kialakult akkor az nem alszik ki olyan könnyen.
Reloopnak igaza van, de én még szigorúbb lennék, mert nem csak az ilyen jellegű áramköröket kell rendesen megcsinálni, hanem mindent.
Miért csapnám be magamat?
Azt írja; 120 V os készülékeket hajt erről az "autotrafóról". Hol itt a csapda? A hozzászólás módosítva: Szept 19, 2015
A becsapás abban áll, hogy ez nem válasz a "milyen készülék" kérdésre. Az én kíváncsiskodásom kimondottan a készüléket feszegeti, mi az, mire jó?
Bocs nem értelek, én csak segíteni akartam neked, hogy tisztán láss, de ha nem olvasod el a kolléga postját, akkor nem tudhatod mit akar, szóval nem értelek.
Vagy talán az általam belinkelt relés kapcsolásokra gondoltál, mert azok lágyindítók mindkettő, vagy az a baj, hogy egyszerű? Ez a "készülék" pár periódust késik csak, míg kialakul némi mágneses tér a trafóban, így már nem lesz olyan kicsi az ellenállása, és nem csapja le a túlzott áram a hálózati biztosítót, épp erre való.
Egy 220V-os, 3000VA szabályozható toroid trafóról üzemeltetett 120V, 1800W-os szőnyegtisztítóról van abban a topicban szó. Azt meg ugye sejtjük "mire jó"...
A hozzászólás módosítva: Szept 19, 2015
Szia!
Igen, ezt én is megtudom építeni, tetszik az alap ötlet is. Még nem tudom, hogy mi lesz a megoldása problémámnak, a jelenlegi nem működő lágyindítóhoz a készítője feladott nekem csere alkatrészeket, még nem kaptam meg, úgyhogy nem tudom, hogy mellékelt-e akár hibakeresést segítendő tesztmérési eredményeket vagy eredeti kapcsolási rajzot, majd meglátom, ha megkaptam. Ha ez a vonal zsákutcába vezet, nem fogok ezzel tovább időt vesztegetni, akkor jön az általad javasolt megoldás, amihez a "relé" lehet, hogy már meg is van, ugyanis most vettem észre, hogy a hétvégi házunknál pár évvel ezelőtt be lett téve egy mágneskapcsoló egy esetleges éjszakai vezérelt áramhoz, de annak az ötletétől a szüleim végül is eláltak így azóta is ott porosodik egy Hager ESC 440-es kontaktor. A kérdés az, hogy ezt fel lehet használni reléként vagy nem? Viszont jövő keddig nem tudok ezzel a témával foglalkozni mert nem leszek itthon, csak azért is logoltam most be, hogy minden hozzászólónak megköszönjem az eddigi hozzászólásait és ötleteit a témához. Tehát jövő kedden fogom csak tudni megnézni, hogy mit kaptam a készítőtől és mit lehet abból kihozni és annak eredményétől függ, hogy fogok-e ezzel a relés megoldással foglalkozni. Addig nem is érdemes most ezzel a témával foglalkozni.
Üdvözletem
Szeretnék segítséget kérni egy lágyindító bekötése ügyében. A főszereplő egy Bosch PTS 10 asztali körfűrész. A gépnek ebben a verziójában gyárilag nincs lágyindító funkció illetve áramkör, azonban némi utánajárással kiderítettem, hogy létezik lágyindítós verzió. Ennek minden elektromos alkatrésze (kábelek, kapcsoló, motor) teljes mértékben, cikkszám szinten is megegyezik az én gépemben lévő alkatrészekkel. Ennek örömére vásároltam egy gyári lágyindítót, amit be is kötöttem a - szerintem - megfelelő módon, azonban így a gép nem kapcsol be, ez ég világon semmilyen életjelet nem ad. Az első móricka rajzon látható az eredeti, gyári bekötés, a másikon pedig az általam helyesnek vélt bekötés. Mit rontottam el?
Ha a lágyindító típusát leírod akkor az sokat segítene.
Üdv! Nem volt semmi jelölés a lágyindítón? Szerintem nem jó így a bekötés. A kék vezeték valószínű a nulla, a fekete a fázis és a barna megy a motorra. De nem biztos, jó lenne róla egy kép. Rossz bekötés esetén tönkre is mehet, ha szerencséd van, még nem ment tönkre.
Jogos az igény
Csatolok pár képet a modulról és a jelenlegi bekötésről.
Sziasztok!
Egy kis segítés: a felrakott NYÁK rajz egy BOSCH flex lágyindító visszarajzolás, amely sajnos nem lett még teljesen feltérképezve de kiindulásnak megfelel, remélem.
Sajnos ez nekem nem sokat mond. a számsorozatokra rákeresve nem találtam semmilyen információt.
A Bosch rendelési száma 1 609 203 X64 , így szerepel a katalógusban is. Sajnos ez alapján én csak "webshop"-okban találtam meg
Találtam egy régebbi kommentet itt :
Bővebben: Link Kipróbáltam mindhárom bekötést lámpával. Az első bekötéssel az 1. számú lámpa 2 mp alatt teljes fényerőre kapcsol, majd kialszik és ez ismétlődik folyamatosan.
Sziasztok!
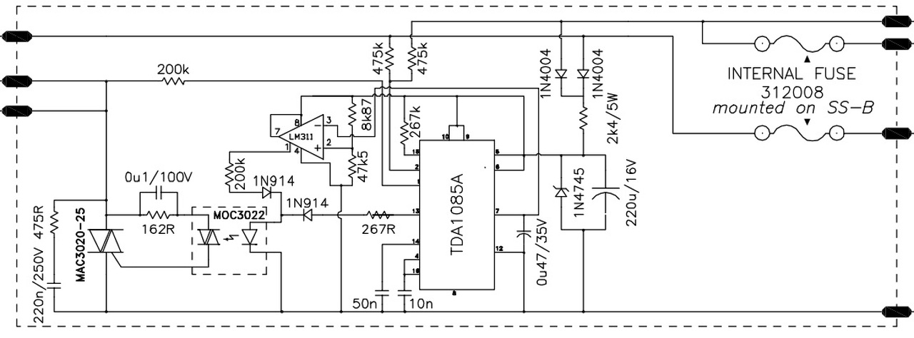
Bizonyára van köztetek olyan aki ezt kapásból tudja. Van 11 db 300VA-es transzformátorom, amiknek a primerjei párhuzamosan vannak kötve. A gondom a következő a bekapcsolás pillanatában sok esetben "levágja" a 25A-es kismegszakítót. A kismegszakító lomha. Építettem egy olyan áramkört ami a bekapcsolás pillanatában először párszor 10 ohmos ellenállást köt sorba a primerekkel és csak utána adja rá a teljes feszültséget. Működik is, csak sajnos a benne lévő relét kb fél évente cserélni kellett, a kikapcsolási tranziens miatt. Most azon gondolkodom, hogy egy triakkal csak a feszültség nullátmenetekor kapcsolnám rá a trafókra a feszültséget. Szerintetek ez megoldaná a problémát? Várom a hozzáértő válaszotokat. Köszi előre is! Laci A hozzászólás módosítva: Dec 22, 2015
Szia!
Relé helyett használj megfelelő teljesítményű szilárdtestrelét (amiben ugyanúgy tirisztor vagy triak van) az elektromechanikus relé helyett és így nem lesz gondod a továbbiakban. Ha magad akarod megépíteni, akkor itt egy triakos megoldás: Bővebben: Link.
Milyen igazad van! Hogy ez nekem nem jutott eszembe
![]() Köszi a tippet és a linket! Kellemes Karácsonyt! Üdv: Laci
Szia,
Kadarist Mester említette a szilárdtestrelét. Arra figyelj, hogy ebből van többféle is. Neked "induktív fogyasztóhoz való" kell, ami pont nem ott kapcsol, ahol gondolnánk (legnagyobb feszültség ).Mielőtt megveszed, ezt a kicsi szösszenetet olvasd el. A hozzászólás módosítva: Dec 22, 2015
Neked is Köszi szépen a leírtakat...
Igen... valami rémlik, hogy a delta U pontosan a nullátmeneteknél a maximális, és a csúcspontokban a minimum. Majd végigrágom a pdf-t.
Sziasztok! Műhelylámpának halogén izzót használok, de mindig hamar kiég, gondolom a nagy kezdeti áramfelvétel miatt. Megoldás lehet egy lágyindító beiktatása? Elég drágák ezek az izzók, szeretnék valami megoldást.
Sziasztok
Van egy Hyundai HYD93554 gyorsdarablolóm. Dokumentáció szerint 2200 wattos, üzemi áram kb 10 amper. Régi építésű házban lakom, egy fázis, 16 amperes betápom van. Az a gondom hogy a gép indításakor mindig leold a 16 amperes kismegszakitó. Idővel tervezem kérni a bővítést de addig is szeretném használni a gépet úgyhogy ehez szeretnék segítséget kérni lágyinditoval kapcsolatban. Félvezetős megoldás érdekelne ha lehetséges. Ha a fórumon van már ilyen kapcsolás, kérlek adjatok egy megfelelő linket. Előre is köszönöm a segítséget.
Mi keressük meg helyetted?
![]() Nekem a nagyflexemben van egy kis "kocka" sorbakötve a motorral...olyat kellene valahol beszerezned. A hozzászólás módosítva: Feb 2, 2016
Iskolában voltam mikor írtam, nem tudtam 27 oldalt végigolvasni.
![]() Köszönöm a gyors választ. Mi ez a "kocka", mit kell tudni róla? Kapcsolási rajz van esetleg róla? A hozzászólás módosítva: Feb 2, 2016
Egy IC van benne ami lágyindít és motorvédő funkciója is van. Van saját témája is: Bővebben: Link
Úgy tudom kb 12-13.000.- egy ilyen vacak. Most vettem egy 230-as flexet 11.000.-ért, lágyindítású. ![]() Szerk: látom megtaláltad a témát... A hozzászólás módosítva: Feb 2, 2016
Válasz erre a témára.
A reléssel már nekem is kellett biztosítékot cserélnem, rövid áramkimaradás miatt. Találomra belenéztem egy gyári erősítőbe, amatőr szinten is kivitelezhetőnek tűnik.
Ötletes. Azt olvastam, hogy a toroid hálózati transzformátorok, a megengedhető nagyobb gerjesztés miatt jelentős remanens mágnesességgel rendelkeznek. Ha a hálózati váltófesz olyan polaritással kapcsolódik rá, hogy az a vasmagban, a kikapcsoláskor tárolt mágnesességet növelni szeretné, persze az már a telítés közelében van, akkor gyakorlatilag csak a primer tekercs ohmikus ellenállása korlátozza a bekapcsolási áramlökést. Ha ez a motorvezérlő IC a hálózati fesz rövid idejű kimaradása esetén (fél szinusznyi idő) gyorsan tud reagálni, vagyis újra kezdi a finom teljesítmény növelést, akkor tökéletes. Gyorsan megnéztem az adatlapját az optotriak-nak, nehogy 0 átmenetnél kapcsoljon, mert akkor oda minden. Ide kötelező a fázishasítás.
Van egy toroidom, valami ipari műszer tápja volt. Árnyékoló serleges, műgyantával kiöntve. Méretéhez képest viszonylag magas primer ellenállást mértem. A gyantából kilátszik a trafó, 11cm külső átmérő és kb 5 cm magasság. Rendesen gerjesztve 10 ohm alatt szokott lenni egy ilyen trafónak a primer ellenállása, ennek viszont 17 ohm. Réz van rajta rendesen, tehát nem a spórolás volt a cél. Megmértem hol hol kezdődik a telítési könyök, hát jó 400 V felett. Normál, tehát akkor még 220 V- os a primer, ez egyértelmű. Most erről megy egy sztereó fetes vég, mert adta magát a 2X25V és 2X15V szekunder. A primert 1,6 A-es bizti védi, ekkora volt a műszerben is. Szóval jól alulméretezték a gerjesztést. Ezt csak azért említettem meg, mert ha nem a gazdaságosság és a méret az elsődleges szempont, ez is járható út.
A remanens mágnesesség még a kissé túlgerjesztett trafóban is messze van a telítéstől. Nyilván, ha ugyanabba az irányban kezdi el a feszültség mágnesezni, akkor ennyivel korábban eléri a telítést, tehát ezt célszerű figyelembe venni.
A másik, hogy ha egy vasmag betelít, akkor nem csak az ohmos ellenállások korlátozzák az áramot. Attól, hogy a vasmag betelít, még ott van a tekercs induktivitása, csak sokkal kisebb, tehát ez is korlátoz. Vagyis, légmagos lesz a trafó. Így működnek a zárlatkorlátozó fojtók.( Persze vasmag nélkül, csak légmagosan.) Ipari tápokban vannak egészen különleges kritériumok is. Itt, valószínű kicsi szórt mágneses teret lehetett csak megengedni, ezért is tették árnyékolásba. Egy műszernél már nem annyira szól bele az árkérdésbe egy kicsit nagyobb trafó.
Köszönöm a korrekciót. Így persze korrektebb. Amit említeni akartam, hogy nem csak a szekunder oldali puffereknek köszönhető a nagy indulási áramlökés, hiszen egy Hestore, vagy TME -től (már nem emlékszem) vásárolt 600 VA-es toroid 10 alkalomból 2 szer csapta le a garázsban a 6 A -es automatát. Pedig akkor a szekunder csupaszon lógott. Gondolom az sem mindegy, hogy a nullaátmenet közelében, vagy a feszültségcsúcs környékén kerül rá a hálózati fesz. Ha nem okoz számottevő különbséget az, hogy a kikapcsolás és a bekapcsolás azonos, vagy ellentétes fázisban történik, akkor ezt hanyagolhatom is.
Tegyél bele lágyindítót. Úgy tisztességes.
|
Bejelentkezés
Hirdetés |






Csatolok pár képet a modulról és a jelenlegi bekötésről. 



említette a szilárdtestrelét.
).








