Fórum témák
» Több friss téma |
Fórum » DCF77 óra Nixie-csövekkel
Itt: Bővebben: Link. Igazábol arra reagáltam, miszerint egyszerű órákban nincs RTC.
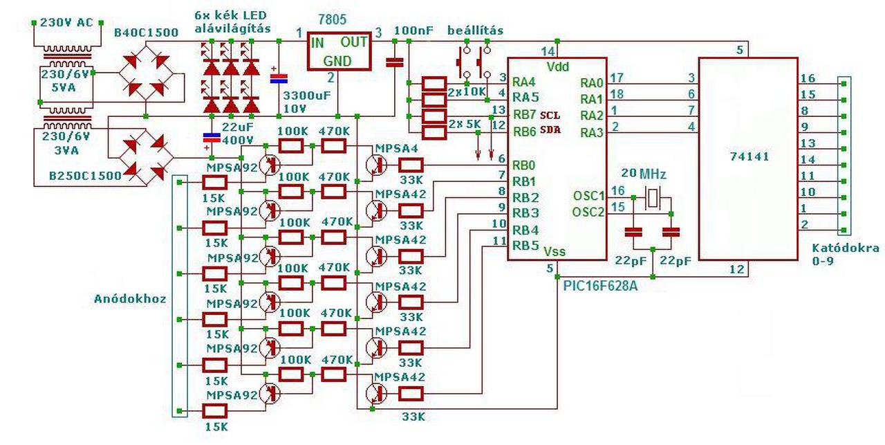
A Tom025 kapcsolást alapul véve GC Basic-ben írt programmal próbáltam készíteni egy változatot, ami ds3231-vel megy. Ebben csak dátum és idő kijelzés megy ezidáig (próbálgattam az rc5-öt is, de fel kéne hozzá szabadítani egy portot). Ha a modult akarod használni azzal is működik, abban benne vannak a felhúzó ellenállások. (Változtatás: az egyik gomb az RA5-re, a másik az RA4-re került, az RTC SDA az RB6-ra , az RTC SCL az RB7-re. Az 1Hz-es kimenetet az RTC 1HZ-es kimenetére (SQW) kell tenni, ha van villogó glimm elválasztó. Ki kell cserélni a kvarcot 20MHz-esre és a kondikat 22pF-re. )
A program készítése közben kezdett fogalmam lenni arról, milyen bonyolult és jól összehangolt lehet a HP41C által fejlesztett ( assembler !) Mule v2 programja. A másik kísérletem a DS3231mz adapter volt, ami a PCF helyére berakható, a továbbiakat ott olvashatod.
Ezt a rajzot ismerem számomra ez egy nagyon jól bevált kapcsolás pont azt tudja amire szükségem van csak áramszünetkor mindig újra kell állítani,ha az RTC-vel fog működni akkor ennél jobb nem is kell nekem.Előre is köszönöm a fáradozásodat.
Egy kérdés nekem is olyan kék modulom van mint ami a fotón van abból használja az epromot is vagy csak az RTC,mert ha csak az RTC akkor leveszem a panelról és beletervezem az én panelomba úgy kisebb helyet foglal?
Nem használja a modulon lévő eepromot. Ha áttervezed a ds3231 adatlapján lévő kapcsolás szerint kell bekötni az rtc-t. (felhúzó ellenállások, backup elem, nc lábak gnd-n stb.)
A hozzászólás módosítva: Dec 22, 2015
Rendben
Most nézem a rajzot mert tervezem a panelt és van egy kis gondom vele. A 2 gombnál valami nem stimmel mert a gomb is és a felhúzó ellenállások is + on vannak valameíknek nem - on kellene lenni?
Ha felhúzó ellenállásról beszélünk akkor a gombnak kell - on lenni ..
Valóban azt nem javítottam csak a frlhúzó ellenállást rajzoltam át. (Gomb a fnd-n természetesen)
Panaplex / plazma régi flipperből való kijelző, ami tartalmazza a bcd dekódert és a meghajtó tranyókat. Csak a vezérlést és a mini nagyfesz tápot kellett rátenni.
Kicsit elhamarkodtuk a választ, mert az eredeti kapcsolás pont fordítva működik és a progi a régi kapcsoláshoz készült. Úgyhogy egyéb kis hibákat is javítva itt a két változat (g)nd-hez kötött gombokkal illetve (p)lusz táphoz kötött gombokhoz:
Előre is köszönöm.
Az óra elkészült végszóra és a nagyszülők nagyon örültek neki. Egyenlőre az eredeti progi fut benne,de megígértem hogy kicserélem a vezérlést nekik ha már teszteltem ithol és megbízhatóan megy,csinálok egy csere panelt és csak át kell tenni.
Még jó , hogy éjfél után fennmaradtam. Az RTC váltotta a napot, de az óra elfelejtette kiolvasni. Úgyhogy még egy javított változat.
Igen RTC nélkül van.
Az eredeti 4Mhz-es változat van megépítve,mivel gyanús volt a rajz és nem volt már időm várni így maradt a régi verzió.Az ujj csak akkor kerül bele ha legalább 1 hétig hibátlanul megy nálam.
A barátom átalakított órájában próbáltam az új programot. Mivel ebben nem trafós táp van könnyen be lehetett állítani a megfelelő feszültséget, hogy a kioltott csövekben ne keletkezzen derengés (Mule v2-nél is tapasztalható). Viszont a trafós táppal épített verzióknál ez gondot okozhat, mert a jelenség aránylag kis többletfeszültség esetén is jelentkezhet ráadásul csövenként eltérő mértékben. Készítettem egy változatot, amelyik nem érzékeny a feszültségbeállításra ezekhez az órákhoz. (Nagyobb feszültségnél persze nagyobb anódellenállás szükséges, hogy a csöveket ne hajtsuk túl !!!)
Idézet: „... gyanús volt a rajz ...” Egy kevésbé gyanús rajz: A hozzászólás módosítva: Dec 29, 2015
Ó köszönöm ez már nem gyanús ez már tökéletes.
Köszönöm segítőkész munkátokat és ezúton kívánok mindenkinek Boldog Újévet. Végül egy kép az elkészült óráról.
Ez ügyes! Jár a mancs! ( de ha a vodka megvan, nyitom az ablakot, Köbüki! )
A hozzászólás módosítva: Dec 31, 2015
Lehet hogy a kérdésem nem idevaló. Képen látható nixie csövet hogy lehet működésre bírni?Bővebben: Link
Egy áramkorlátozó ellenálláson keresztül (2 - 5 mA) adsz a közös anódjára +145 - 150 V körüli feszültséget, és amelyik lábát mínuszra kötöd, az fog világítani.
De, hát működik!
BUÉK!
Üdv
Ügyes , add el borosgazdának tudja frissíteni 5 percenként az alkoholszintjét . Ez most valószínű vízmentes , pormentes . BUÉK
Sziasztok,
Egy last minute 2015-ös termék. Plexi dobozt febuár elején fog kapni. Végül a legnagyobb 500Kohm-os ellenállást kaptameg a villogó pont, ce így pont jó a világossága, ha akarom észre sem veszem. Ugyan ez a "motor" hajtja majd a most sorozatban készülő 6x IN-18, 6x Z570M és 6x ZM1000 órákat is. Üdv.
...és az alja.
A forrasztásaimra még mindíg nem vagyok büszke!
Szia, látom mindent beletettél, ami a fiókban volt
(Taylor féle stepup, kapcsolóüzemű stepdown, ds32 stb.) Nincsenek a csövek kicsit túlhajtva, vagy csak a fényképező viccel meg? (kék kisülés a jobboldali csőben és derengés) Egy glimm középen jobban mutatna mint a tizedespont szerintem. Kíváncsi leszek a hatcsöves verziókra.
Jó lett ez, kíváncsi vagyok a többire is majd!
A DS32 alapkő, mert annó bevásároltam belőle.
A Taylor féle step up a mérete miatt-, a step down pedig a mérete és a kissebb hőtermelése miatt lett használva. Ezekből is betáraztam így a többi órában is visszaköszönnek majd. Túlhajtva nem lehetnek, 170V anódfesz, 10Kohm anódellenállás, non-multiplex meghajtás. A hozzászólás módosítva: Jan 2, 2016
Ezek jó cuccok, megkönnyítik az ember életét... Viszont a 170v-hoz a 10k kicsit kevés ha (Utáp-Uégési)/Ianód képlettel számolunk (170V-140V)/ 2mA = 15kOhm körül kellene hogy legyen. Így 2mA helyett 3mA-kap. A non multiplex ilyenkor nem javít a helyzeten hiszen folyamatosan túllövi a csövet (nem csak impulzusszerűen).
|
Bejelentkezés
Hirdetés |













BUÉK! 








