Fórum témák
» Több friss téma |
Fórum » Csöves erősítő készítése
Ne feledd betartani a fórum viselkedési szabályait, és a topik megmaradásának feltételeit. [link]
A téma átmenetileg fagyasztva lett, hozzászólni nem tudsz!
Hali! Szerintetek tudok gitár erősítőt építeni ebből az Orion r4400 rádióból?
http://www.regiradio.nhely.hu/roman/rokcso/orionr4400.html
Lehet. Nekem a Terta t328-at alakították át de mégis bontás lett.
Ha 4db. PY88-at használsz, az már elég nagy fűtőteljesítményt igényel, ami a kapcsolás kimeneti teljesítményéhez képest nagy veszteség. Ezért nem gazdaságos az alkalmazása, ráadásul a cső jó működéséhez kb. 50-100V közötti feszültség kell, tehát ennyivel nagyobb anódfeszültségű tekercsre van szükség, ami megint növeli a veszteséget.
Persze, Mindenki azt épít, amit akar és ahogy neki tetszik. Csak éppen az ilyen konstrukciókról gondolja a gyanútlan laikus olvasó, hogy hűűűű!, pedig nem, hanem húúúú. ![]() Üdv!
A helyedben ezt a 4db PY88-at elvetném:
-Nagy fűtőteljesítmény és nagyobb anódfeszültségű szekunder, ahogy Cinema is említette -Nem erre a célra találták ki ezt a csövet, hanem tv-be, booster diódának -Olvastam egy olyat, hogy hídkapcsolás esetén különösen jó szigetelés kell legyen a katód és a fűtőszál közt. Ennél a csőnél nem tudom, hogy megvan-e. Inkább használnék kétutas eir. csövet, igaz ahhoz két egyforma szekunder tekercs kell. Ha mindenképp csöves tápegységet akarsz az erősítőhöz.
Alakul a csöves cucc kombó de a három sávos hangszínnél elakadtam. Van egy rakat rajzom de potiból 2x250kohm és 1x50k van. Hogy tudom kiszámolni a sávhatárokat?
Értem s köszönöm az információt ,bár a fűtőteljesítmény nem probléma mivel külön transzformátor lessz alkalmazva a fűtésére .Mondjuk ezt a részét nem igazán értem hogy 50-100V közötti feszültség kell mivel jelenleg is használok az egyik kapcsolásban egy PY88-t probléma nélkül sőt azt tapasztalom hogy elég jó hatással van a hangminőségre és +285V -ról üzemel.
Próba szerencse ,mivel a csövek adottak és már teszteltem őket.
De köszönöm az infot.
Egyenirányító csövön kb. ekkora feszültség esik, amennyiben normál üzemben használjuk, tehát ennyivel nagyobbnak kell lennie a bejövő feszültségnek.
Egyébként tessék szépen megnézni a csövek katalógus adatait, amiben le van írva, hogy milyen körülmények között üzemeltethető és akkor mit tud. Üdv!
Akkor lehet megnövelem majd a szekunder feszültséget a hálózati trafón ha kevésnek találom az egyenfeszültséget a diódahíd után.
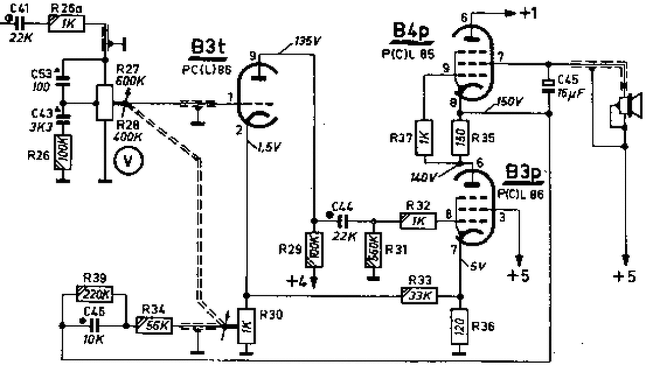
Ennek a kapcsolásnak mi lehetett alényege ?Philips televizióban alkalmazták PCL85 és PCL86 -os csöveket együtt.És 800 Ohmos hangszóró van a kimenetén.
A hozzászólás módosítva: Júl 25, 2017
Viszont nincs kimenő és ez a lényege.
Ezt énis szemügyre vettem ,csak nemértem miért kétfajta csövet használtak mikor lehetett volna azonosat is ,valamint az a 800 ohmos terhelő impedanciájú hangszóró sem hagy nyugodni ,nekem valahogy alacsonynak tűnik.
Éppen meg lehet két azonossal is csinálni. Ha lehetne, megkérdeznék egy Philipses mérnököt, hogy miért. A 800 Ohm nem alacsony ebben a kapcsolásban, pont jónak tűnik. Volt kimondottan ilyen célra gyártott végcső is: EL86, illetve ezek megfelelői.
Találtam is ilyen rajzokat, de miért nincsen 800 ohmos hangszóró akkor nem kellene kimenő, vagy a nagy induktivitás miatt rosszak lennének a paraméterei?
Valószínű hogy nagy volt a raktár készlet a PCL85-ből s hogy fogyjon akkor alkalmazták ezeket a csöveket is.Ahogy elnézem nem is lehettek olyan rosszak ezek a 800 ohmos hangszórók.
Ésszerű kérdés. Elsősorban azért, mert előnytelenül nagy lengőtekercs- méretet és tömeget eredményezne.
Szerintem a gyártóknak kényelmetlen tekerni 1kOhm környéki impedanciájú hangszórót. Valószínűleg ezért nem terjedt el. De a 600Ohmos fejhallgatókat miért készítik mind a mai napig?
Fejhalgatóknál még időnként előfordul bár már ezek többségét is tolják lefelé impedanciában .Szerintem nem szólhattak olyan rosszul ezek a hangszórók csak gondolom sokkal egszerűbb előállitani 4-8-16 ohmosat mint egy 800 ohmosat .A minőség manapság már másodlagos vagy harmadlagos dolog .Az audiorendszerek valamint végfokozatok is ehhez a 4-8-16 ohmos hangsugárzókhoz lettek kialakítva.
Értem de a csöves korszakban is alacsony impedanciás hangszórók voltak. Vagy voltak kivételek?
Voltak kivételek mivel elég sok áramkörben találkoztam nagyobb impedanciás hangszórókkal.
Ha jól megnézed a kapcsolást, a PCL85 pentódája egy áramgenerátor. Ezzel a kapcsolással elő lehetett állítani egy jóval kisebb kimeneti impedanciájú áramkört, (hasonlóan az ún "hibrid" áramkörökhöz) ami az 5 - 6 kohm helyett mindössze 800 ohm. Erre már lehetett tekerni a hangszóró lengő csévéjét, igaz vékony huzalból. Azért ez a megoldás általánosnak nem mondható.
Hogy miért pont PCL85? Valószínűleg a triódája kellett valahova, mondjuk épp szinkron leválasztónak, az áramgenerátornak meg tökmindegy, hogy milyen cső, ha bírja a szükséges áramot.
Ez érdekesnek tűnik ,kováncsi volnák mi történne ha ennek az áramkörnek adnánk egy kimenő trafót 4 vagy 8 ohmos hangszóróhoz.Vajon mit hozna hangban?
Leginkább ki kellene próbálni. Mivel egy trafó nem igazán lineáris eszköz, a vas mágnesezési görbéje miatt, biztos, hogy némi nemlineáris torzítást fog vinni az átvitelbe. Csak az a kérdés, hogy mennyit, a többihez képest. Nyilván a kiviteltől is függ.
Szervusztok!
Épített már valaki EL84 SE-t SRPP meghajtással? Hangra sokkal mássabb a sima egytriódás meghajtásnál?
A Philips a '60-as évek elején megépítette 2xEL86-al a hifi erősítő változatot (AG9015) - 800 ohm OTL kimenettel, de van kimenő trafó is 8-16 ohmhoz.
Üdv: TJ.
Érdekes kapcsolásnak tűnik ,akkor ezek szerint az elképzelésem már picit régebben megvalósult a kimenővel kapcsolatban a 800 ohmos illesztéshez
Nekem van ebből a Philips AG 9015 ből egy.
Igazán jó hangú erősítő. 4db EL86 Tesla, 2db ECC83 Tungsram, 2db E80CC Mullard, 2db EF86 Tungsram, 1db JJ GZ34.
Lehet meglevő hangszórót áttekercselni 800 ohmra hogy ne keljen kimenőtrafó?
Lehet, csak találj olyat, aki elvállalja, meg jól tekeri meg.
800 ohmos hangszóró. Ébresztő.
|
Bejelentkezés
Hirdetés |







