Fórum témák

» Több friss téma
Fórum » Csöves erősítő készítése
 
Témaindító: seedz, idő: Márc 31, 2006
Témakörök:
Ne feledd betartani a fórum viselkedési szabályait, és a topik megmaradásának feltételeit. [link]
A téma átmenetileg fagyasztva lett, hozzászólni nem tudsz!
Lapozás: OK   1967 / 2208
(#) (Felhasználó 116638) válasza jani1987 hozzászólására (») Okt 9, 2017
A hiba oka lehet többek között:
-A végfok esetében ismeretlen paraméterű hálózati és kimenő transzformátor.
-A kapcsolási rajztól való önkényes eltérések.
(EL84PP- mit keres benne EBL21, meg 6N2P "duplázva?)
-Elektronikai hulladék szintű alkatrészek
-Teljes hozzá nem értés.
Elnézést ha fájdalmasan őszinte voltam, de nem ártana ha tudatában lennél a határaidnak.
Először tanulj, gyakorolj, utána kezdj olyanba, ami menni is fog, mert az eddigi produktumod egy kínszenvedés, még olvasni is fáj.
(#) bta válasza Hx-2 hozzászólására (») Okt 9, 2017
Idézet:
„ez a 9V-os fokozat még működik is”

A többieknek: Gondoltátok volna, hogy még a "működik" is ennyire szubjektív fogalom?
A hozzászólás módosítva: Okt 11, 2017
Moderátor által szerkesztve
(#) bta válasza pucuka hozzászólására (») Okt 9, 2017
Idézet:
„Akár SE, akár PP, az osztott tekercselés mindkettőnél jótékony hatású a trafó sávszélességére nézve.”


A megfogalmazásban két problémát látok:
1) Nem a trafó sávszélessége a lényeg, hanem az erősítőé, amibe beépítik
2) Általánosságban, a trafót meghajtó generátor belső ellenállásának (impedanciájának) ismerete nélkül inkább ne akarjuk megmondani, hogy a több p/sz réteg (kisebb induktív szórás) vagy az osztás (kisebb kapacitív szórás) javít-e érdemben a magasátvitelen, netán ront rajta egy keveset (triódás végfokozatnál ilyenbe is beletrafálhatunk).
A hozzászólás módosítva: Okt 9, 2017
(#) pucuka válasza bta hozzászólására (») Okt 9, 2017
Egy erősítő sávszélessége sokkal inkább kézben tartható, mint egy trafóé. Minden különösebb nehézség nélkül építhető 1 MHz -es sávszélességű csöves erősítő (hangfrekis célra bőven megfelelő), de trafónál ez már kihívás, mind a vasmag anyagát, mind az elkészítés technológiáját tekintve. Valóban a lezárások amelyek között trafónak működnie kell, fontosak, tervezéskor (már ha egyáltalán van ilyen) figyelembe kell venni. Általánosságban azért elmondható, hogy kisebb szórású, kisebb önkapacitású trafóval könnyebb dolgunk van a nagyobb sávszélesség eléréséhez. Elvileg kompenzálni is lehetne, de az viszont a fázismenet tervezésénél okoz problémát.
A kérdés eredetileg arról szólt, hogy mennyire éri meg precízkedni, általánosságban.
A hozzászólás módosítva: Okt 9, 2017
(#) Cinema válasza Hx-2 hozzászólására (») Okt 9, 2017
Azért ez nem "üzemszerű" működés, mert a katalógusokban sem találni ilyen alacsony tápfeszültséget ennél a csőnél. Valószínűleg olyan dolgok, mint a lineáris működés, erősítés, terhelhetőség, értelmezhetetlenek.
Lehet, hogy ennek ellenére működőképes ez a kapcsolás, de hogy nem normális, az biztos.

Üdv!
(#) Hx-2 válasza Cinema hozzászólására (») Okt 9, 2017
A bemutatott videón egy gitár cincog (jani1987videója) . A Valvecaster-t kimondottan gitárhoz használják, és 9V-al is működik(Bővebben: Link) -- mellékesen ha megemelné a tápot esetleg még dögösebb hangzást is ki lehet hozni ebből(Bővebben: Link). Az a búgás és az az érdekes "fulladozás" szerintem a végfok okozza. Persze nem zárom ki az előfokot sem de ha jól van összerakva akkor kicsi a valószínűsége.
(#) Cinema válasza Hx-2 hozzászólására (») Okt 10, 2017
Megnéztem (Én hitetlen) néhány videót, de egyikben sem írja, hogy 9V-os tápfeszültségről működne ez az erősítő, - illetve ez nem erősítő, hanem az igen alacsony tápfeszültség miatt, - talán egy speciális hangzású torzító, amit más eszközökkel nehezebb lenne megvalósítani.
Mindenesetre egy előerősítő után célszerű használni és úgy kell beállítani, hogy akár be, akár ki van kapcsolva a jelútból, közel azonos maradjon a hangerő.
Továbbra is hitetlen vagyok az ilyen áramkörökkel szemben, kiráz a hideg a gondolattól is, hogy szerencsétlen csőnek miket kell elviselnie.


Üdv!
(#) CHZ hozzászólása Okt 10, 2017
Elkészült a fedél festése, haladhat tovább a szerelése.
(#) l48 válasza Cinema hozzászólására (») Okt 10, 2017
Néhány nem annyira elvetemült még 12 V-ról is használja. Igy viszont kilóg a 9 V-os rendszerből.
Próbaként én is összedobtam egyet, de nem volt meggyöző igy nem véglegesitettem.
(#) Hx-2 válasza Cinema hozzászólására (») Okt 10, 2017
Éreztem hogy továbbra is hitetlen leszel sőt még azt is éreztem hogy a 9V-ot hozod fel.
Meg kell építeni! Persze ha nem vagy gitáros akkor felejtős..
Nézd csak mi van ott hátul!!
Bővebben: Link

Üdv!
(#) Cinema válasza Hx-2 hozzászólására (») Okt 10, 2017
Továbbra sem hiszek ennek.
Nem látni a videón, hogy fűtene a cső. A 9V-os elemet hamar megzabálja, ha onnan fűt.
A torz hangot, azt jól hallani, azért írtam az előző hozzászólásomban azt, hogy valószínűleg arra használható.
Nincs valami normálisabb kapcsolás, amit közkinccsé lehetne tenni és normál üzemmódban használható?
Vagy ma már csak az extrém lehet jó, a normális az nem kell senkinek? (Rajtam kívül.)

Üdv!
(#) bta válasza Hx-2 hozzászólására (») Okt 10, 2017
Idézet:
„ha nem vagy gitáros akkor felejtős”

Még felejtősebb, ha gitáros vagy, akinek fogalma is van a soundról, mint olyanról. Képzeljünk el mondjuk egy Tátrait efféle, 9V-os anódtápfeszről működő ECC csöves kontollcuccal...:o)))
Szól az, de hogyan?!
A hozzászólás módosítva: Okt 10, 2017
(#) Hx-2 válasza bta hozzászólására (») Okt 10, 2017
Mégis mindig "csak" gitáros építi meg ezt a kapcsolást hisz bakelit hallgatásra nem való. De nem akarok és senkit megtéríteni...

Üdv!
(#) pucuka válasza Cinema hozzászólására (») Okt 10, 2017
Idézet:
„(Rajtam kívül.)”

Akkor már ketten vagyunk. Aki fél a csöves erősítők magas anódfeszültségétől (nem véletlenül annyi amennyi) az maradjon a félvezetős technikánál, azzal is meg lehet csinálni mindent, amire szükség lehet. (még cincogót is)
(#) ticko válasza Hx-2 hozzászólására (») Okt 10, 2017
Én nem vagyok gitáros, mégis megépítettem a Valvecastert. Természetesen egy gitáros ismerősnek, aki elismerően szólt a hangzásáról. Tény, hogy 12V DC a táp, mert van leírás, ahol azt írják, hogy azzal jobb. A "Ki mit épített" topic-ban látható is volt.
(#) FordPrefect hozzászólása Okt 10, 2017
A gitárosnak van külön rovat. Elvileg a gitáros cuccok az előadó/közönségnek szólnak, ki milyen torzítást tud generálni. A TORZÍTÁS a lényeg, elektronikus zenéről beszélünk, direkt előállított torzításokról/effektekről!! Minek ehhez csöves vég jó drágán.? A jelútba bárhol beilleszthető a torzítás/trafó. Vagy jelkondicionáló 1 db cső.
Akusztikus gitárnál, minőségi felvételnél, jó előadónál van értelme a természetes hangzásnak--Szerintem.
(#) jani1987 válasza (Felhasználó 116638) hozzászólására (») Okt 10, 2017
A zsákai találkozóra ugyanezt vittem és bár hangja is volt de nem ugyanezt produkálta. Igaz az elejéről lemaradt a torzító fokozat. Magyarán volt hangja csak ereje nem. Gaflyéknak feladta a leckét az aszimetria hogyanja.
(#) bta válasza FordPrefect hozzászólására (») Okt 11, 2017
Idézet:
„"Minek ehhez csöves vég jó drágán.?"”

Erről már tényleg egy vérbeli, profi rockgitárost kellene megkérdezni... érdekes és egyben letaglózó dolgokat tudna mondani, vagy akár demonstrálni. Szerintem inkább ne akarjuk megmagyarázni neki, hogy mi a jó
(#) (Felhasználó 116638) válasza jani1987 hozzászólására (») Okt 11, 2017
Idézet:
„Jó lenne tudni hol a hiba.
Max hangerőn és a gain potit szabályozva. EBL21 PP és 6N2P duplázva.”


Erre a kérdésedre reagáltam:

Idézet:
„A hiba oka lehet többek között:
-A végfok esetében ismeretlen paraméterű hálózati és kimenő transzformátor.
-A kapcsolási rajztól való önkényes eltérések.
(EL84PP- mit keres benne EBL21, meg 6N2P "duplázva?)
-Elektronikai hulladék szintű alkatrészek
-Teljes hozzá nem értés.
Elnézést ha fájdalmasan őszinte voltam, de nem ártana ha tudatában lennél a határaidnak.
Először tanulj, gyakorolj, utána kezdj olyanba, ami menni is fog, mert az eddigi produktumod egy kínszenvedés, még olvasni is fáj.”


amire a válasz:

Idézet:
„A zsákai találkozóra ugyanezt vittem és bár hangja is volt de nem ugyanezt produkálta. Igaz az elejéről lemaradt a torzító fokozat. Magyarán volt hangja csak ereje nem. Gaflyéknak feladta a leckét az aszimetria hogyanja.”


Ha ezt így olvasod, látható hogy
1. Vagy "Write Only" üzemmódban vagy
2. Nem vagy hajlandó elfogadni az elektroncsöves áramkörök másságát.
Itt az nem jön be hogy BC182 helyett BC546 kerül beépítésre és működik.
Ez egy régi, de jó technika, de más mint a félvezetős.
Mivel ezt sem nem érted, sem elfogadni nem tudod, a sikerélmény is elkerül.
3.Sajnos az is rossz irányba viszi a hozzád hasonló kezdő építőket, hogy korrekt szakmai kritika helyett dícséretekkel halmoznak el (a szintén hozzád hasonló kezdők, aki alig ismerik a technikát, de egy 12V-ról "működő" csöves torzító megépítése miatt már "expertnek" érzik magukat) olyanok, akik nem vágják a témát.

Szóval, hogy ne csak offoljak:
-Használd a megadott kapcsoláshoz az abban szereplő alkatrészeket.
Magyarul NE TÉRJ EL A RAJZON SZEREPLŐ ALKATRÉSZEKTŐL.
Főleg a csövek típusától.
-Használj jól méretezett hálózati és kimenő trafót.
Szedett-vedett táp,és egyéb trafókkal a kimenő helyett nem fog jól, vagy egyáltalán sem működni.
-akkor állj neki építeni, HA MINDEN ALKATRÉSZ MEGVAN HOZZÁ
Gyakorlatilag ebből a felsorolásból semmit sem tudtál eddig teljesíteni, és csodálkozol hogy
kudarc a vége.
Ha a munka oldalát nézem:Ennyi energiával megcsinálhattad volna JÓL IS....
Többet nem szólok hozzá a témához,nem látom értelmét.
(#) jani1987 válasza (Felhasználó 116638) hozzászólására (») Okt 11, 2017
Értem amit mondasz csak a munkapont beállítások másnak a felügyelete nélkül nem megy csak úgy. Kicsit olyan mint ha egyedül kellene rájönni a dolgokra.
(#) (Felhasználó 116638) válasza jani1987 hozzászólására (») Okt 11, 2017
Megint a mellébeszélés megy.
A munkapont beállításig el kell jutni.
Eddig senki sem beszélt róla. Azzal majd akkor foglalkozz, ha kész van egy korrekt,értékelhető
produktum.
Amíg ez nincs így, csak feleslegesen túráztatod magad, meg másokat...egyszerűen képtelenség veled kommunikálni.Mindig másról beszélsz, mint amiről szó van, a kérdésekre nem válaszolsz.
Szóval egyáltalán nem érted "amit mondok", meg azt sem amit más.Nagy kár.
(#) Cinema válasza (Felhasználó 116638) hozzászólására (») Okt 11, 2017
Szerintem hagyjuk, az általam vasárnap feltett kérdésekre sem válaszolt, nem is reagált szinte semmit, csak mondja a magáét.
Valószínűleg halvány ibolyaszín fogalma sincs semmilyen csöves áramkörről, meg egyébről sem.

Üdv!
(#) Kingston válasza jani1987 hozzászólására (») Okt 12, 2017
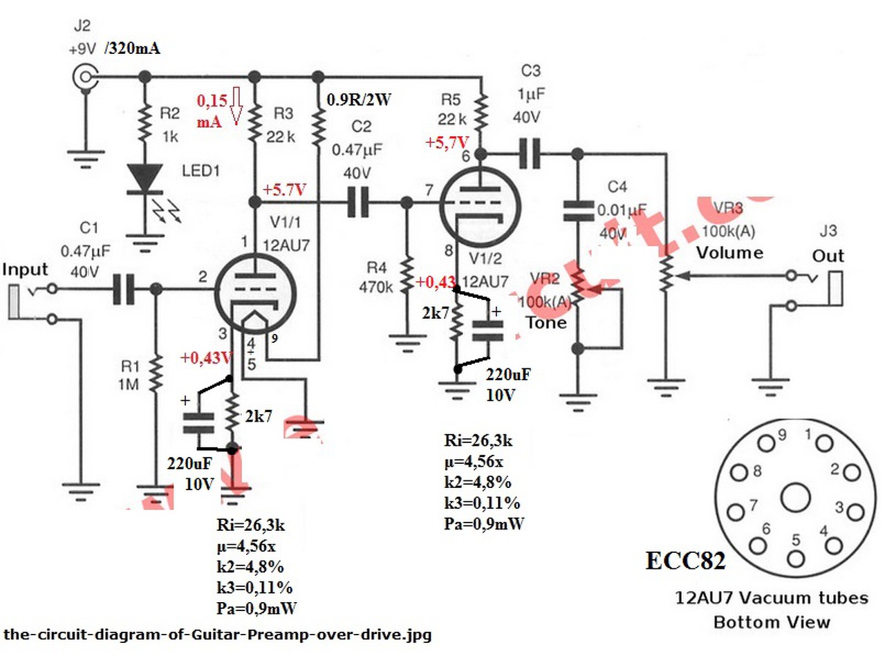
Kicsit átalakítottam a kapcsolást, a szimuláció szerint működnie kell, próbáld ki.
50 éves szénréteg ellenállásokat NE használj, sok hiba lehetőséget visz az építésbe.

ecc82.jpg
    
(#) FordPrefect hozzászólása Okt 12, 2017
Ez már nevetséges, ciki, stb. Ilyen alacsony feszültségekkel még félvezetősben sem lehet találkozni.
Esetleg provokáció, vagy szimplán ennyire ostoba lett a fórum?!. A csövön (youtube ) hallható "effectec"-et meg a 12 éves legkisebb fiam is tudja egy számítógéppel generálni. Minek a cső??
Valahogy színvonalasabb volt a fórum, amíg az önjelölt "Jimi Hendrix"-ek maradtak a saját helyükön. Hangszererősítő. Ott bármilyen hangzást/torzítást el lehet adni. Sajnos ezt a 9 voltról! működő csöves! torzító ÉS/VAGY szörnyedvényt még még néhányan komolyan is veszik. Szánalmas.
(#) CHZ hozzászólása Okt 13, 2017
Kicsit tovább haladtam, hamarosan mérhető az erősítő.
A hozzászólás módosítva: Okt 13, 2017
(#) tunerman válasza Kingston hozzászólására (») Okt 13, 2017
Azért kár volt dolgozni, hogy leírjad azt a nem mindennapi torzítási értéket...szerintem ezzel az egésszel át kellene vonulni a megfelelő témájú topikba.
Üdv: TJ.
(#) Cinema válasza CHZ hozzászólására (») Okt 13, 2017
Szép. Vélhetően jó is lett.

Feliratozást vállalsz?

Üdv!
(#) CHZ válasza Cinema hozzászólására (») Okt 13, 2017
Köszönöm, pedig Te nem szereted ezt kivitelezést.
Most méregettem, sajnos még nem 6550 csövekkel.
Feliratozásban segítek, Te is megtudod csinálni, majd megbeszéljük.
(#) Cinema válasza CHZ hozzászólására (») Okt 15, 2017
Ha a felső részen elhelyezett pucér csövekre gondolsz, akkor azok valóban nem szimpatikusak számomra.
Modern, meg jól néz ki, meg életveszélyes is lehet, kisgyerek, család távol tartandó az ilyen szerkezetektől.
100Hz-en miként viselkedik?

Üdv!
Következő: »»   1967 / 2208
Bejelentkezés

Belépés

Hirdetés
XDT.hu
Az oldalon sütiket használunk a helyes működéshez. Bővebb információt az adatvédelmi szabályzatban olvashatsz. Megértettem