Fórum témák
» Több friss téma |
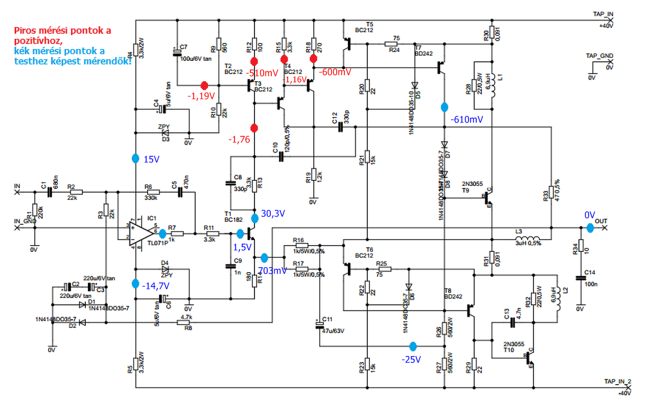
Köszönöm szépen a sok segítséget! A napokban újra fogom mérni a panelt és feltöltöm a jelenlegi értékeim
Sziasztok!
Építenék egy Quad 405-öt, sok szép (drága) alkatrészt már beszereztem, de nem sikerül a hűtéshez való L profilt venni.(60x30x6 mm) Ha valaki tudja hol lehet kapni, segítsen. Köszi.
A mérést hangszóró nélkül végeztem itt vannak az eredmények amit újonnan mértem.
A hozzászólás módosítva: Okt 5, 2018
Ez nagyon biztató! Következzék az élesztés 8-as pontja.
Gondolom már hűtőbordán vagy. A forró R26, R27 természetes viselkedésnek számít. A hozzászólás módosítva: Okt 5, 2018
Szia reloop!
Sikerült át módosítanom a Quad-ot a megfelelő érzékenységűre hogy ki lehessen vezérelni telefonnal is. Ahogy mondtad relopp R6, C3-at kellet módosítani. Az R6 értéke 3,3K, a C3 pedig 4,7µF értékekre kellet módosítani, így ezzel a két értékkel tökéletesen ki lehet vezérelni a Quad-ot. Köszönöm szépen a segítséget mindenkinek!
Örülök, hogy sikerült. Az általad kipróbált megoldással szemben remélhetőleg így kevesebb az alapzaj.
Egy nagyon kicsi van, de nem vészes.
Nagyon halkan van egy kis brumm, de nem is csodálom, mert a trafó közel van a végfok panelhez. Ja és a bemeneten lévő potenciométert is le cseréltem 1K-ra, így tokéletes!
Sikerült minden! Viszont egy kis alapzaj nekem is jelen van csatlakoztatott bemenet esetén.
Remek! A zaj milyen jellegű, sustorgás, búgás?
A búgás megszűnik-e akkor, ha a "Be" csatlakozási pontot a közvetlen mellette található test ponthoz kötöd? Ha nem, akkor a tápot kell vizsgálnunk, ha igen, akkor pedig a jelforrást.
Ez nagymértékben függ attól, hogy melyik Nyák típussal dolgozol. Ahol garantáltam vettem ilyen profilt az Szombathely, Harmatos kft, Oladi városrész. Nyilván nagyobb fémkereskedések árulhatnak ilyet, de utána kell menni. Ha a "kínai" nyákod van Ebay-ről, ők árulnak komplett kifúrt L profilt, amely alakosra van marva. Arányaiban sok szerelés és türelem, és jó szigetelő gyűrűk kellenek az eredményhez. Dunakeszi Bauhausban is láttam hasonlót. Tranzisztor típustól is függ a kérdés, nyilvánvalóan.
A hozzászólás módosítva: Okt 6, 2018
Innen már viszonylag leszűkül a kör. Mi a jelforrásod? Használsz-e hangerőszabályzót, ha igen milyen értékűt és fém, vagy műanyag házút? Kétcsatornásra építetted ki az erősítőt? Ez a földhurok szempontjából érdekes.
Sikerült kipróbálnom egy asztali PC vel, a búgás megszűnt, torzításmentes. Telefonnal viszont észlelhető továbbra is. Egyébként használok egy 10 K fémházast. Kétcsatornásra építve. Soos Csaba (volt)problémájához kísértetiesen hasonlít az enyém, ő is ezt a kapcsolást építette?
A telefon kimenete 32 Ω terhelésre számít. Ha az erősítő bemeneti csatlakozójának jel és test pontját összekötöd egy-egy 330 Ω körüli ellenállással, az a telónak meg se kottyan, viszont a jelkábelre rakódó környezeti zajokat hatásosan elnyomja. Ez a hatás a PC hangkártya kimenetnél is érvényesül.
A potenciométer fém házára juttasd el a testet, ha ez még nem történt volna meg. A 10k érték elég praktikus. A hozzászólás módosítva: Okt 6, 2018
Sziasztok! lLehet, hogy hülyeség, de szeretném megkérdezni, hogy hogyan tudnáék 2két, qQuad 405 végfokot hídba kötni.?
A hozzászólás módosítva: Okt 10, 2018
Moderátor által szerkesztve
Szia! Elég kitárgyalt téma, csodálom, hogy ez kérdés számodra. Rá is kérdezek, nem a párhuzamosítással kevered esetleg?
sSzia! bocsiBocsánat, de sajnos nem vagyok nagy műszerész, csak kaptam két ilyen végfokpanelt, és szeretnék egy szubot hajtani vele. és nNem tudom, ha esetleg csinálok egy fázisfordítót elé, az működhet-e?
A hozzászólás módosítva: Okt 10, 2018
Moderátor által szerkesztve
Talán egy ilyen áramkör lenne a leginkább alkalmas a számodra. Ez meghajtaná a frontokat is, külön a SUB-ot is, természetesen mindkét végfokot ellen-ütemben, és a hangerő szabályozást is.
És tőlem tudsz venni hozzá alkalmas panelt, ami nem a fotón látott, hanem attól eggyel frissebb változat. Szükség esetén stabilizátor panelt is tudok adni, ami ESP-05C kapcsolásának SMD-s változata saját elképzelésem szerint.
sSzia! nNekem megvan már a crossover, csak végfokot szeretném hidalni, mert ugyebár csak egy hangszórót szeretnék hajtani a két végfokpanelről.
A hozzászólás módosítva: Okt 10, 2018
Moderátor által szerkesztve
A "crossover" keresztváltót jelent szabad fordításban a témához kapcsolódóan. Tehát szinte semmi köze a SUB meghajtáshoz. Ehhez egy aktív eszköz kell, ami a végfokozat elé kapcsolódik, és a hídkapcsolás miatt van neki egy normál fázisú és egy ehhez képest fordított fázisú kimenete. Az ajánlott fokozat éppen ezt kínálja.
A két végfok hídba kapcsolása ez éppen az ellen-ütemű meghajtásukat jelenti, illetve a hangszóró a két végfokozat "meleg-pontjai" közé kerül. Fontos körülmény, hogy ilyen kapcsolásnál a hangszóró impedanciát duplázni kell, mert egyébként a végfokozat túlterhelődhet. Ez nem tűnhet lényegesnek, de a Quad 8R-ra van tervezve, aminek a duplája 16R, és ez pont olyan érték amiben szinte lehetetlen mélysugárzót találni (sőt már 8R-t sem könnyű, éppen ezért szokás a SUB hangszórókból többet használni, és szükség szerint akár sorba kötni őket).
aAzt hiszem, így már értem, és nagyon szépen köszönöm, hogy így elmagyaráztad nekem.
A hozzászólás módosítva: Okt 10, 2018
Moderátor által szerkesztve
Korrekt építéssel 4R is terhelhető, előrelátással 2R is elmegy. 8R mély szóró se probléma, gyakori típus...
Látom a hídkapcsolás lényegét érted. Arra kell még felhívjam a figyelmed, hogy a Quad405 elég szigorú áramkorlátozója miatt a híd terhelése 8-16 Ω lehet. Ha 4 Ω-os a mélysugárzód, akkor a híd sem ad le több teljesítményt mint a szóló panel.
Ez már csak a topológia szintjén kapcsolódik a téma címében szereplő erősítőhöz
![]() Egyébként gondos és szép munka
Köszönöm, csak van egy "kolega" pont privátban győzköd az igazáról, neki raktam föl a képeket. Ezeknek is Quad a "lelkük" csak profeszionális felhasználásra készültek annó.
Megoldottam a problémát. vVettem egy tT-amp_2400-as végfokot, használtan. Mindenkinek nagyon szépen köszönöm a segítséget!
A hozzászólás módosítva: Okt 10, 2018
Moderátor által szerkesztve
|
Bejelentkezés
Hirdetés |











