Fórum témák
» Több friss téma |
Fórum » Csöves erősítő készítése
Ne feledd betartani a fórum viselkedési szabályait, és a topik megmaradásának feltételeit. [link]
A téma átmenetileg fagyasztva lett, hozzászólni nem tudsz!
Azt szeretném kérdezni tőletek hogy a Vao max az micsoda? Megvolt az újabb teszt üzem.
Köszönöm a tippeket. A földelésre valóban nem figyeltem kellően. A fém alaplemezhez csak a Jack aljzatokon keresztül érintkezik. Kicserélem szigetelt típusra. A hálózati gnd-ot is kössem rá a fémdobozra vagy csak a jelföldet?
A "más audiorendszer''-en az eddig használt keverőt és aktív hangfalat értem, ahol minden alapzaj nélkül működött mindaddig míg ki nem próbáltam a csöves-ben. A csöves próba után visszatérve a keverős rendszerhez, egy mely búgás hallatszik ami jelentősen csillapodik ahogy megérintem a keverő fém részét vagy bekötő kábel fém aljzatát. A Fishman Presys a második hangszedőm ami így jár. Ez még anyagilag nem vészes de az előző (a képen látható) pickup több mint 200 euró volt. Most sem értem, mi történhetett. Az mp3 lejátszónak amit ugyancsak megjárattam a csövesben kutya baja.
Vezérlés nélküli, tkp. "üres" állapotú anód, ill. 2. rács max. feszültsége.
A hozzászólás módosítva: Dec 28, 2018
Ezt a kérdést szilveszteri viccnek szántad?
Ez igazán hasznos infó, elérhető termékek és elfogadható - szerintem - árak.
Az EDCOR-ról biztosan tudom, hogy a legjobb vasakkal dolgozik.
Én is átbogarásztam az alábbi oldalakat s valóban az EDCOR van a legelfogadhatóbb áron a minőséget tekintve hasonló árban talán egy picit kerül többe a Hammond ,aztán jönnek az úri kategóriák:Lundahl,Tango,Tamura
Egy ausztrál oldalon az egyik hobbi csöves kapcsán olvastam, hogy a Hammondot használták hozzá, de csakis azért mert az EDCOR postaköltsége horribilis nekik az USA-ból.
Nyilván helyi képviselet kérdése, kedvező-e valamelyik termék, vagy nem.
Ebben a hangmintában én macit vélek felfedezni, nem gerjedést.
Van egy tv sorkimenő tízen akárhány henryvel. Most vendégségbe vagyok de majd beépítem.
Idézet: „a Vao max az micsoda?” A Vao max az a csőre hidegen adható maximális anódfeszültség. Ennek az értéknek akkor van jelentősége, ha a cső még nem fűtött fel, ekkora anódfeszültségnél még biztosan nem üt át. Ha megnézed mondjuk az EF22 adatlapját, ott szépen ki is van írva: "Anode voltage in cold condition"
Nem érdemes anódfeszültség-késleltetőt beépíteni, mert épp akkor fog koppanni a hangszóróban, mikor az anódfeszültség megjelenik és feléled az erősítő. Némileg lehet lassítani, ha egy soros áteresztő-stabilizátor-szerű kapcsolással adjuk a végfokra a feszültséget, amibe olyan időállandót építünk, hogy a feszültség lassan nő a névleges szintre, de ez nem egyszerű áramkör és plusz hibaforrás, meg egyébként is, ettől sem fog jobban szólni, tehát fölösleges.
Üdv! BUÉK!
Üdv!
Köszönöm szépen a véleményt, ezt akkor annyira nem preferálom! Viszont ma járattam a gépet, új elkók, kerámia csőfoglalatok(kontakt spay-vel áttisztítva), viszont az egyik oldalon (jobb) a két végcső enyhén lila ködben pompázik, illetve nagyon enyhén az anódlemez összetételénél vöröses. A másik oldalon nem látszik semmi nem üzemszerű. Ez mitől lehet? A készülék tökéletesen üzemel, nem torzít. Okozhat hosszú távon ez gondot? Vagy azt a párost cserélni kell hamarosan? Elnézést a sok kérdésért. Előre is köszönöm! A hozzászólás módosítva: Dec 29, 2018
Üdv!
Erre gondolsz (vagy hasonlóra?) Egyébként ez a kapcsolás működhetne?
Ellenőrizd a nyugalmi áramot! Biztosan az okozza! Tönkre mennek a csövek ha ráhagyod.
Köszönöm holnap megmérem!
Egyébként potméteres végcsövenként 1-1 db! Sajnos nem én építettem, ezért nincs infóm róla hogy hány mA lett beállítva! A végcsövek sorrendjét nyilván nem kevertem össze. Első körben mérek bias feszültséget a potmétereken! Mértem ohm értéket a csúszka és az egyik végállás között, azt tapasztaltam hogy 2 potméter közel egyforma álláson van,(érdekes módon keresztben), míg a másik kettő szintén közel azonos! Kicsit tanácstalan vagyok a beállítást illetően.. A hozzászólás módosítva: Dec 29, 2018
Nem kell mindent elhinni, ha jól alkalmazod nem fog koppanni!
Használd a cső adatlapját a nyugalmi áram beállításhoz.
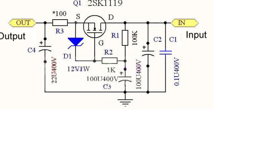
Nekem az anódkésleltető relé érintkezőkkel párhuzamosan van 820n 1000v fóliakondi. Ezáltal bekapcsolás előtt már megtörténik némi előtöltés a táp puferkondiba. Nincs koppanás, lágyan indít.
Igen, ez használhatónak tűnik.
A végcső árama rendben van? - mert akkor izzik, ha túl nagy az alapárama, vagy pedig, gerjed. Oszcilloszkóppal nem ártana a kimeneti jelet ellenőrizni, szinusz-jelalak, zaj-jelleg és szép kicsi-hullámosság a jelen, netán torz a jel, féloldalas, akkor az gerjedésre utalhat. Ha már erősen lilás-kékes fényt látni a csövön belül, az a végét jelzi, vagy közeli végét. Gázossá vált a cső, vagy csak elöregedett. Ezek a csövek legfeljebb ezer-órásak, tehát viszonylag hamar elérik életük végét. Üdv! BUÉK!
Ezt fentebb már említettem, kiprobált jó megoldás. Működése is érthető, kodin kesztül az elkok töltödése megkezdődik, majd a kesleltetve kapcsolt relé kiiktaja, érintkezői átzárja a kondit.
Csoves egyenirànyítashoz hasonló késleltetést biztosìt....
Sziasztok.Légyszi segitsetek beazonositani ezt a csövet.
Ha a felső részét látnám akkor én is py-re tippelek. 83 vagy 88.
Mole, Jani1987, köszönöm a válaszokat.
A hozzászólás módosítva: Dec 30, 2018
Moderátor által szerkesztve
Mikor megláttam ,azt hittem rosszul látok GMI-2B SE monoblokkok
![]() ![]() ![]() GMI-2B!!! A hozzászólás módosítva: Dec 31, 2018
|
Bejelentkezés
Hirdetés |















