Fórum témák
» Több friss téma |
Fórum » LM1036 sztereo hangszínszabályzó áramkör
Témaindító: Krajcsooo, idő: Máj 29, 2006
Témakörök:
Szia! 15V dc 1 kimenetes Kapcsolóüzemű tápegység, 1A használok.
Hidegítést nem használok.
Szia! Ez a hidegítés nagyon jó ötlet volt.
Eltünt a zavaró freki hang hálla neked. Köszönöm szépen a segítségedet!
Sziasztok!
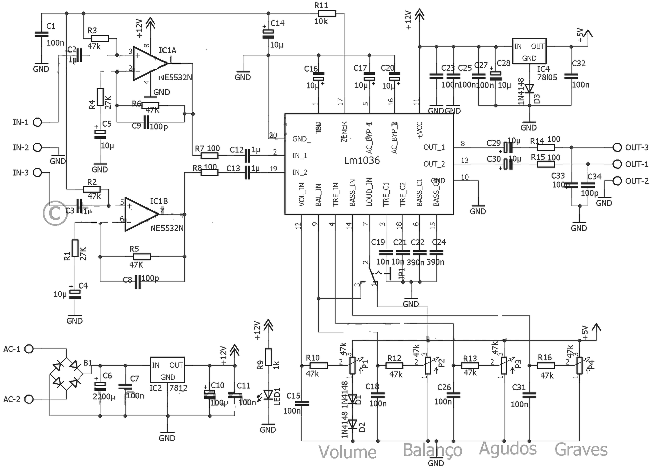
Elhatároztam magam, hogy megépítem a fórumon is fellelhető LM1036 sztereo hangszínszabályzót ! Már megterveztem sprint-be , akinek van kedve és persze ideje , az rákukkanthat , esetleg elkerülte e valami a figyelmem , esetleg nem jó a tervezés stb... Csatolom a kapcsolási rajzot ami alapján terveztem a nyomtatott áramkört + xps formátumot és egy exportált képet is. A hozzászólás módosítva: Jan 21, 2019
Szia! Elég szövevényes a rajzolat, a test kialakítása sem követi azt az elvet, hogy betáptól haladunk a jelbemenet felé. Építsd meg, kiderül jó lesz-e.
Ha elégedetlen lennél az eredménnyel, akkor válassz a bevált tervek közül íme egy példa.
A kapcsolás helyességén tűnődtem , mivel az összes többi kapcsolásnál a loudnes a 7-12 láb összekötésével kapcsolható , viszont itt a 7-9 láb közé van beiktatva ! Miért ? Ami a szövevényességet illeti , az csak a panelméret miatt van , ekkora paneldarabjaim vannak itthon , csoda , hogy rábírtam préselni ennyi alkatrészt erre a pici lapkára! Egyébként ha megnyitod az xps file-t akkor már nem annyira szövevényes a dolog , ott szép a rajzolat, valószínűleg az alkatrészek látványa okozza ezt a kuszaságot
! Köszönöm egyébként ,hogy ilyen gyorsan választ kaptam!
Rövid lett a vonal, elnézte a rajzoló. A 7-es láb természetesen a hangerő potiról van vezérelve loudness funkció közben.
Ha a Loud3 pontot áthelyezed az IC 12-re, akkor áramkörileg rendben találom a NYÁK-tervet.
A testvezető kialakítása nem szabálykövető. Búghat, gerjedhet, de akár jó is lehet. A C23, C25 áramkörileg ugyan a helyén van, viszont fizikailag az IC-k táplábaihoz a lehető legközelebbre kellett volna tenned.
Köszönöm , hogy ránéztél! Nem sok mindenki szánt volna időt , egy ilyen kusza áramkör helyességének kivizsgálására !
Persze már javítottam a rajzom.
Kapcsoló üzemű tápról fog menni , remélem nem lesz búgás , illetve gerjedés!
Minden működik , kivéve a magas szabályzást! Nem értem miért nem tudja szabályozni , esetleg az gond ha 220nf kondit tettem a 390nf helyett?
Bocsi, de mindössze poti hiba volt!
DD
Üdv!
Építettem egy sztereó erősítőt lm1036 hangszín szabályzóval , minden működik viszont a pc-ről érkező jelet nem nagyon szereti ! Értem ezalatt azt , hogy túlvezérli a cuccot , és átmegy torzításba ,viszont ha a windows-ba leveszem a hangerőt 68%-ra akkor ez megszűnik , tökéletesen tiszta ! Mit lehetne tenni ez ellen , hogy ne vezérelje túl a bemenő jel ? Ha így hagyom, akkor bármilyen erősebb audiojel túl fogja vezérelni szerintem! Csatoltam , hogy melyik erősítőhöz próbálom illeszteni !
Szia! Cseréld az R1, R4 ellenállásokat nagyobbra, 47k körül várhatóan jó lesz.
Értem! Köszi! Ma kipróbálom azért telóról is , mert azok sokkal gyengébb jelet adnak mint egy pc.
Üdv!
Sajnos nem segített az ellenállások cseréje! Esetleg megpróbálhatnám emelni az erősítő kapcsolásban az 1k ellenállást ami sorosan megy testpontra a 22uf kondival? Tudtommal azzal lehet állítani a diferenciál fokozat erősítését , de javíts ha tévednék ! A hozzászólás módosítva: Feb 18, 2019
Tegyél a bementre egy trimmert. Úgy kösd be, mint egy hangerőszabályzó potit. Beállítod vele a megfelelő jelszintet, és készen is vagy. Szerintem ez a legegyszerűbb megoldás.
A hozzászólás módosítva: Feb 19, 2019
A végerősítőd érzékenysége a rajzon szereplő adatokkal 900 mV. Ha csökkented, az LM1036 torzítani fog, mikor teljesen ki szeretnéd vezérelni.
Pontosan mi volt a tapasztalatod az ellenállás cserével kapcsolatban? Próbáltál a 47k-n kívül más értékű ellenállást is?
Nem , nem próbáltam mást a 47k helyett , nem változott semmit , ami azt illeti megmaradt a torzítás , viszont azt tapasztaltam , hogy ha nem winampot használok , hanem youtub zene szol, akkor nincs torzítás! Szerintem a youtubon sokkal csillapítottabb jel jön át ! Azt viszont próbáltam , hogy közvetlen a bemenetre tettem ellenállásokat , de az sem segített , sőt ahogy emeltem az ellenállások értékét arányosan növekedett a torzítás!
Lehet hogy nem a rajz R1, R4 pozíciószámú alkatrészeit cserélted? A 27k csere 47k-ra 3 dB-el csökkenti az előerősítést.
Távolítsd el az R1, R4-et, ekkor az előerősítő nem növeli a jelet, 9 dB-lel jut kevesebb az LM1036-ra. Sajnos elég szűk tartományba kell belőni az LM1036 bemeneti jelét, 500 mV alatt zajos, 1 V felett pedig érzékelhetően torzít. Mint a kolléga is említette, tehetsz egy-egy trimmert a bemenetre és beállítod az optimumot a jelforrásaid számára. A saját készülékemben négy poti is van, egyik páros mobil eszköz, a másik pedig hangkártya számára hangolva, közöttük bemenetválasztóval kapcsolok át. Ezen a képen a jobb oldali alsó panelen helyezkednek el.
Tág határok között választhatsz értéket, 22k-s trimmer használok, főleg azért mert az volt éppen a fiókban
A probléma az , hogy szerintem így , hogy minél több alkatrész van a jel útjában annál jobban romlik a hangminőség. Azért természetesen megpróbálom amit mondasz!Köszönöm a segítséget !
Sziasztok!
Megcsináltam én is a reloop-os - Alkotós elrendezéses áramkört. A jobbsarokban Proli007-féle analóg kalimpátor látható, amiről cikket is írt. A potik 50mm-re vannak egymástól. A trimmereket nem láthatjátok, mert nincs is még benne . Köszönöm mindenkinek.
Sziasztok
Megépítettem az oldalon található sztereo hangszínszabályozót (Bővebb link), de problémáim akadtak vele. Működik de a bekapcsolás pillanatában a mély membránját kinyomja, a hangerő potméter forgatásakor föl és le a membrán ki be járkál és még zúgás is hallható alapjáraton, meg a zenét is torzítja egy kicsit. Mi lehet a probléma?
Szia! Nem véletlenül találsz lentebb kiegészítéseket az adatlapi kapcsoláshoz.
Először is stabil tápról járasd és építs az erősítő kimenetére koppanásgátlót. Csökkentesd a kimeneti csatoló kondi értékét, míg a poti forgatás képes a hangszóró membránját kitéríteni. A torzítást valószínűleg túlvezérlés okozza, csökkentsd a bemenő jelet.
A kiegészítés nyákterve alapján készítettem a nyákot. Kimenő kondenzátor nem volt, meg próbáltam 10µF kondenzátorral de változás nem volt. A táp hagyományos 12V-os táp volt tesztelésnek de számítógép tápról lesz meghajtva. A kimenetre egy TDA1558Q hidalt erősítő lenne kötve. A bemenő jel teszt erejéig MP4, de amúgy számítógép hangkártya kimenete lenne rákötve.
Mutasd meg néhány képpel milyen az építésed.
A PC táp 12 V-jától zajos lesz a hangszínszabályzó, sőt az LM1036-TDA1558 kombó közös tápról eddig mindenkinél gerjedt.
A kimeneti csatoló kondenzátor értékét a következő fokozat bemeneti ellenállása határozza meg, a töréspontot nem célszerű 5 Hz alá méreteznünk LM1036 esetén. Ebből úgy lesz használható erősítő, ha kerítesz egy trafót két független 12 V-os tekerccsel. Egyikről az LM1036-ot táplálod LM7812-n keresztül, a másikat simán puffereled a TDA számára. A TDA1558 a Mute bemenetén keresztül koppanásmentessé tehető.
Eddig csak az erősítő volt hajtva pc tápról a hangszín külön tápról, és a hangszín a leírás szerint 100µF kondival szűrve van.
A hozzászólás módosítva: Okt 4, 2019
|
Bejelentkezés
Hirdetés |




Szívesen! 

DD 









