Fórum témák
» Több friss téma |
Fórum » Csöves erősítő készítése
Ne feledd betartani a fórum viselkedési szabályait, és a topik megmaradásának feltételeit. [link]
A téma átmenetileg fagyasztva lett, hozzászólni nem tudsz!
Barátomtól kaptam dobozolva egy hibás SE erősítőt. Dobozát és trafóit felhasználva készítettem bele egy másik végfokot. Trafó dobozai vaslemez, nem tudom ki készítette.
Pl.: EL 84 anódáram: 48 mA, G1 előfesz: -7 V ; kb. 150 Ohm (Ohm törv.!).
Volt rá példa hogy a negyedes ellenállás kevés volt és melegedett. Mondom legyen inkább nagyobb.
Na biza, mert a példa 0,4 W (megint Ohm tv. szerint).
A hozzászólás módosítva: Márc 2, 2019
Nem szoktunk, kiszámoljuk. gkari kiszámolta az ellenállás értékét, a rajta fellépő teljesítményt a P=U*I, =U2/R, =I2*R képlettel kiszámolod.
P= 7[V]*48[mA]= 336[mW], tehát 0,5W -osnál nagyobb teljesítményű jó lesz.
Erre gondoltam én is de hátha ti másképp gondoltátok. Mondjuk egy szinttel fentebb.
Legalább 1W-os katódellenállás kell, hogy kevésbé melegedjen, a 0,4-0,5W majdnem határeset itt az EL84 esetében, erősen melegedne és idővel megszakadna az ellenállás.
Méretezzük túl, ez nem nagy plusz költség, viszont nagyobb üzembiztonság. Üdv!
Clc tápon gondolkodok de nem tudom hogy a 47u/400V és a 2x150u/400V-os kondi közé mi a legkisebb induktivitás ami még belefér a rendszerbe. Csak a 47-es kondi után kötött egyes végfokcső alig de búgott. Van pár tekercsem de nem a legnagyobbat akarom betenni a veszteség miatt.
A hozzászólás módosítva: Márc 3, 2019
A veszteség a tekercsed ohmos ellenállásán keletkezik. Az még midig sokkal kisebb, mint egy ellenállás.
A legnagyobb induktivitásút tedd be, mert azzal tudsz nagyobb szűrést elérni. Csak arra figyelj, hogy a fojtótekercsnek légrésesnek kell lenni. Kézenfekvő megoldás a fénycső előtét "trafója".
2W-os kivitel majdnem mindenhová jó, már csak a szerelhetősége miatt is..
Hát nekem annó egyáltalán nem jött be! Mint ha ott sem lett volna.
De hála CHZ kollégánk segítségének, megoldottam hálózati 160 VA trafó áttekerésével és légrés precíz beállításával. Még hangolni is lehetett pár száz nanós kondival párhuzamosan a fojtóval
Köszönöm a rajzot! Én is hasonló megoldásra gondoltam, csak nem tudtam méretezni. A katódban a munkapont beállításon kívül látok egy ellencsatolást és a kimenetről pedig egy feszültség osztós negatív visszacsatolást a bemenetre.
Visszacsatolás nélkül nagy lenne az erősítése és a torzítása.
Üdvözletem Mindenkinek!
Néhány hónapja építgetem életem első csöves erősítőjét. Lassan elkészül a doboza is, és végre össze tudom szerelni. Az lenne a kérdésem, hogy milyen kábeleket használjak belső kábelezéshez. Sokat olvastam a témában, de igazából csak összezavarodtam. Sodrott, tömör, réz, ezüst, stb? Tényleg számít 20-30 cm kábel ami a készülékben van? Honnan és milyen kábelt vegyek még az ésszerűség határain belül? Köszi, előre is. Képek az építésről.
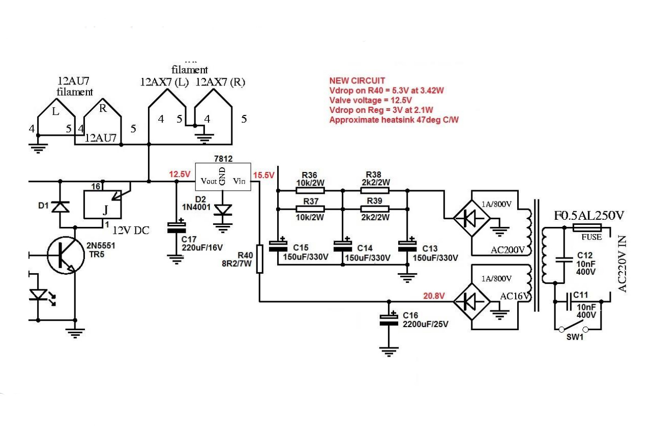
Üdv! Csöves fűtéssel kapcsolatban kérnék véleményt. A képeken egy phono erősítő táp része látható, amelyben 2x cc82 és 2x ecc83 csövek vannak. Az eredeti kapcsolás és gyári megépítés az egyik kép, a másik képen ennek modosított javított változata látható. Az eredetiben csak 2 cső fűtése volt stabilizálva (7812) , ráadásul csak 11,8v a 4-5 lábakon mérhető fűtőáram, ami kevés.
A másik képen látható hogy mind a négy cső sorba lett kötve, a 7w ellenállás kisebbre cserélve, és a 7812 kapott egy plusz diódát. Így a feszültség 12,5v, ami már megfelelő. Mindenképp át akarom alakítani a fűtést, mert a 11,8v sem a hangnak, sem a csöveknek nem tesz jót. Azt nem tudom, hogy ezt a soros fűtést csináljam meg, vagy inkább valami mást, ami lehet ennél jobb is lehet.
Szia.
Minden meghallható ami a jeltba, tápba kerül. Én belső kábelezésre a van-den-hul-t ajánlom. Nekem nagyon bejött.. Beszerezhető itthon is.
11,8 teljesen jó. Nem esik kívül az alsó határértéken. Én manapság már csak ac- vel fűtök. Tökéletes semmi brumm.
Arra is gondoltam. Olvastam olyat, hogy drága alkatrészekből megépített dc fűtés meg se közelítette az ac hangját. Tudsz tippet adni, milyen trafót nézzek hozzá, sorba kössem a csöveket? A két ecc82-est kicseréltem már Tungsram e80cc-re. Sokkal jobbak, csak 300 helyett 600ma kell neki. Sokat dobott a hangon.
Nem kell sorba kötni a trafó telyesítményét könnyen kiszámolhatod ohm törvényével. A * v =w nem árt túl méretezni a trafót például egy általános hálózati trafó 70% körüli a hatásfoka.
Szeretném ha valaki átnézné ezt a segédrács kondi kalkulátort. Egy másikat alakítottam át. Bevallom nem tudok programozni.
A hozzászólás módosítva: Márc 6, 2019
Lehet számolni papíron, ceruzával.
A képlet: f0 = 1 / 2*Π*R*C A f0 Hz -ben adódik, ha az R Ohmban, és a C Farádban van megadva. Az f0 -nak (jóval) kisebbnek kell lennie, mint az erősítő alsó határfrekvenciája. A hozzászólás módosítva: Márc 6, 2019
Sziasztok.Erosito dobozolasba fogok kezdeni.
A trafokat a tetejere akarom rogziteni kivulrol. Lattam rengeteg fenykepet,viszont nincs otletem,hogy mibol csinaljam nekik a burkolatot,vedot. Henger vagy szogletes is jo lenne.Kb.80 magas es 90 mm atmeroju... Lehet ilyet kapni kimondottan erre a celra? Vagy marad a pvc csobol a takolas?
1 literes (800 g?) zöldborsó, vagy egyéb (ananász, őszibarack) konzervdoboz kiválóan alkalmas.
Ez nem is jutott eszembe..holnap szetnezek a boltban.
Koszonom a tippet.
Inkább akkor pvc cső ja az müanyag!
Vc papír guriga szerintem sokkal alkalmasabb lenne!
Fém spray-el lefújva, hogy árnyékoljon is.
Bádoglemez (csatorna) , hajlítva, forrasztva, gittelve, csiszolva, fújva. Satu kell hozzá meg egy kis türelem. Festés több meló mint a lakatolás.
Vagy ha úgy nem megy, akkor audio transformer cover.
|
Bejelentkezés
Hirdetés |



Sodrott, tömör, réz, ezüst, stb? Tényleg számít 20-30 cm kábel ami a készülékben van? Honnan és milyen kábelt vegyek még az ésszerűség határain belül? Köszi, előre is. 


