Fórum témák

» Több friss téma
Fórum » Folyamatábrás mikrokontroller programozás Flowcode-dal
Lapozás: OK   314 / 364
(#) mhatalyak válasza kaqkk hozzászólására (») Ápr 22, 2019 /
 
Ez sem 10 perc lehetett... Majd egyszer talán jó lenne egy grafikus kijelzővel elkezdeni kísérletezni.
(#) kaqkk válasza mhatalyak hozzászólására (») Ápr 22, 2019 /
 
Ha most kezdeném már másképpen csinálnám ,ebben a progiban minden elágazásból van megoldva . Lehet hogy tömbből egyszerűbb lett volna ...
(#) mhatalyak válasza kaqkk hozzászólására (») Ápr 22, 2019 /
 
A szobám vezérlése is mindenféle ugrási pontokból és elágazásokból áll. Bár működik 5 éve. Ma már 10 perces művelet lenne az egész, 2db makróhívásból meg pár sorból. De valahol el kell kezdeni. 12FxxxPIC-be épphogy belefért egy lágy indításos és lágy kikapcsolásos LED vezérlés, amin még pluszban fényerőt tudsz állítani, illetve kapcsolja ki-be a tápot...
(#) Bakman válasza mhatalyak hozzászólására (») Ápr 22, 2019 /
 
Idézet:
„12FxxxPIC-be épphogy belefért...”
Ezt próbáld ki: PIC12F1840.
(#) mhatalyak válasza mhatalyak hozzászólására (») Ápr 23, 2019 /
 
Ha a belső 4Mhz-es órajel helyett egy 20Mhz-es külső kvarcot használnék, akkor lehetséges, hogy a kezdő logónál eltűnne az a villanás félúton? Ez abból ered, hogy olyankor újraírja a kijelző ramjába a karaktereket, majd újra megjeleníti a képet. Itt gyakorlatilag a törlés-->ram írás--kijelzés közti idő látszik. Vajon lenne változás ha több mint 4x-es sebességgel futna a program? Ki próbálnám, de sehol nem találok itthon kvarcot, azért meg nem szeretnék rendelni.
(#) kokozo válasza mhatalyak hozzászólására (») Ápr 24, 2019 /
 
Szia!
Nem kell törlés csak ram írás.
(#) Bakman válasza mhatalyak hozzászólására (») Ápr 24, 2019 /
 
Idézet:
„Vajon lenne változás ha több mint 4x-es sebességgel futna a program?”
Igen, ilyenkor a kijelzőt is gyorsabban vezérli.
(#) mhatalyak válasza kokozo hozzászólására (») Ápr 24, 2019 /
 
Törlés makró nincsen benne, de ha újra kezdem írni a RAM-ot akár csak 0-1 helyet, akkor kitörli az egészet magától és itt újból kell írjam, majd kijeleznem.

Bakman: Köszönöm, gondoltam, mert lassabb sebességnél baromi észrevehető volt ez az időtartam. Ezekszerint logikusan felfele is működik a dolog.
(#) Bakman válasza mhatalyak hozzászólására (») Ápr 24, 2019 /
 
Ha már rendelsz kvarc-ot, egy-két PIC-et is rendelj: Bővebben: Link. Ezek mindegyikében van belső órajel generátor, a nagyobbak 64 MHz-ig is el tudnak menni.
(#) mhatalyak válasza Bakman hozzászólására (») Ápr 24, 2019 /
 
Össze írtam őket. Sajnos mindig csak akkor szoktam rendelni, mikor már nagyobb összeg összejön. Legalább 8-10k Ft. Majd egyszercsak, de a lényeg, hogy gyorsabb lesz.
(#) kokozo válasza mhatalyak hozzászólására (») Ápr 24, 2019 / 1
 
De van benne, a RAM_write makróban van a végén egy törlés azt kellene törölni vagy kikommentezni.
Menete: katt az lcd-re, tulajdonságok, egyedi kód, görgess az aljára és keresd meg a ram write nevet, kód szerkesztése, 17-20-as sorok elé rakj 2 / jelet próbaképpen.
(#) mhatalyak válasza kokozo hozzászólására (») Ápr 24, 2019 /
 
Haza érek megnézem, ez akár működhet is! Este vissza jelzek, hogy mi lett az eredmény.
(#) mhatalyak válasza mhatalyak hozzászólására (») Ápr 24, 2019 /
 
SZUPER!!! Így maradhat is belső 4MHZ-es órajelen. Marad még plusz két láb.

Most így már egy csomó makrót ki is hagyhatnék, de így marad! Szerencsére hely van még benne, szóval, amíg a működését nem befolyásolja, addig ez ilyen lesz.

Köszönöm a segítséget.


Szerk.: Nem magamnak akartam válaszolni.
A hozzászólás módosítva: Ápr 24, 2019
(#) kokozo válasza mhatalyak hozzászólására (») Ápr 24, 2019 /
 
A gyári makrokat néha meg kell hekkelni, hogy tökéletesek legyenek
(#) elektronika95 hozzászólása Máj 6, 2019 /
 
Sziasztok!

A Flowchart nevű programból hogy tudom kimenteni az elkészített folyamatábrát úgy, hogy ne írja tele az egész oldalt ilyen háttér szöveggel?
(#) Horváth P Tamás hozzászólása Máj 6, 2019 /
 
Sziasztok ,szeretnék már megint kérni egy segítséget.Azt szeretném elérni,hogy amikor az ADC1 100% van akkor a kijelző 0 mutasson amikor az ADC1 0% van akkor amax értéket mutassa . Vagyis pont fordítva kellene a kijelzett értéket mutatni mind az ADC0.Csatolom afilest

Feszmero2.fcf
    
(#) kokozo válasza Horváth P Tamás hozzászólására (») Máj 6, 2019 /
 
Szia!
sz = adc3 * 5
helyett ez:
sz = (5 - adc3) * 5
(#) Bakman válasza elektronika95 hozzászólására (») Máj 6, 2019 /
 
Szerintem összekevertél valamit, a téma a Flowcode (mikrokontrollerre lehet vele programot készíteni) nevű programról szól.
(#) Horváth P Tamás hozzászólása Máj 6, 2019 /
 
Hát köszönöm szépen mindenkinek a segítséget, amit kokozo irt azt kipróbálom.
(#) kaqkk válasza elektronika95 hozzászólására (») Máj 6, 2019 /
 
Idézet:
„A Flowchart nevű programból”
Ez a téma a Flowcode programról szól . A Flowchart szerintem egy másik program ...Ő volna ? Valószínű hogy ebben a programban is van lehetőség hex re fordítani a folyamat ábrát (azt lehet beégetni a mikrovezérlőbe .)
A hozzászólás módosítva: Máj 6, 2019
(#) bubuszoft hozzászólása Máj 23, 2019 /
 
Sziasztok

Elgondolkodtam, hogy csinálnék egy esőérzékelőt öntözés vezérlőhöz. Tudom, hogy vannak itt kapcsolások, de én pic megoldásra gondoltam, az alábbiak miatt. A gyári érzékelőbe van egy anyag ami eső hatására megdagad, és kapcsol egy mikrokapcsolót, ez az anyag ha kiszárad, akor megy megint az öntözés. Tehát én egy olyan megoldást szeretnék, hogy az eső intenzitását is tudja érzékelni. Úgy gondoltam, elkezd szemerkélni az eső, a pic érzékeli, de nem ad tiltó jelet, csak ha olyan 10 perc után is még esőt érzékel. Illetve érzékelje, az eső idejét, és ez alapján határozza meg, mikor indítsa újra az öntözést. Van esetleg valakinek ötlete, esetleg programja, hogy hogy induljak neki?
(#) kokozo válasza bubuszoft hozzászólására (») Máj 23, 2019 / 1
 
Szia! vegyél egy átfolyásmérős esőérzékelőt. Az méri mennyi esett meddig esett.
Csak a kimeneti impulzusait kell figyelned.
(#) kaqkk válasza bubuszoft hozzászólására (») Máj 23, 2019 / 1
 
(#) bubuszoft válasza kokozo hozzászólására (») Máj 23, 2019 /
 
Tudsz esetleg feltenni oldalt, ahol utána tudok nézni?
(#) Bakman válasza bubuszoft hozzászólására (») Máj 23, 2019 /
 
(#) Bakman válasza kaqkk hozzászólására (») Máj 23, 2019 /
 
1: Bővebben: Link.
2: Bővebben: Link.

A kapacitív elven működő jó lehet (lásd melléklet), nem teszteltem.
(#) kokozo válasza bubuszoft hozzászólására (») Máj 23, 2019 /
 
Egy kis idő ráfordítással akár ingyen is meg tudod csinálni.
Bővebben: Link
(#) Baxi hozzászólása Jún 5, 2019 /
 
Hi Mesterek!
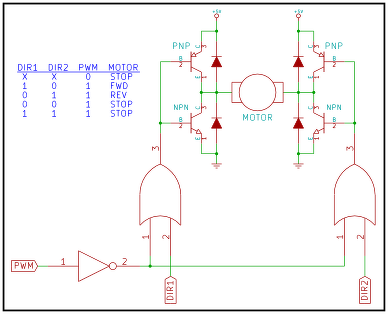
Építek a gyereknek egy kis kocsit, Lehet hogy nem néz ki olyan jól mint a gyáriak s talán nem sokkal lesz olcsóbb mintha megvenném használtam. Olyan kérdésem lenne a hogy full bridge funkció működik rendesem a pic-ben flowwal. Valaki próbálta már. Vagy a másik ez a kapcsolásról mi a véleményetek,működhet?
A hozzászólás módosítva: Jún 5, 2019
(#) bodgabo válasza Baxi hozzászólására (») Jún 5, 2019 /
 
Tudom, nem ezt kérdezted, de a futómű geometria kanyarodáskor nem lesz jó. Úgy tűnik, hogy az irányítókarok pont merőlegesek a kerék tengelyére.
Működni éppen így is fog, de ehhez nem kell nagy módosítás hogy jó legyen. Az egyebek (össetartás, kerékdőlés, utánfutás) itt kevésbé lényegesek.
(#) Bakman válasza Baxi hozzászólására (») Jún 5, 2019 /
 
Nagyon sok hibás H híd van a neten, kb. mindegyikből hiányzik a bekapcsolás késleltetése. Ugyanis egy félvezető kikapcsolása általában tovább tart, mint a bekapcsolása. Ha az egyik tranzisztor kikapcsolása és a másik bekapcsolása egy időben hajtódik végre, a tranzisztorok könnyen egymásra nyithatnak, okozva ezzel szép nagy zárlatot.
Ez kikerülhető ha a ki- és bekapcsolás közé teszel némi késleltetést, ezt több olyan PIC kontroller is tudja, amelyet a Flowcode ismer. Dead-band delay néven emlegetik a PIC-es adatlapok. A probléma az, hogy a Flowcode nem ismeri az ilyen PWM modulok teljes értékű használatát de megoldható, ha nem felejtem el, hétvégén rakok fel példát. Pl. PIC18F14K22, 14. fejezet ECCP modul.

A kapcsolási rajz sem az igazi. Nincsenek bázis ellenállások. A logikai kapu kimenete, a H-híd tápfeszültségétől függően, nagy valószínűséggel nem tud majd akkora H szintet kicsikarni magából, ami a PNP tranzisztor lezárásához kelleni fog. A logikai kapuk tulajdonképpen nem is fognak kelleni, ha a kontroller ECCP modulját használod.

Jobb lenne FET-et használni, annak jóval kevesebb a vesztesége, cserébe többe kerülnek a hozzávalók, lévén kelleni fog FET meghajtó is.
A hozzászólás módosítva: Jún 5, 2019

000594.jpg
    
Következő: »»   314 / 364
Bejelentkezés

Belépés

Hirdetés
XDT.hu
Az oldalon sütiket használunk a helyes működéshez. Bővebb információt az adatvédelmi szabályzatban olvashatsz. Megértettem