Fórum témák
» Több friss téma |
Fórum » Csöves erősítő készítése
Ne feledd betartani a fórum viselkedési szabályait, és a topik megmaradásának feltételeit. [link]
A téma átmenetileg fagyasztva lett, hozzászólni nem tudsz!
Kérdés, hogy terhelve mennyi lesz az a 13.5V...
Merem állítani hogy nem sokat esik, mert a két scő se sok áramot eszik még 1A-es táp se űlne meg nagyon. Bár kérdéses, hogy mennyi a hálózati feszültség ugye? Példának említeném, hogy mifelénk 235V van legtöbbször! na elyenkor már biztosan nem kapna a kis panel a trafóból se 12, de se 13V-ot ez hétszentség. Nem árt néha megvizitálni mi is bújik ki a konnektorunkból.
A hozzászólás módosítva: Szept 27, 2019
Jó lenne neki fogni egy sztereo projektnek. Említettem korábban, hogy van egy két példányos 65W-os hangfalam ami két utas és a hang váltó már benne van. 6ohmos. Mivel az SE fok nem biztos, hogy kihajtaná adódik a kérdés, hogy PP-hez milyen csövet ajánlotok? Most még kis költséggel kalkulálok. Reméljük később többet tudok áldozni rá. Az EBL21-et most még elvetettem pedig a gitárba az megy. Jelenleg ebből gazdálkodok.
A hozzászólás módosítva: Szept 27, 2019
Janikám, ez a Hifi Szent Grálja, aki ezt megtalálja, az révbe ért, és nem kell tovább keresnie, mert megtalálta a fülének legjobban tetsző hangot. Az alkatrészek összhangját kell megkeresni, ami harmóniában van az egész hifi láncoddal.
Ugyan a listádban a végcső nincs benne, de pár 100 Ft-ért elérhető a mai napig is, a 6N2P-vel jó párost alkot a 6P1P. Ezt a 6P1P-t kéne kipróbálnod.
Először inkább azt döntsd el, hogy mire kell neked a csöves. Ha arra, hogy a 65W-os dobozodat kihajtsd vele akkor arra valóban nem jó az SE, de hogy őszinte legyek, arra én PP-t sem építenék hanem hajtanám a tranyóssal, mivel ha azt koppon bömbölteted, ember nem mondja meg közben hogy mi hajtja. Szóval erre szerintem teljesen felesleges százezreket elkölteni.
PP-ben az előző oldalon lévő A osztályú Music Angel-t tudom javasolni, a 4db KT88 triódába kötve szépen szól, UL-ben meg rockosan bömböl, olyan tolakodóbb közepekkel meg mélyközepekkel. A teljes rajza ott van a linken, de ha jóra akarod megcsinálni az még építve sem lesz olcsó.
Előszőr nézd meg milyen trafókat tudsz beszerezni. Az a nagy tétel, és nagyban befolyásolja a hangot.
Szerintem felesleges szobai zenehallgatásra 50-60 Watt. 10-20 böven elég. 2 x 50 W jól megépítve nem olcsó. A tökéletes meg még drágább. Ha valahol spórolni próbálsz, azt a hang bánja, és nem fog tetszeni a végeredmény. Én ezt ėpítettem meg egyszer. Olcsó orosz csövekkel, rádiókból kitermelt trafókkal, orosz PIO kondikkal. Egész jól szolt. 2 x 10 W. Működik EL84-el, meg ECC83-al is.(6p14p, 6n2p) A hozzászólás módosítva: Szept 28, 2019
Szobai hangosításra tervezem relatív kis hangerővel. Nagy hangerővel nem hallják a tévét odaát. Van vegyes trafó lemezem. Nem is a tápegység lenne a fő gond mert a minap mutattam nektek egyet ami azóta átesett a végső kezelésen. Szerintem erre elég lenne. A kimenő beszerzése fog most gondot okozni. Az egyik fórum tagnak kilo számba volt de ha nem postázza hát istenem ez van.
A 6V6, meg a 6P1P kb ugyanaz belsőleg, csak más "kabát" van rajta. És olcsóbb jóval, mint az EL84 (6P14P).
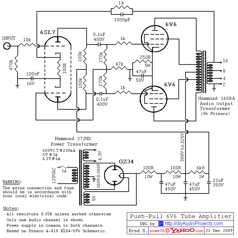
A listádban láttam, hogy van PL504. Ha van belőle kettő, én PP -t építenék belőle, úgyis van benne hangerőszabályzó, lehet halkan hallgatni, de ha szükséges, kicsit fel is lehet tekerni, a hangdobozok bírják.
Ha csak egy van akkor egy SE -t, kis kivezérléssel az is tud szépen szólni. Csakhát mindkét estben hálózatit, meg kimenőt kell tekerni, de legalább ezt is megtanulod, és jól el leszel vele.
Én amíg társasházban laktam, csináltunk egy tesztet a szomszédommal aki srégen felettem lakott egy emelettel, hogy mi az a teljesítmény nálam amit még ő nem hall, illetve kicsit sem zavarja, mivel pici gyerekei voltak. Na ez 2x6W volt... Tehát nem lakáson belül, hanem szomszéd a falon keresztül! Fiatalon és is szerettem a 100W-okat bömböltetni, de egy normál szobai zenehallgatásra még a 8W-os SE-m is bőven elég. Főleg úgy, hogy az esetek zömében még 1W sincs a teljesítményszint.
Puffogtatásra építs inkább egy 2-300W-os tranyóst, olyannal nekem sikerült itthon megbontani az ajtó felett a vakolatot. Úgy rezgett az egész ajtó tokostól, hogy egy idő után repedésnek indult.
Sztereóhoz (! ezt leírta a kérdésben) 4 kéne neki. A PL504-el nekem az a bajom, hogy - leginkább TV-kből bontott példányokkal találkozni (azok is elfogynak már lassan). Azok állapota esetleges, és a pótlásuk sem biztos, hogy megoldható lesz évek múlva.
6n2p- van a listán, ezėrt ajánlottam neki, meg rádiókból lehet bontani EL 84-et. De szerintem a trafókhoz képest elenyésző az új csövek ára.
Előszőr legyen trafó.
Hát, azért Ge Lee fórumtársunk által ajánlott (és tényleg jó) KT88-asból 4 db, már azért nem kis tétel. Ismerős nemrég vett ennyit, 60e Ft került ki a kezéből, a teljes költségvetés meghaladta a 200e Ft-ot. Jani - nekem ahogy az eddigiekből kitűnik - töredéke költségvetésből szeretne gazdálkodni. Ezért bátorkodtam ajánlani az EL84-hez hasonló kaliberű 6P1P-t, esetenként itt-ott találni jóval 1000 Ft alatt, és azért az mégis 0 km-es.
A trafókkal kapcsolatban igazad van, ne a gombhoz legyen a kabát.
Meg nem árt ha azok válogatva is vannak, akkor meg már nem annyi hanem jóval több. Ha elég neki az a pár W, meg lényeges a költségvetés is, akkor az SE-t egyszerűbb megcsinálni jobb hangúra, kevesebb és olcsóbb cső kell (kivéve ha 300B-t akar), sokkal egyszerűbb a kimenőt elkészíteni, és kisebb is lehet a kimenő is meg a táptrafó is. Ma reggel mértem meg, ilyen normál szobahangerőn az enyém kereken 80W-ot eszik a hálózatból.
A kimenőt még nem láttam, de a súlya alapján valami apróság lehet, mert nagyon könnyű az egész. A kimenő a fa burkolattal együtt sincs akkora mint egy SM85 csupaszon, tehát attól jóval kisebb lehet. Ennek ellenére éppen 20Hz-re esik a -3dB-es pont, ami ettől az apróságtól messze tökéletes. Mondjuk kettős triódát ami ebben van sem egyszerű már találni, épp ezért rendeltem is mindjárt belőle 2 garnitúrát, az míg élek engem kiszolgál. Ruszkiktól lehet még venni, párba is van válogatva. Meg biztos vannak még alternatívák csak keresni kell.
Mind igaz amit írsz, de talán elindulni, tanulni jó lehetnek a TV -ből bontott csövek is, nem kéne mindjárt KT88 -al kezdeni. Ha már azokkal sikerült jó erősítőt összehozni, szerintem csak akkor kéne kezdeni a "finomságokkal "törődni".
Az EBL -es projektről sem hallani mostanában, meddig jutott, stb, azzal is volt bőven gond. Idézet: „Ennek ellenére éppen 20Hz-re esik a -3dB-es pont, ami ettől az apróságtól messze tökéletes.” Ez teljes kivezerlesre vontakoztatott adat? Idézet: „Meg nem árt ha azok válogatva is vannak, akkor meg már nem annyi hanem jóval több.” Hatvanból markás csoveket lehet vàsàrolni, 4db vàlogatottat is.
Pedig írtam róla, hogy már kész vagyok. De azért bemutatom. Alap szinten van egy kis sziszegés benne de csak közvetlen közelről hallani. A fojtó tekercs egy egykori tévé sorkimenő. Az alkatrészek közvetlen a cső lábra kötve. Most nem bontom szét ha nem gond.
Üdv, érdeklődnék, hogy valakinek mond valamit az, ha egy elektroncsöves erősítőben a trafók "HANG hungary" felirattal vannak ellátva? Ki lehet a gyártó? Másik kérdés, hol lehet a legelfogadhatóbb áron 300B elektroncsövet venni? Nem szükséges hogy párba válogatott legyen.
Természetesen nem, hanem a valós körülményekre vonatkoztatott adat! Tehát, azon a kivezérlésen mértem amin általában hallgatom, a mérőjel abból a hangkártyából jött amiről hallgatom, és az a doboz volt a terhelés amiből a zenét is hallgatom.
Szerintem a trafók Bozó Balázs féle gyártásból származnak.
Itt fel tudod venni vele a kapcsolatot, ha több infó kell: Elektroncső.hu Csővel kapcsolatban a JJ gyártást tudom ajánlani, kínait ne vegyél, hiába olcsó, sajnos nem az igazi,és már találkoztam hibás darabbal. Ez nem a legolcsóbb, de itthoni forrás ,garival: Etronic-Parts Sok siket az építéshez, szerencsés,és jó választás a 300B, kicsit irigyellek.
Szia. Esetleg itt nézz szét, de lehet ismered ezt az oldalt. Nem igen emlékszem rá, de valaelyik kollégám vagy három éve mikor agyaltam rajta, hogy építek ezzel SE-t azt mondta hogy valamelyik gyártónak van valami olcsó 60000 körűli árú pár válogatott, de nem ajánlotta mert rosz híre van, megszakad a fűtése, hamar elromlik. Ezt hallottam annó. Én itt szemezek Genalex és Sanguang párosokkal. Remélem segítettem. A jók méreg drágák .
https://www.bartimexaudio.hu/termekek/alkatreszek?keyword=300b&...tegory A hozzászólás módosítva: Szept 28, 2019
Nem építek, hanem inkább úgymond átdobozolás van betervezve. Egyik ismerősömmel találkoztam tegnap és egy közös ismerősünk hozta el személyét hozzám egy kis adásvétel erejéig. Időközben kiderült erről a közös ismerősről, hogy vásárolt 15 ezerért egy monoblokkos szettet cd lejátszóval és egy álló oszlop hangdobozpárral. Amikor megláttam a telefonján milyen, el se akartam hinni, szerencsémre annak ellenére hogy közöltem vele ez igen sokat ér, a hangdobozokat megtartotta de a többit ideadta 20 ezerért, pedig velem akarta átnézetni, hogy majd használja. Ez az adásvétel teljesen véletlen jött de nem tudtam kihagyni, azonnal lecsaptam rá.
Van áruk rendesen, tartalék elektroncsőben gondolkodom, azért az érdeklődés, de akkor 80 alatt per pár ne igazán vegyek újonnan.
Megfogtad az isten lábát
![]() Sok sikert az erősítőkhöz.
Nézegettem még a Psvane párosokat is de az amit még éppen rá költöttem volna az a Genalex Gold Lion páros. Emission Lab-ról is hallottam mindent, de inkább több dícséretet. Én azt mondonám, hogy nem is a 300B-k lettek volna nekem aleg drágább darabok. A két Hashimoto kimenő amit kilestem hozzájuk, na az mindent vitt volna. Aztán megcsináltam az EAR-t helyette.
Látom a gyöngyszem erősítődet, egyszerű és gondolom szép hangja is lehet. most építetted? Szivesen meghallgatnék egy 300b-st az EAR-ral. Kíváncsi lennék milyen a hangja. A hozzászólás módosítva: Szept 28, 2019
Pont ugyanez jutott eszembe, csak ne lakna olyan messze... Az én kis vacakom épp az ár/érték, akarom mondani az ár/hangzás alapján jutott oda ahova jutott. És csak kíváncsi lennék ha összeeresztenénk egy 300B-vel, hogy annak milyen hangja van az árához képest.
Persze egy tényleg korrekt hallgatózásra gondoltam, 4db egyforma doboz, ugyanaz a bemenő jel elosztva kétfelé, azaz mindkettő egyszerre szól, és csak a hangerőpotikat csavargatjuk fel-le, hogy hol az egyik hol a másik legyen hangosabb, mert talán így jönne ki leginkább a különbség.
Egyszer hallottam rövid ideig egy 300b-st de oly szar hngja volt, hogy mindent megtettem azért hogy mihamarább el felejtsem, mert egy világ borúlt bennem össze akkorát csalódtam ott benne. Lehet rosszúl lett megépítve, vagy ilyenek eleve, nem tudom. Amúgy elég drágácska Emission labs csövek voltak ám. Azért is gondoltam, hogy egyszer majd csakugyan építek egyet, mert nem tudom elhinni, hogy ennyire rosz lehet. Borzasztó rossz mélyei voltak, siralmas. A gladiátor című film valamelyik betét zenéjével halgattam és abban vannak ám igazán mély hangok, a 300b összerogyott rajta. Na mindegy.
|
Bejelentkezés
Hirdetés |





Úgy rezgett az egész ajtó tokostól, hogy egy idő után repedésnek indult. 






