Fórum témák
» Több friss téma |
Fórum » Teljesítmény -LED, powerLED (pl. Cree, Luxeon) vezérlése
Témaindító: george_b, idő: Nov 30, 2007
Témakörök:
Szia! Hol és milyen árban vesztegetnek ilyeneket? Nem autóba kellene, más célom van vele.
Bár nekem H7 kellene, de lehet a h4 is jó.
Sziasztok
Szerintetek az alábbi áramkört lehet működtetni autó akkumulátorról? Egy 10 vagy 5w-os power ledet meg lehet így hajtani, nem lesz rá veszélyes az akku 13V körülii feszültsége? Előre is köszönöm a segítségeteket
Igen is, meg nem is.
A PC817 50mA-t tud, max 80V. A feszültséget elbírja, a power led áramát meg nem.
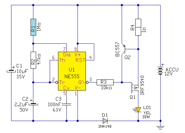
Hello! A Led meghajtásához úgy is szükséges pld. egy Fet. És akkor már egy 555-el is lehet ilyen kapcsolást csinálni. De ismerni kell a power led paramétereit, hogy kell-e elé áramkorlátozás. (Pld. ellenállás..) Na bumm, nem 4 hanem 8 lába lesz az IC-nek..
Ha jól értelmezem a rajzot, akkor valamilyen világításkésleltetés a végcél. Nem FET kell, hanem egy combos hűtőborda, és tranzisztoros erősítés.
A hozzászólás módosítva: Nov 12, 2019
Villogó lesz az, a neve is mutatja
![]() Kondi töltődik, utána opto led virít - kinyit az optotranyó, akkor a kondi töltése "kioltja" az optoledet, ettől a tranyó becsuk, kondi ismét töltődik. Szerintem bármelyik alkatrész megváltoztatása a villogás ütemébe beleszól... A hozzászólás módosítva: Nov 13, 2019
Köszönöm, hogy megszakértettétek.
Inkább elmondom, miről van szó. Nem vagyok nagy szám elektrotechnikában, de az alapokkal tisztában vagyok, jól elboldogulok járművek kapcsolási rajzaival, tudok forrasztani, stb... Jött az igény, hogy csináljak egy nagy fényerejű, ledes villogót, amit jármű akkuról lehet működtetni. Rengeteg időt eltöltöttem azzal, hogy találjak a neten egy működő, nem bonyolult kapcsolási rajzot, ami alapján elkészíthetném. De bármennyire is ígéretes tervre bukkantam, mindenütt kérdésekbe botlottam, amelyek megválaszolásához alaposabb ismeretre lenne szükség. Ezért bátorkodtam e fórum látogatói elé tárni az egyik potenciális tervezetet, de ez is zsákutcának bizonyult. Szóval ha van valakinek kész terve, irtó hálás lennék egy használható kapcsolási rajzért. Peremfeltétel csak ennyi: 12V-os motor akkumulátor, 5, 7 vagy 10W-os, nagy fényerejű led, kb. 3 villanás/mp frekvencia (kicsit szaporább, mint egy kerékpár villogóé). Előre is köszönöm.
" De ismerni kell a power led paramétereit" , mert az, hogy hány Watt-os, hány Volt-ról, szerintem kevés. Legalább egy led-típusszám jó lenne.
Hali! A ledeket illik áramgenerátorrol hajtani, ezért betennék egy ilyen kapcsoló üzeműt: Bővebben: Link kapcsi rajz is ott van.
Elé meg kell egy 555 ami adja a 3-4 villogás időalapot és (ellenállásosztón keresztül) rugdossa a dim bemenetet. A dim bemenet "két funkciós" 1. lehet PWM-el fényerőt szabályozni, ki/bekapcsolni, 2. bizonyos analóg feszültség szintek között pedig analóg jellel lehet fényerőt szabályozni. Ha több darab led kell, akkor annyi ledet sorbakötni ami még virít 12V-ról
Hello! Akkor legyen egy..
Ha 3 villanás/sec a kívánalom, akkor C2 helyett 1µF-ot, R1 helyett pedig 470k ellenállást kell tenni. A kimeneti áramot az R4-el lehet megválasztani, ami kb. 0,65V/R4 értékű lesz. Most kb. 650mA, ami a 10W-osnak felel meg. Az R4-nek célszerű 1W-os ellenállást választani. De ahogy írják ismerni illene a Led paramétereit is..
Ó, nagyon köszönöm
![]() Egyelőre egy ilyen power led van itthon: - 10W - Fényáram: 1100 lm Bridgelux chip - Szín: Hideg fehér (6000 - 6500K) - Max. áram: 350 mA - Nyitó feszültség: 30V - 36V Ha ez a led nem alkalmas, kérlek, írd meg még azt is, hogy milyen led-et keressek a fenti áramkörhöz. Bármi megteszi, ami hideg fehér, és 600 lm feletti fényáramot tud. (A hűtés szükségességéről tudok, az meg lesz oldva) Még egyszer köszönöm a segítséged, akárcsak a többieknek is az infókat.
Hello! Nyilvánvaló, hogy egy 30V-os Led-et nem lehet 12V-ról közvetlen üzemeltetni. Oda StepUp rendszerű (áramkorlátos) Led meghajtó szükséges. Ahogy én rajzoltam, csak olyan Led használható, aminek nyitófeszültsége a tápfesz alatt van. Pld. ilyen. De már ez is necces, mert a sima aksi 12V feszültsége igazából már nem elegendő, legalább 12,8V szükséges hozzá. A Fehér Led-ek nyitófeszültsége 3,2..3,6V. Ha 9..10-et sorba kötnek, akkor jön ki a 30..36V. Ha máshogy van csoportosítva, vagy a színe más, akkor más a nyitófeszültsége is.
De ha nem titok, árud már el, hogy mire jó ez az eszement villogó. Mert egy 10W-os fehér villogótól, leginkább hülyét lehet kapni.
Egy ilyen a képen látható tipikus powerlednek, mennyi lehet a megengedhető maximális működési hőmérséklete szerintettek ? A led közepén, tehát a sárga gumis részen mérve, ahol legforrobb, 80-85 fokot mérek. Ez még elfogadható, vagy már sok lehet, mit gondoltok ?
Néztem egy két gyártó leirását, ahol akár 120-140 fokos chip hőmérsékletet is megengednek, de persze belül nem tudom megmérni, csak kivülről.
Sok a 80°C.
A gyártó adatlapján található apróbetűs részt is olvasd el. Kis túlzással folyékony nitrogénben hűtve érvényesek a megadott teljesítmény/áram határértékek. Egy LED tönkremenetele nem mindig megszakadásban, hanem inkább a fényerő csökkenésében jelentkezik, mert a fénypor, ami előállítja a fehér fényt, elöregedik. Ha hosszú életet akarsz neki, akkor a 70°C alatti hőmérséklettartományt célzod meg. 3mm, vagy vastagabb hűtőborda még nem olyan vészes költség, de meghálálja. Egy aránylag kis pontból kell elvezetni gyorsan a meleget, ezért ajánlatosa a vastagság. Arra is gondolj, hogy nyáron, kánikulában -amikor a környezeti hőmérséklet jóval magasabb- is el kell távolítani a keletkezett hőt. Jó minőségű, tartós hűtőpasztával egyenlítsd ki a felületi egyenetlenségeket.
Egy ilyen power led meghajtásához jó egy sima 12V 1A-es táp, vagy inkább valami áramgenerátoros okosság kell?
Ezt azért labortáppal kimérném, mert hogy a nyitófesz 12V, az elég tág fogalom (3 vagy 4 LED van tokozva), lehet, hogy 12.4V-nál folyik a megengedett áram rajta (ami 7-8mV/K-el csökkenni fog majd), tehát ha beállítod egy fix tápfeszültségen egy soros ellenállással mondjuk 700mA-re és megfelelő a hűtése, akkor akár jó is lehet, precízebb esetben kell egy áramgenerátor.
1A terhelésre nem tennék 1A tápot.
Én áramgenerátoros módira szavazok. Azz is vedd figyelembe hogy az áramgenerátoron is esik némi feszültség, vagyis a led feszültségétől nagyobb táp kell. Adatlapja nincs, tehát a pontos ledfeszültséget nem lehet tudni, ami az 1A áramhoz tartozik, vagyis vagy kiméred, vagy nagyobb tápot választasz pl 14-15V-ost. Ha hosszú elettartamot akarsz, nem hajtod a névleges áramon, hanem pl labortápról hajtva, megnézed milyen áramerősség után már szinte nem változik a fényereje...
Ez LED csip. Szigorúan csak áramkorlátozással, és megfelelő hűtéssel szabad üzemeltetni. Az az alumínumdarabka csak szerelésre szolgál. Figyelni kell, hogy a réteghőmérséklet ne érje el a 70°C-t, a hűtőborda még ennyi sem lehet, különben hamar elveszti a fényerejét, vagy kontakthibás lesz.
A megadott feszültség tájékoztató jellegű, a megengedett áram a lényeg, amit legfeljebb 80%-ra érdemes kihasználni.
Köszönöm a válaszokat! Nézegettem közben a boltban és árulnak áramgenerátorokat is power ledekhez, de csak 1, 3, és 5 wattoshoz, 10-eshez nem. Mindegyik 5 wattos power lednél 700 mA áramerrőséget ír, viszont a tápok rendre 600 mA-esek. Itt van pl. ez, 2, vagy 3 darab 5 wattos power ledhez való. Mi van ha csak egyet kötök rá? A 600 mA miatt nem lesz gyengébb a fényereje?
A LED fényereje az áthajtott áramtól függ. Az áramgenerátor képes akkora feszültséget is előállítani, ami két led soros meghajtásához elég, de ezeken ugyanakkora áramot alakít ki a szabályzója.
Ha a 700-as ledet 600-al hajtod meg, lényeges fényerőcsökkenés nem lesz, de az élettartama meghálálja.
Persze ideális esetben jó nagy hűtőbordát tennék rá, hogy szoba se kerüljön a túlmelegedés, de hát a körülmények nem optimálisak, mert egy nem ledekhez készült lampába akarok ledet tenni, és hát nincs tul sok hely a hütésre.
Az segíthet viszont, hogy a különböző diagramokat megnézve az látszik, hogy a névlegesnél kisebb teljesitményen hajtot ledek magasabb hőmérsékletet viselnek el, mint normál teljesitményen. Ezt az 50 wattos ledet csak 20-25 watton akarom járatni, így van némi tartalék benne.
Szervusztok!
Szereztem egy 3w os power led et, amit, egy eddig halogén kézi lámpába építenék. Az a kérdésem lenne vele kapcsolatban, hogy melyik a legegyszerűbben megépíthető (legkevesebb alkatrész, legkevesebb hozzáértést igénylő) kapcsolás? Milyen dc tápfesz lenne ennek az ideális 3,6V-12V, vagy ez másodlagos? eddig ilyet még sose használtam......Jól gondolom nekem egy áramgenerátorra lesz szükségem. Esetleg skori első kapcsolás? http://skory.gylcomp.hu/kapcs/aramgenerator.html Remélem jó helyen kérdezősködök, mármint a témaváéslasztásra gondolok! Köszönöm!
A legegyszerűbb az egy 3.6V-os telefon akku minden nélkül rákötve a ledre, már ha van a leden elég nagy hűtőborda. Tapasztalataim szerint így 500ma körül vesz fel az akkuból a 3W-os led. Vezérléssel én, 74hc14(ebből van nekem most)-essel+fettel szoktam, úgy 900-ig is kivezérelhető, de ezt nyilván kerülni kell.
100W led drivert merre kapok esetleg? 32-37V 3A ledhez keresek tápot, csak nem nagyon(nagyon nem) találok.
Például itt. Nem azért, de a 3A áramot ne nagyon erőltesd, hacsak nem tudod mérni a csip hőmérsékletét.
Mekkora árammal hajtsam, hogy tudja a 9000lm-t, de ne kelljen a hőfokra figyelnem? Bár aktív hűtés lesz alatta, de attól még érdekelne a tanácsod.
Azt, hogy mekkora árammal hajtsd nehéz megmondani. A LED gyártása, mint minden elektronikai elem tartalmaz némi szórást, így -főleg ekkora teljesítménynél- 100-200 lumen eltérés még belefér, még a legkomolyabb gyártóknál is. Miért pontosan 9000lm kell neked? 8500 nem elég?
Nem úgy értettem a 9000lm-t hogy pont annyi. Igazából írásvetítőbe fog kelleni, és az izzó amit kiváltok vele 10000lm környékén van, de nyilván ha csak 8800lm a ,,végeredmény" cserébe a hosszú élettartamért, még az is belefér.
Csak partszélről...
Irásvetítőbe nem pontszerű fényforrás kell? Jó lesz egy kocka led bele? |
Bejelentkezés
Hirdetés |




Bár nekem H7 kellene, de lehet a h4 is jó. 











