Fórum témák
» Több friss téma |
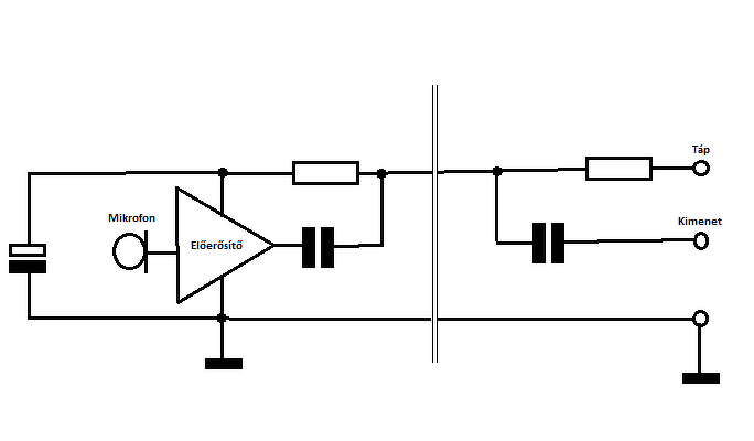
A fantomtáppal kapcsolatban szimmetrikus jelhez találsz rajzokat, de gondolom aszimmetrikusban gondolkozol. Mellékelem hogyan néz ki elviekben a jel átvitele.
A méretezéshez linkeld be a megépített előerősítő rajzát.
Ez azért is előnyösebb mint a PC mikrofon bemenetére jellemző előfeszített bemenet, mert a csatlakozó bizonytalan érintkezése miatt (ez mozgó mikrofonnál mindig van) nem jelentkezik sercegés, durrogás, stb. Ez 1-2W-os PC hangszórókon nem nagy probléma, de nagyobb hangerővel rendelkező berendezés esetében akár még károkat is okozhat.
Na pont ilyesmire gondoltam én is.
Megkérdezhetem mire akarja a cimbora használni ezt a készüléket?
Azt hittem, az R3 szerepére kérdezel rá.
Kényszer megoldást kell keresnem mivel hogy 1 eres az árnyékolt mikrofon kábel.
Ez teljesen rendben lévő dolog. Az előerősítőt miért akarod a végerősítőn kívülre telepíteni?
Nem a kábelt kérdeztem, hanem hogy mi lesz a dolga ennek az erősítő aparátnak. Addig értem hogy elektret mikrofon jelét szeretné erősítővel összekombinálni, de a madarak hangját erősítené, vagy énekelni akar. Esetleg akusztikus gitár hangját szeretné hangosítani. Még az is elképzelhető, hogy akad komplett előfok négy sávos hangszín szabályzóval szimmetrikus és aszimmetrikus bemenettel, csak 2X15V táp kell neki.
Kerkasztal beszélgetést vesz fel videóra és kell egy mikrofon is az asztal közepére. Ja még egy fontos tényező hogy 12 V-os aksi szolgáltatja a táplálást.
A hozzászólás módosítva: Dec 11, 2019
Így érthető. Az elektret mikrofont közvetlenül rákötöd kábelre, más nem kell. Az előerősítő bementén legyen egy leválasztó kondenzátor, valamint egy jól szűrt feszültségforrásról egy ellenállás a bemeneti csatlakozóra. Ez táplálja a mikrofonba integrált jfet erősítőt. A kapszulák munkaponti árama 0,6A körüli, vagyis 12V tápfesz esetén 10-15kOhm ellenállás jó lesz.
Amit nem értek, hogy minek a végerősítő. Mikrofonos felvételnél a legrosszabb dolog hogy a jelet még kihangosítod. Javaslom hogy még több részletet adj meg, hogy segíteni lehessen. Milyen lesz a kamera? Ha mobil telefonnal (ez a legegyszerűbb) veszünk fel videót, annak a füles csatlakozója ad ki elektret kapszulához tápot. Kicsit profibb megoldás, hogy minden személyt egyesével kell bemikrofonozni, majd több csatornás keverővel hasonló erősségűre és hangszínűre hozzuk a jeleket. Még tovább haladva jó szolgálatot tehet egy (azt hiszem ez a neve) autofader. Ez az éppen beszélő személy mikrofon jelének segítségével a többieket lehalkítja, így a papírzörgés, meg szipogás nem zavarja a tiszta hangot. Kell még limiter, mert ha egyszerre valamin elkezdenek kacagni, 10-20dB-el megnő a jelszint. Ez nem lenne jó. Megoldást jelenthet, hogy két csatornás felvételnél az egyik csatornát 20B-el kisebb érzékenységre állítjuk, így utólagos szerkesztésnél ott lesz egy alacsony zajú sáv a halk részek számára, meg egy a beordításokra, ami nincs túlvezérelve. Mindig azt a sávot kell monósítani, amelyik jobb. A hozzászólás módosítva: Dec 12, 2019
Nagyon jól látod a dolgokat de nem olyan egyszerű mert a beszélgetés egy teremben történik ahol vagy ötven vendég is van és azoknak kell a kihangosítás. Adóvevőknél sokszor használtam electret mikrofont úgy ahogy leírtad de nem szeretne + kütyűt a mixer elé mondván annak már van fantom kivezetése. Na most bekötöttem neki 2 eres kábelt használva és várom hogy mire ment vele.
Ma meghallgattam élőben az egészet és jól vizsgázott a mikrofon. Hálás köszönet a segítségekért.
Sziasztok!
Segitségeteket szeretném kérni. Előtte egy kis infó rólam: elektrót tanultam az iskolában(magasfesz., villanymotorok, trafók,...), de sajnos annak a "finom" elektronikához nem sok köze volt, ezért most önszorgalomból fejlesztem magam, sokat informálódok, vettem pár könyvet ehhez. Az a tervem, hogy aktiv studió hangfalat épitsek, ami mint a neve is takarja csak jó minőségű, mintavételezésü lehet. Sejthetitek is, hogy mit akarok kérdezni. Csinált e már valaki ilyen Projektet? Például, hogy Class A, AB, D erősitő legyen, illetve a mérete is fontos (mivel kisméretü max 20 centis mélyhangszóróval lesz szerelve) Várom az ötleteket, iránymutatókat.
Hogy mik vannak...
Úgy látom nem csak én teszek 4db mélynyomót 1 dobozba. Mondjuk nálam 25 centisből van benne annyi. Az oka is megvan, az e feletti átmérők már kizárólag PA-ra valók, teljesen más hangjuk is van. Vannak 40 centis mélyeim is, de azok hangjával sehogy sem akaródzott megbarátkozni szobai körülmények között, persze buliba üvöltetni oda tökéletes.
Mondjuk én nem merném magam mzperx-hez hasonlítani.
Sziasztok
Abban kérném segítségeteket,hogy van egy kb 40 éve épített keverő amit külsőleg rendbe raktunk,de jó lenne ha egy szakember a belsejét is átnézné,mert nem az igazi amit produkál.Sajnos ezzel kapcsolatban nem találtam senkit és semmit,az én tudásom meg messze meghaladja. Esetleg tudnátok valakit ajánlani aki ezt megnézné,esetleg a talált hibát javítaná??? Előre is köszönöm,és bocsánat ha rossz helyen kérdezősködöm. Laci 06302975653
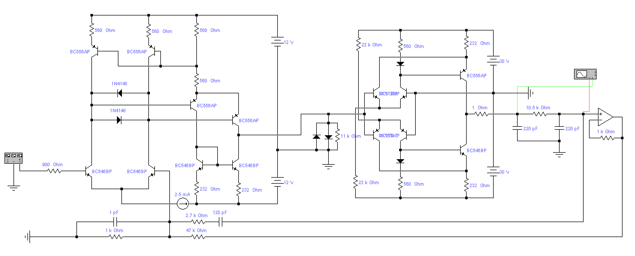
Működik, de nem tetszik. Annak nem sok értelmét látom, hogy a diff erősítő áramát átteszed egy kaszkód fokozatra, mert így is úgy is el fog fogyni, mivel ez az áram hajtja meg közvetlenül a végfeteket az áramtükrök közbeiktatásával. Szerintem nem érdemes ezzel a kapcsolással több időt eltölteni, próbáld ki, aztán majd látod...
A hozzászólás módosítva: Jún 13, 2020
Itt is akad még néhány érdekes megoldás az N csatornás végfokokkal kapcsolatban. A téma indítója sokáig volt a fő tervezője a Creek erősítőknek.
N-csat
Sziasztok!
Erősítőt szeretnék építeni és használt toroid trafót keresek szimmetrikus szekunderrel. Találtam olyanokat ami megfelelne de több szekundere is van általában ezeknek a trafóknak. Nincs jelölve rajtuk, hogy melyik szekundert hány amperral lehet terhelni én pedig ugye csak 1 szekundert szeretnék használni azt a feszültséget ami nekem kell. Ilyenkor ki tudom venni a trafó teljesítményét azon az 1 szekunderen is? Pl.: 430VA trafó 2x19V sec 2x47V sec 1X42V sec Nekem pedig csak a 2x19 voltra van szükségem.
Szia! Valószínűleg nem terhelhető a 2x19 V-os szekunder 400 W-tal. Ahhoz a huzal átmérője legalább 1,6 mm kéne legyen, de inkább vastagabb, 2 mm. Hozzáférhető/mérhető a szekunder átmérője?
Talán ha az eladó hajlandó lemérni. Bár nincs mindenkinek tolómérője. Köszi a választ.
Szia!
Vélhetően ez a trafó ha erősítőt táplált korábban is, akkor a 2X47V lehet a fő teljesítményt adó szekundere. A 2X19 nagy valószínűséggel az előerősítőt látta el, ami köztudottan nem nagy áramfelvételű. A szimpla 42V meg valami kiegészítő áramkört táplálhatott, de ott sem kergették az elektronok egymást nagyon. Ha tolómérője nincs is, ellenállást tud mérni. Mindegyik tekercs ellenállását mérje meg, még a primerét is. Ebből és a feszültségekből meg lehet saccolni melyik szekunder mekkora terhelhetőségű lehet. mivel kis ellenállásokról van szó, fontos a precíz mérés. A mérőzsinór pár tized Ohmos ellenállását le kell vonni belőle. Nálam ennek 0,39 Ohm ez az érték, de jobb műszerekben van kompenzálás hogy ne kelljen számolgatni. Valószínűleg a primer 2,5-3,5 Ohm között lesz valahol, a 47V-ok egyenként 0,1-0,2 Ohm, a 19V is legfeljebb 1-2 Ohmos lehet. A 42V talán a legnagyobb, de az is 10 Ohm alatti kell legyen.
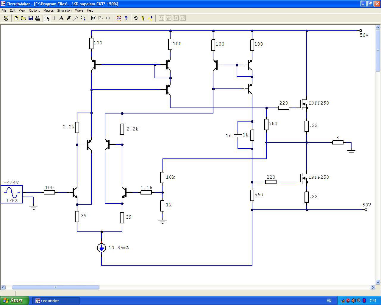
Nincs is benne kaszkód fokozat!
Nem ezt a rajzot ajánlottam! Ezt a napelem mérőbe optimalizáltam. Más bemeneti fokozat van benne sokkal kisebb meredekséggel. Ne ezt tedd bele... Az a bemeneti fokozat azt a célt szolgálja, elsősorban, hogy csökkentse a differenciál erősítő offset áramát... Az csak azért kellett, hogy önállóan is lehessen más célokra is használnit, ne csak egy elé kötött integrált opamp visszacsatoló hurkába ágyazva legyenek korrekt offset paraméterei. De az nem fog kelleni... A hozzászólás módosítva: Jún 13, 2020
Hát de egy nagyságrenddel kisebb a torzítása, mint a P-fetes földelt kimenetűnek, ugyanolyan gyors, stb és nem kell földelt kimenet...
Múltkor még N-fetes kimenetet akartál, ami teljesen szimmetrikus a két félhullámra. Ez volt minden vágyad. Pont megakadt rajta a tekintetem és eszembe jutott a napelem mérő, hogy hát pont ilyen opampot csináltam bele. De jó lesz ez neked. Most meg nem tetszik, csak mert...miért is? Idézet: „Most meg nem tetszik, csak mert...miért is?” Mert nekem már van végfokom...
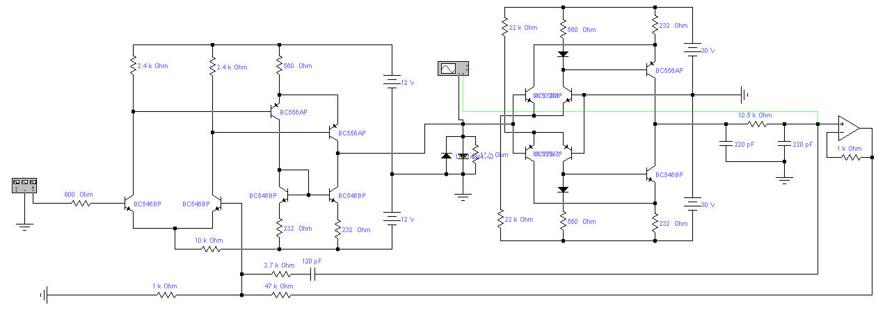
Nekem is van nyugi... Kicsit komolyabb egy HTA-nál.... De van HTA-m is. Meg olyan is mindjárt lesz, ami neked, aztán majd összeeresztem ezzel a bufferrel megépített változatát.
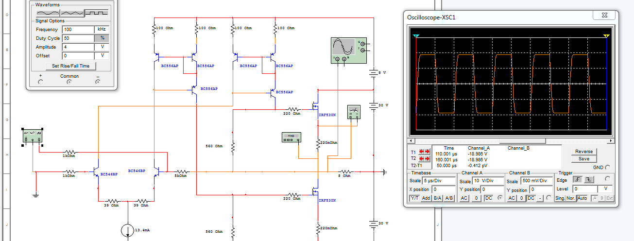
A másik a kapcsoló üzemű fesz erősítő. Full kapcsoló üzembe működik. Ne nézzél már kérlek annyira madárnak, hogy spontán gerjedő s...okat bénázok össze, mert azt se tudom, hogy mit csinálok. Egy komoly elvi ötlet van a cuccban. Először kapcsolt feszültséggel működött, klasszikus PWM modulációval. Viszont jött az ötlet, hogy mi lenne, ha kapcsolt áramgenerátort használnék. Akkor mindíg szinte 50% lenne a vivő kitöltési tényezője és nem szaladgálna a panelen egy 2MHz-es 60Vpp négyszögjel. Hanem csak egy 3Mhz-es négyszög áram lenne helyette. Sokat javult a hangja... És baromi lineáris annak köszönhetően hogy nincsen kimodulálva. Mindig 50% körül van a kitöltési tényező... Ez egy kísérlet volt... Egyébként a PWM moduláció analóg moduláció. A PWM erősítő analóg... A hozzászólás módosítva: Jún 13, 2020
A második ábrán látható cpwm nevű dolog készült el a valóságban. Az első csak a szimulátorban létezett. Mondjuk ott jól is működött, de már nem volt rá kellő szabadidőm, meg lusta is voltam új nyákot tervezni neki...
|
Bejelentkezés
Hirdetés |







Úgy látom nem csak én teszek 4db mélynyomót 1 dobozba.
Mondjuk nálam 25 centisből van benne annyi. Az oka is megvan, az e feletti átmérők már kizárólag PA-ra valók, teljesen más hangjuk is van. Vannak 40 centis mélyeim is, de azok hangjával sehogy sem akaródzott megbarátkozni szobai körülmények között, persze buliba üvöltetni oda tökéletes.













