Fórum témák
» Több friss téma |
Jó értem, a terhelésből adódó csúcsáram 600A is lehet? Akkor vagy megfelelőbb elvet kell választani, vagy el kell fogadni, hogy az a négyszögjel nem lesz túl szép. Persze javíthatsz rajta, lehet játszani a kompenzálással illetve egy bizonyos határig a söntellenállás növelésével. (Vékony nyomtatott áramköri rézfóliacsík nem arra való, hogy akár csak csúcsban tizedwattok disszipálódjanak rajta!) Bár nem tudom, hogy miért annyira fontos a szép jelalak... érdemi segítséghez több információt kellene megosztanod, kezdve az elvárt pontossággal.
Idézet: „A sönt induktivitása néhányszáz MHz -en játszana szerepet” Bár a műveleti erősítővel is lehet probléma, nézzük csak, hány Hz-től haladja meg a 30nH induktivitású sönt impedanciájának képzetes komponense a saját kb. 30µΩ ellenállását: f > R/(2*pí*L) = 1000/(2*pí) ≈ 160Hz
Az utolsó mondatod első fele szerintem nem igaz. Kapcsoló üzemű áramköröknél már egy átlagos sönttel probléma lesz. Ha L=10nH, di= 100A, dt= 10usec, akkor az induktivitáson megjelenő fesz; u=L*(di/dt)=10-8*(100/10-5)=0,1V, ami bizony súlyos zavarokat okoz.
Mondjuk beljebb lennénk, ha a szkópon nem kerítést nézegetnénk, hanem tisztességesen megmérnénk a jelalak fel-, lefutási idejét, a tetőesést, és a túllövést. A jelalak ránézésre olyan diferenciálásos jelalaknak tűnik. Mintha differenciáló tagon (felüláteresztő szűrőn) keresztól jönne a jel. Ha induktivitás lenne a körben, lengéseknek is kellene lenni, mert kapacitások vannak bőven.
Egy néhány cm -es drótnak azért nincs túl nagy induktivitása. Lehet kötni az ebet a karóhoz, de azért érdemesebb lenne alaposabban körülnézni. "De nem értek hozzá"
Ahogy a legutolsó múltkori hosszászólásomban a mérésen látszik beraktam egy 0,5mOhm 2512-es 2W os SMD sönt ellenállást a kimenetre. Azon mérve a és felerősítve ugyan azzal a műveletivel és bekötési hosszal jelelak szerintem elfogadhatóan ideális volt.
Tudom nem 30uOhm hanem 500- tehát em is kell olyan apró jelet erőősteni hanem viszonylag nagyobb jelből dolgozhat de valószínűleg itt az rézsín önindukivitása ami számottevő. Igaz visszahajthatnám a a mérővezetéket a sín alatt végighozva de 1,6mm vastag a panel és van még pár csavar is az útban így nem lenne még gy sem ideális. Amúgy az eddigi mérésnél is látam hogy javol a jel ha szépen végigsimítom a snen a mérővezetéket de nem tudtam teljesen megoldani. Egyébként leszimuláltam a söntöt , és ugyan azt a jelet adja vissza amit mértem is. Beraktam szűrőtagot de az sem segít. SMD sönt kell úgy néz ki nincs mese. FETen mérni nem jó mert egyrész kapuzni kell a mérést akármikor nem mérhetek másrész hőmérséklett függő. Árammegosztás nem lesz egyenlő tudom, pl 8 fentél ha 1 fet 1.5mΩ akkor 250uΩ soros sönt eléggé felborítja de szerintem nem baj mert pont ezért lenne arányosan kompenzálva programban. A hozzászólás módosítva: Jún 3, 2020
Több 100A meredek kapcsolgatásakor akkora mágneses teret generálsz, ami akkor is megszórja a (mérő)vezetékeidet, ha csak rövidre van zárva(mint ahogy most is van effektíve)! A kapcsolójelnek a nagyobb frekvenciás komponense kelt áramot a vezetékekben. Ha rendesen vaslemezből készült árnyékoló dobozba rakod az erősítőt, de a mérővezetékeket mindenképpen, akkor van esélyed eltüntetni ezt az összetevőt.
Persze, ettől még ott lesz a vezetett zavar, az induktivitásból eredő..., amit egy osztóval, megfelelő amplitúdóval a megfelelő bemenetre juttatva kompenzálhatsz...
Sziasztok!
Mekkora erositest tud maximalisan egy TL081? Valaki tudna linkelni egy szimpla tapos kapcsolast ami a maximalis erosotesen dolgozik es bevalt? Koszonom szepen.
Ha rákattintasz az aláhúzott TL081 feliratra, és megnyitod az adatlapját, az adatlap Fig 12, és Fig 13 diagramján láthatod a sávszélesség függvényében elérhető erősítést. (AVD vs f Hz)
Szia!
A TL081 nem szimpla tápos kapcsoláshoz való, főleg nem kisebb feszültségre, mondjuk 5V-ra, a mindkét irányú alacsony "Swing" feszültsége miatt. A nyílt-hurkú erősítése alacsony frekin több mint 100000, de a magas ofszet-feszültsége miatt már 1000-szeres erősítés sem realizálható. Kb. 100-szoros erősítés, ami biztosan összehozható vele. Ha leírod, hogy mekkora tápfeszültségre és mihez kell, akkor lehet hogy jobban tudnánk segíteni a megoldás megtalálásában.
Adott egy PP AC 1005 áramváltó. Hibaáramot szeretnék vele detektálni. A lényeg,hogy a 0 és a fázisvezető át van rajta dugva és ha feláll 10mA hibaáram nekem a műveleti erősítő kimenetén 10V vagy nagyobb feszültség kellene kellene.
Olyan alacsony feszültség jön le az áramváltóról,hogy a muliméterem nem tudja mérni. Viszont kísérletileg rákötöttem egy TDA7560végfokra amivel 40mV-ot sikerült csinálni belőle. Remélem érthető a lényeg. Szeretném a feszültséget feltornázni, egyenirányítani.
Csütörtök magasságában tudok olyan kapcsolási rajzot mutani, ami ilyen kis feszültség erősítésére vált be nekem. Erről van szó: Bővebben: Link.
Erről már volt szó az Arduinós témában. Ott is írtam, hogy erre speciális áramváltó kellene. Megpróbálhatod ezzel az áramváltóval is, de szerintem nem lesz pontos. Az mindenképpen jó lenne, ha nem csak egyszer fűznéd át a vezetékeket, hanem ahányszor csak lehet.
Itt olvashatsz egy összefoglalót arról, milyen módokon szokás az áramváltók jelét feldolgozni. A te esetedben az 1. ábra a szokásos. Ezen a linken is hasonló megoldások vannak. A fő probléma az ofszet feszültség kezelése. Valamilyen chopper stabilizált műveleti erősítőt kellene használnod, vagy kis impedanciás AC csatolással feldolgozni a jelet.
AC csatolású erősítőfokozat kell, 1db opamp-al, és egy második opampból lehet aktív egyenirányítót készíteni. Nekem 30mA-hez kellett ilyen, egy arduino mérte a hibaáramot (még 1mA is megmérhető volt). A rajzát sajnos nem tehetem fel ide, mert munkahelyi projekt része volt. De a legnagyobb probléma nem az erősítés volt (akár 1000-es erősítés is lazán megy, mert 50Hz környékén kell csak működnie) hanem az, hogy az AC csatolókondival szeret tranziens lengéseket produkálni az áramváltó hatalmas induktivitása. A DC csatolás meg azért nem járható, mert a nagy erősítés miatt hatalmas lesz az offszethiba is. Végül sikerült elfogadható megoldást készíteni, de amúgy a kialakuló tranziens lengések csillapodó jellegűek, tehát nem visz be folyamatos mérési hibát, csak tranziens jellegűt. De ha ennek egy gyors, ÉV relé szerű működést is kell tudnia, akkor foglalkozni kell a dologgal. Egy másik lehetséges megoldás: alacsony offszetű, precíziós opamp használata, és akkor a DC csatolás sem okoz problémát, és/vagy többfokozatú erősítő használata.
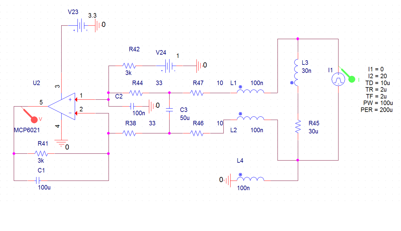
Péterrel beszélgettünk az áramváltós mérésről, és piszkált a dolog. Elkezdtem áramkör-szimulátorban modellezni egy áramváltót, és hozzá egy erősítőt. Preciz mérést is meg lehet csinálni
kommersz opampokkal. Kell egy áram feszültség konverter (1db opamp) ami DC csatolt erősítőként dolgozik, de olyan kialakítással hogy az áramváltó tekercs huzaljának ellenállását megközelítő negatív bemenő ellenállása van. Így az áramváltó vasmagjának gerjesztése, és az általa bevitt hiba drasztikusan csökkenhet. Nagy erősítés esetén persze hatalmas offeszthiba lesz egy kommersz opamp-al, ezért a második opamból lehet egy offszet szervót csinálni, ami megoldja ezt a problémát. TINA-ban remekül működik!
Lásd mellékletek. Elvileg megoldható egy lépésben is az erősítés de nem javaslom, nehézkes lehet az erősítés kézben tartása.
L1 jelképezi az áramváltót. Ha jól emlékszem, 100 Ω-os ellenállást kell vele párhuzamosan kapcsolni. Az egészet összerakhatod próbapanelen kísérletezni vele, olyan alacsony a működési frekvencia (50 Hz), hogy gerjedéssel, szórt kapacitásokkal nem nagyon kell számolni. A kimenet csak kis mértékben terhelhető R1 miatt de egy komparátorral/feszültségmérővel kiegészítve bárhova el lehet jutni. R1 ellenállás is lehet 1/4 W-os. Nálam azért ilyen kövér, mert amikor terveztem és építettem a NYÁK-ot, csak 2 W-os volt kéznél.
Hiba a kapcsolási rajzban: C7 és C10 kondenzátorok 100 nF-osak.
Berakom az áramkör szimulációt az áramváltó erősítőjéről. Alaphelyzetben háromszögjellel teszteltem, mert azon hamar meglátszanak a torzulások, de amúgy a négyszögátvitele is egész jó, a jelalak szép, egy kicsi tetőesése van csak a négyszögnek a kimeneten. A modellbe beleépítettem az egyik általam lemért áramváltó saját induktivitását, és ellenállását. A vasveszteséget, szórását csak saccoltam (de a modellben viszonylag széles tartományban változtatható, és nem okoz nagy galibát). Szerintem ilyen módszerrel egészen kicsi áramok is mérhetők lennének.
Persze az áramkört a felhasználni kívánt áramváltó paramétereihez kell igazítani.
Mi értelme van a DC csatolt erősítésnek, ha AC jelet kell feldolgozni?!
Az AC csatolókondival nagy tranziens lengéseket tud produkálni az áramváltó induktivitása. Az áramváltót nem érdemes nagy impadenciával lezárni, vagy fogalmazhatok úgy is, hogy minél kisebb impedanciával zárjuk le, annál kisebb lesz a vasmag gerjesztése, és annál kisebb mérési (linearitási és fázis) hibát visz be. Az alacsony impedanciák, és az alacsony frekvencia nagy kapacitású csatolókondit követelne meg. Ha AC csatolás esetén nem elég alacsony a határfrekvencia akkor jelentős fázis és amplitudó hibával lehet számolni.
Persze nem muszáj így csinálni, és attól is függ, hogy mi a mérés célja, és mekkora pontosságra van szükség, és milyen nagyságú áramot akarunk mérni. Ez a megoldás ugyanúgy két opampot használ, mint a korábban berakott megoldás(ok), és alkatrész mennyiségben sincsen nagy eltérés, tehát ez egy alternatív megoldás a feladatra ha úgy tetszik. Főleg kicsi áramok méréséhez használható jól. De érdemes lehet eljátszani egy másik megoldással (szimulátorban, vagy akár élesben) és összevetni a kapott eredményeket. A hozzászólás módosítva: Jún 12, 2020
Az áramváltó lezárását el lehet ugyan végezni a leválasztó kondi után is, csak nem érdemes! Előtte kényelmesebben elvégezhető, utána pedig egy AC erősítővel annyit erősítesz, amennyit nem szégyellsz ) Mivel itt nem értelmezett a DC átvitel, így teljesen felesleges csak azért erősíteni DC-t, hogy utána kikompenzálhasd...
Viszont úgy nem tudod 0Ω-al lezárni az áramváltót, negatívval meg pláne nem. Persze ez sok esetben nem szükséges (és nem is cél), csak ha ki akarod hozni belőle a maximumot.
A hozzászólás módosítva: Jún 12, 2020
Miért ne tudnád?! Ha invertáló bemenetre adod a jelet, közel 0-ig le lehet menni, mindenféle trükközés nélkül is! De NIC áramkörrel negatív impedanciát is előállíthatsz, ha nagyon kell... De ennek mi haszna lenne? DC lezárás még mindig nem értelmezett egy trafós áramváltónál, a lezárás mértékét a kívánt linearitás, kimenő jel, gerjesztés, stb határozza meg, az sosem 0, pláne nem negatív(legalábbis ilyet még nem láttam, hallottam). A reális lezárás értéke pedig biztosítható könnyedén 0...."végtelen" Hz között egy sima lezárással is. Utána úgyis feltehetően csak az 50Hz-re vagy kíváncsi...hacsak nem hálózati analizátort készítesz, és a harmonikusokat is fel kell dolgoznod!? Az 50Hz azért nem egy kezelhetetlenül alacsony frekvencia már....
Nem komplikáljátok túl az egészet?
Egyszerű, 50 Hz-es szinuszjelet kell erősíteni.
Szerintem rajzold le, mert így nem lehet normálisan megvitatni. Ha invertáló bemenetre adod a jelet, tehát közel nulla lezárást akarsz elérni, de nem DC csatolással, akkor mekkora csatolókondit használsz? Ha negatív impedanciával játszunk, és induktivitás + kapacitás (AC csatolás) is van a körben, abból nagyon könnyen lesz gerjedés. Futottam pár kört ezzel, míg eljutottam oda, hogy DC csatolt megoldással kísérletezzek. Az első erősítőfokozat után, aminek nem induktív a kimenete, mint az áramváltónak, már nyugodtan lehet AC csatolni mert az már könnyen kézbentartható.
Amúgy ha effektív értéket, vagy netán valós teljesítményt kell mérni, akkor nem lehetnek fázishibák, a hullámformát is meg kell tartani az erősítés során. Minden attól függ, hogy mi a mérés célja mint írtam.
Van amikor igen, és akkor valóban nem is kell semmi különös. De ha mondjuk egy PFC nélkül működő kapcstáp nem igazán szinuszos áramfelvételét kell megmérni, vagy számít a fázishelyzet, akkor előfordulhat, hogy ennél kicsit több kell. De látom nem kellett volna beraknom, mert nincs ilyesmire igény.
De pont erről beszélek, hogy miért kellene akárcsak 0 közeli lezárás?!! Semmi értelme nincs ennek.... A gyártó megadja, mekkora impedancia esetén milyen linearitási hibával kell számolni, felesleges ezt túlbonyolítani! Egyszerűen a szekundert lezárod a szükséges ellenállással(ami korántsem 0 közeli lesz), aztán egy AC erősítőre engeded(aholis ugye a DC visszacsatolás 100%-os, az AC pedig a kívánt erősítés függvénye), és örülsz a jelnek. Sehol, semmi nem torzul, hisz az alapharmonikus maga az 50Hz, lejjebb felesleges is menni(vajon mit erősítenél arrafelé?!), de ha mégis ezt szeretnéd, akkor semmi akadálya nincs...
Idézet: Igen megadja. Minél nagyobb a lezáró impedancia, annál nagyobb ez a hiba. Tehát a kisebb lezáró impedancia kisebb hibát jelent. Értem hogy szerinted ezzel felesleges foglalkozni, de ha ugyanannyi alkatrészből lehet jobbat csinálni, akkor miért ne?„A gyártó megadja, mekkora impedancia esetén milyen linearitási hibával kell számolni” Idézet: Ha már állítasz valamit akkor emlékeztetlek, hogy ezen a kérdésen amúgy nagyvonalúan átsiklottál: Ha invertáló bemenetre adod a jelet, tehát közel nulla lezárást akarsz elérni, de nem DC csatolással, akkor mekkora csatolókondit használsz? „Ha invertáló bemenetre adod a jelet, közel 0-ig le lehet menni, mindenféle trükközés nélkül is!”
A DC csatolás nem azért van mert 50Hz alatt akarok erősíteni. Kicsi bemenő impedanciát szeretnék, de tranziens lengések (L-C rezgőkör) nélkül, vagy legalábbis minél kevesebb tranzienssel. Ennek egy lehetséges megvalósítási módja a DC csatolás.
Idézet: „Ha már állítasz valamit akkor emlékeztetlek, hogy ezen a kérdésen amúgy nagyvonalúan átsiklottál: Ha invertáló bemenetre adod a jelet, tehát közel nulla lezárást akarsz elérni, de nem DC csatolással, akkor mekkora csatolókondit használsz?” Igen, átsiklottam, szándékosan, mert nem éreztem azt, hogy ezt ennél jobban boncolgatni kellene... Nézd, komoly, nagy pontosságúnak számító hálózati analizátorokban sem lovagolnak ezen ennyit, a maximális ellenállással, ami elfogadható pontosságot ad lezárják a trafót, és csókolom! Felesleges itt feltalálni a spanyolviaszt valami elvont, kétséges elvek szerint, csak azért, hogy a vasmag pontatlanságát 0,01%-ról, 0,0001% -ra vigyük le! ![]() Nyilván, ahogy említettem, 50Hz alatt nincs értelmezve az átvitel! A csatolókondinak az utána következő impedanciával kell ezt, és esetleg a fölötte lévő frekvenciákat átvinni, ami pl 1Ohmos lezárás esetén(erősen extrém kicsi érték már) kb 3300µF-et jelent. Nem egy lehetetlen kapacitás koránt sem! De még egyszer mondom, nem csak ebben az 1 invertáló topológiában kell/lehet gondolkodni! Mondhatni, ez ebből a szempontból(csatoló kondenzátor)a legrosszabb verzió...csak megemlítettem, mint 1(!) lehetséges verziót, extrém kis impedanciákig... Ha erre vágysz, vagy még kisebb lezárásra, akkor is a leválasztó kondi előtt célszerű ezt megejteni, aztán úgy erősítesz AC-ben, és azzal, amivel akarsz. Nem mellesleg régóta léteznek 0 offsetes erősítők is, pár uV nagyságrendű offset és drift értékekkel. Egy ilyennel majdnem nyilthurkú erősítésig felmehetsz, akár DC-ben is...
Ha LC rezgőköri problémáktól tartasz, akkor be kell iktatni egy soros ellenállást a szekunder és bármilyen következő kondi közé! Máris el fog tűnni az ebből esetlegesen eredő parazita lecsengés...
|
Bejelentkezés
Hirdetés |



















