Fórum témák
» Több friss téma |
Fórum » Kapcsolóüzemű tápegység
Témaindító: Rendszer, idő: Feb 18, 2006
Témakörök:
A 78XX stabok alapból 2V körüli droppal dolgoznak, egy tranzisztor az még plusz 1V, tehát a 18,7V-ból már csak 15,7V marad. Más megoldást kell találni.
7815 emelt test 1,8V-al. (pl. piros LED-del)
Akkor kell egy ilyen step down konverter 5A 95% hatásfok, pontosan be tudom állítani rajta a 16,8V-ot és nem is drága...
Ezt találtam megoldásnak.
Ha tudja a kis dropot, vagyis 1,7-1,8V alatti be/ki feszültséget, akkor jó is lehet. Én egy diszkrét megoldásban gondolkodtam, egy "P" csatornás mosfet alapú kapcsolásban. Nem sietem el a rajzot, mert ritkán kerülök PC elé hogy rajzoljak.
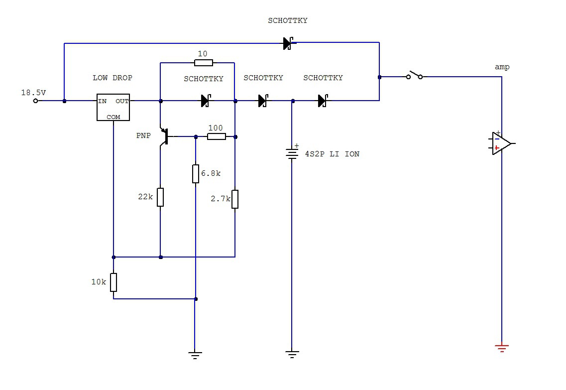
Itt van egy elnagyolt töltő terv. Hátránya, hogy keresni kell valami low drop stab kockát. A Schottky diódák régi ATX tápokból bonthatóak. Ezek azok a nagy áramú kis nyitófeszültségű izék.
Az ellenállások értéke csak hozzávetőleges, mert egyrészt a konkrét beszerezhető stabilizátorhoz kell méretezni őket, valamint a Schottky diódák nyitófeszültségétől is függ. Stab kockából nekem van itthon 3A-es szabályozható low drop változat, de nem tudom éppen mi kapható. Jó a max 15V-os is ha low drop, és tud 3A-t. Ha nincs, akkor jön képbe a saját diszkrét megoldás. A rajzon a műveleti erősítő csak jelképes, ez szemlélteti az erősítő modult. Az az egy tranzisztoros kiegészítés maga a töltés lekapcsoló áramkör. Úgy kell beállítani, hogy ha leesik a töltő áram egy bizonyos érték alá, a töltő feszültséget csökkentse le.
A felső Shottky fordítva van. de szimpatikus.
Nincs fordítva, az a bypass dióda. Az a szerepe, hogy bedugott tápegység esetén a végfok közvetlen a tápról menjen ne az akkupakról.
Köszönöm szépen a befektetett munkát/segítséget. Akkor nekilátok az alkatrészek beszerzéséhez meg a megépítéshez és teszteléshez - feltéve ha tudok szerezni megfelelő alkatrészt.
(közben én is gondolkodtam egyéb megoldáson ha esetleg ez az út nem jönne össze, erre a megoldásra jutottam...csatolom a képet) Ennek a lényege, hogy két csatlakozás van a tápegységhez az egyik a működés a másik a töltés, a töltésnél egy 2ák-ös relé lép működésbe ami nem engedi az erősítő felé az áramot kihúzva a tápot meg nem engedi a Step down felé vissza az áramot. A kétállású főkapcsoló vált akku és táp között...a műszer meg csak ötlet volt, hogy lássam a töltöttséget és töltőáramot... Bár ezt elnézve ez sokkal maceránsabb mint amit te terveztél....
Valóban bonyolultabb, valamint töltés közben nem tudod használni. Viszont a saját elképzelésed szerint kell megépítened, mert te tudod mit szeretnél. A részletekben meg segítünk.
Eddig nem akadt időm folytatni, talán most, a csatolt elképzelés működhet? Egyenlőre a kimeneti feszültség maradna csak a kettős táp átalakítást csinálnám meg. (lehetőleg úgy, hogy a tápegység is túlélje)
A hozzászólás módosítva: Nov 23, 2020
Ha csak a kétutas lett átalakítva graetznek, persze.
Az alsó katódokat NE kösd össze! ( rövidzárlat ) A hozzászólás módosítva: Nov 23, 2020
Tisztelt Hozzáértők!
A mellékelt képen látható 6V DC 100mA-es tápegység tönkrement a fűrészgépben, mely a lézerfényt és a digitális szögmérőt és kijelzőjét látta el árammal. Kérdésem az lenne, hogy pótolható lenne ezzel a hálózati adapterrel? Probléma e, ha magasabb az áramerősség, adott esetben 100mA helyett 1A. Köszönöm a segítséget.
Egy táp esetében a megadott áram terhelhetőséget jelent, szóval a cseretápnak csak nagyobb lenne a terhelhetősége, de ez nem gond, sőt tovább fogja bírni. Szóval nyugodtan megveheted.
Köszönöm szépen a gyors, megnyugtató választ.
Sziasztok. Kaptam karácsonyra egy jó kis tápegység hibát...
Az alany egy Puls SL20. Az egyik nap kikapcsoltam, másnap már se kép, se hang. Van valakinek valami ötlete hogyan lehet ezt megjavítani? Szemmel semmi látható sérülés nincs rajta. Egy biztosítékot találtam benne, de az jó.
Az ötletek felsorolása sokáig tartana. Mérd meg, hogy a vezérlő IC kap-e tápfeszt de óvatosan a hálózati feszültség miatt, a vezérlő IC a primeren van.
Kétféle verzió van. Induláskor vagy az IC-ben van ellenállás ami feltölti a kondit, vagy a nyákon lesz sorba kötve néhány nagyértékű ellenállás. Azt kell kideríteni, miért nem töltődik fel a kondi. Feltételezem ez már az előbbi verzió lesz, ha nem töltődik a kondi, akkor valószínűleg hibás az IC.
Keress doksit az IC-hez és a a doksiban lévő ajánlott kapcsolás alapján látod, hogy iképpen működik, ha nincs rajzod a táphoz, de gondolom nincs. A hozzászólás módosítva: Dec 26, 2020
Attól tartok nem egészen értem. Az IC egy uc3842an típus. Csatolok egy képet, hátha segít, hogy jobban körül tudd írni mit is kellene keressek.
1., Megvan-e a nagy pufferelkón a sacc 320 volt dc.
2., a 3842 7. lábra megy egy párszáz kohm nagyságrendű ellenállás ( ez változó ) a +320 voltról. Itt nézz körül. Ha nincs semmi vagy csak 1-2 volt feszültség, vagy szakadt, vagy az ic belső zárlatos. 3., a 7.lábra jön vissza a trafóról a segédtáp - dióda, kis elkó, ezek rendben vannak-e. 4., a fet környékén is vizsgálódj, esetleg a source lábban van egy ohm ngyságrendű ellenállás, megvan-e még.
Ekkora teljesítményű tápegységben már kötelező szokott lenni az aktív PFC.
Megnéznéd, hogy az uc3842 ic-től jobbra levő IC-nek mi a típusa? A panelen látszik egy L4-es felirat, ezt Te látod valahol a panelen?
Ennek a tápegységnek vannak alszámai. Puls SL20.110, -310, ... A képből nem látni, hogy melyik verzió. A panelen nem látni aktív PFC nyomát. Amiatt legalább nem kell aggódnod.
![]() Nem ártana egy teljes kép, kimenő feszültségadatokkal. Van-e SB? Ha van, akkor az láthatja el a főtáp vez. IC-t.
Köszönöm szépen mindenkinek! Megpróbálok mindenre válaszolni. A pontos típus SL20.100 A kimenő feszültség 24-28V állítható egy trimmerrel. Van a panelom L4 pozíció, de az nincs beültetve. A puffer kondikon 300V körüli feszültség van. Megtaláltam az ellenállásokat amik szerintem a tápfeszt állítják elő a 300V-ból. smd ellenállások, színgyűrűvel. A kód alapján nem tudtam megfejteni az értéket, de mérve MΩ nagyságú. Az ellenállás előtt még megvan a 300V utána már 0V.
Nem tudom mi az az SB amit keresni kellene valahol.
Ennél nincs SB (Stand By). Ahogy mérted, a 300 V-ból ellenállás adja az UC...-nak az indító feszültséget. Ha nem mérsz azon a ponton semmit, valószínűleg zárlatos az IC vagy más valami a környékén.
Elképzelhető, hogy zárlatos az ic. Kössel le mindent a tápról.
Ha van szabáyozható tápod, tápláld meg az ic-t a gnd-hez képest a 7. lábon egy 100 ohmon keresztül, áramot is mérve, 2-12 volt közötti feszültséggel, mennyire hasonló a supply current áramhoz ( adatlap). Az előző mérésed alapján is zárlatos lehet, de így is kiderülhet, ha sokat akarna felvenni, ill. nagyon forró lesz. Idézet: Ezt, hogy érted pontosan? „Kössel le mindent a tápról.”
Kipróbáltam, nem vesz fel 10mA-nél többet és nem is melegszik.
Akkor vizsgáld meg a 7. lábra jövő kis elkót, diódát és esetleg ellenállást, amik a tápját csinálják indulás után a trafó segédtekercséről.
|
Bejelentkezés
Hirdetés |










Az alany egy Puls 





