Fórum témák

» Több friss téma
Fórum » Keltető hőfokszabályozó
 
Témaindító: Bfg10k, idő: Máj 21, 2008
Témakörök:
Lapozás: OK   41 / 43
(#) orcika70 válasza Horvath65 hozzászólására (») Máj 11, 2022 /
 
Talán így jobban mutatna.
(#) proli007 válasza Horvath65 hozzászólására (») Máj 11, 2022 /
 
Nos, pont ezt akartam javasolni, hogy először valami értelmes formában kellene átrajzolni, hogy érthető legyen. De leszimuláltam, hogy látható is legyen a működése.
- A két tranzisztor egy erősítőt alkot, ami akkor "nyit ki", mikor a NTC-n a feszültség eléri a 600mV értéket. De látható a műszeren (amely most a Gate áramot méri), hogy csökken az áram, ha a hőfok növekedik.
- De ha a grafikont megnézed, egész más hőfok értéknél fog a Triac bekapcsolni, ha a Gate érzékenysége 2..3mA értékű. mint ha 3..4mA értékű. Az NPN tranyó bázis-emitter küszöbfeszültséglétől, hőfokértékéktől, és áramerősítésétől is függ hogyan alakul az áramerősítési görbe.
- Tehát nem számíthatunk korrekten semmit, mert az a tranyók-Triac paraméterétől fog nagyban függeni. A kimeneti áram meredeksége kicsi, így a hőfokváltozásra is kevésbé határozottan reagál és nem tudni hol fog hatni.
Bár működik, de ezért nem korrekt műszakilag ez a megoldás. A potival az NTC áramát állítod be, ezzel azon a feszültségesést is ami a 600mV indulási küszöbfeszültséget adja..

OVOLUX.png
    
(#) Horvath65 válasza Horvath65 hozzászólására (») Máj 17, 2022 /
 
Üdv Proli és IQNUKU! Kikeltek a kicsi csibék, mind az ötvenhat! Köszönöm a segedelmeteket!
(#) proli007 válasza Horvath65 hozzászólására (») Máj 17, 2022 /
 
Örülünk nekik, de azt is megírhattad volna, mi is volt a baj. Avagy mi változott meg?
Mert a hibaelhárítás kissé zavaros dolognak tűnt..
A hozzászólás módosítva: Máj 17, 2022
(#) Horvath65 hozzászólása Máj 18, 2022 /
 
Üdv a csapatnak! Nagyon megégetem magam a legutóbbi keltetéssel. (OVOLUX 100 elszállt a hőfokszabályzó, de megoldódott). Szeretnék helyette egy LM35 ic-s termosztátot kis hiszterézissel. A Proli 007 által átdolgozott tettszik. Ennek a kapcsolásnak mekkora a hisszterézise? Vagy a lenti rajz igen szép hiszterézissel (0,15°C). Proli 007 kérlek magyarázd el a működésük lényegét, hogy különbséget tudjak tenni közöttük. A pillanatnyi hőfokot és a beállított értéket is szeretném digitálisan kijelezni. Egy ilyen panel mérő jólenne vagy ez esetleg még ez? Szeretném még, ha a páratartalmat is kitudnám jelezni. Van egy ilyen szondám, szeretném, ha valami módon bele illeszthető lenne vagy mellé. Előre is köszönöm.
(#) proli007 válasza Horvath65 hozzászólására (») Máj 18, 2022 / 1
 
Hello! Én szívesen leírom hogy működnek, de hogy mit hasznosítasz belőle az tőled függ..
Hőérzékelő..
- A hőfokkal arányos feszültséget az LM35 szolgáltatja. Mivel a meredeksége 10mV/°C, így 38°C-on 380mV feszültséget szolgáltat. De az adatlapon az is olvasható, hogy esetleg +-0,8C hibával. Ha mérni is szeretnél, akkor ezt célszerű kompenzálni. (A hőmérséklet mérés egyébként nem egyszerű dolog, mert a térben nem állandó, áramlásoktól-hőátadásoktól és más egyebektől is függhet a dolog. Vagy is az hogy 38C-t mutat, még nem biztos hogy ahol szeretnéd, ott is az van.)
- A "hőfokszabályzó" áramkörben az LM kimeneti feszültségét, közvetlen dolgozza fel a komparátor. De ennek az is a hátulütője, hogy az IC offset feszültsége belejátszik, ami mezei OPA esetén kb. +-5mV lehet, ami fél fok hibának felel meg. (Nem katasztrófális de tudni kell.)
Tekintve hogy az LM kimeneti feszültségét kell összehasonlítani a referencia értékkel, a referenciát stabilizálni kell és leosztani a 380mV értékre. Itt a stabilizálásról, a 12V-os tápfesz gondoskodik, oda is van írva hogy "stabil". Az osztást az R1-P1-R2 állítja elő. Persze nem pipikhez, ezért tartománya más. Itt 170mV..550mV tartományú, vagy is ez kb. 17C..55C beállítható értéket jelentene.
A hiszterézist itt az R4 állítja be. Értéke annyi, amennyivel módosítja a P1 csúszka feszültségét az OPA 0/12V (nem egészen12V, mert az OPA-nak van maradék feszültsége) kimeneti feszültségének ugrása. Az R4 áramváltozása dI=dU/R4=12V/220k=54uA. Ez hat a referencia osztóra. Mivel annak ellenállása a poti állásától függ, a feszültségváltozás (hiszterézis) is más-más lesz. Letekert állásban kb. 220Ω az osztó kimeneti ellenállása, feltekerve pedig P1+R2=720Ω (R1-et elhanyagolva) . Tehát dUref=54uA*220Ω=12mV, és 54uA*39mV. Tehát 17 foknál kb. 1C a hiszterézis, 55C-nál pedig kb. 4C.
Tekintve hogy az OPA nyílthurkú erősítése hatalmas, az nemigazán befolyásolja a hiszterézis mértékét, így az R4 visszacsatolás értékét ha a tízszeresére növeljük, akkor a hiszterézis is lehet a tizede. Persze itt már kezd számítani a nyílthurkú erősítés hatása.
A többi gondolom nem kíván magyarázatot, ha az OPA kimeneti feszültsége magas, akkor kinyit a tranyó és meghúz a relé. Ez akkor van, mikor a referencia magasabb, mint az LM mért értéke.
Folyt köv. mert dolgom van..
(#) proli007 válasza proli007 hozzászólására (») Máj 18, 2022 / 1
 
Nézzük az ESCOL becenevű kapcsolást..
- A helyzet hasonló, közvetlen az LM35 kimeneti jelét dolgozza fel.
- A tápfeszültség résznél a Z1 zénernek és az R6 ellenállásnak csak túlfeszültség védelmi szerepe van. Hiszen a tápfesz 12V, a zéner pedig 13V-os. (Ez csak akkor lehet indokolt, ha a tápfesz kapcsolásában "nem bízunk meg".
Ha megnézzük a GND jelölést, akkor láthatjuk, hogy az virtuálisan van előállítva. A +12V-ból elindul az áram, átfolyik az R4-en, majd az Ic2 stabilizátoron, végül a Led kettőn keresztül éri el a 12V-os táp negatív pontját. Nos így a jelölt GND ponthoz lépest, a 12V alja, mint egy -2,2V (zöld Led nyitófeszültsége) feszültségen van. Így, bár az LM358 kimenete el tudja érni a negatív tápját, de még is csak 2,2V-ra kell hogy megközelítse.
A stabilizátor R4 munkaellenállása egyben meghatározza a zöld Led áramát is. Az R4-re jutó feszültség UR4=Utáp-Ustab-Uled=12V-2,5V-2,2V=7,3V a Led árama így 7,3V/1k=7,3mA értékű. (Ide folyik még az LM35 tápárama de at nem jelentős.)
A 2,5V referencia feszültséget az Ic2 állítja elő. Ebből kerül leosztásra a tényleges referencia a komparátor számára az R3/VR1 osztásával. A VR1 értékékét ugyan csendben elhallgatták, de a feltüntetett 1,62V-ból kiszámolható, hogy az 2,2k értékű.
Minden esetre, a referencia 0..1,62V között állítható be, ez 0..162C beállítható tartományt jelent. Kicsit vicces, mert a TO92-es tokozású érzékelő, maximum 150C-ig használható.
Az A2 műveleti erősítő, csak egy +követő" kapcsolás, így a 0..1,62V referenciát adja, ami így már terhelhető. Vagy is a beállított értéket az R1-R2 visszacsatolás árama nem változtatja meg a TP1 mérőpont feszültségét.
Az A1 erősítő, maga a komparátor, R2/R1 pozitív visszacsatolással, mely a hiszterézis értékét határozza meg. Az A1 kimeneti feszültségének változása, kb. 0,6V és 10,5V között változik. Ez kb. 10V feszültségváltozást okoz az R2 ellenálláson. (Az eredeti kapcsolást nézve!) Az R2 árama így dIR2=10V/4,7MΩ=2,13uA Ez hoz létre feszültség változást az R1 ellenálláson. dUR1=R1*dIR1=10k*2,13uA=21mV. Tehát az LM35 kimenetére nézve ez 2,1C hiszterézist jelent.
A módosított kapcsolást nézve, látható, hogy a visszacsatolás másképpen van kialakítva. A visszacsatolás, most is pozitív, mert a relémeghajtó Q1 tranyó, és a Q2 is invertál, tehát azonos fázisú jel érkezik vissza az A1 neminvertáló bemenetére.
A kettő között a hiszterézis kialakításában és annak hatásában van. Amikor a relé elejtett állapotban van, akkor a Q2 zárva van, nem folyok kollektoráram. Így az R2 nem módosítja a TP1 ponton beállított referencia feszültséget. Amikor a relé behúz, a Q2 kinyit és az R2 árama átfolyik az R1-en. Ekkor a referencia értéke csökken, amit az A1 neminvertáló bemenete kap. Vagy is kialakul a hiszterézis. Ha pld. az R2 értékét 1M-ra választjuk meg (nem tudom mennyi volt az igény), akkor az R2-re jutó feszültség a Led2 feszültsége és az éppen beállított TP1 referencia összege adja. Ha pld. 50 fokra van beállítva a Set kapcsolási érték, akkor UR2=Uled2+UTP1=2,2V+0,5V=2,7V. Ekkor az R2 árama 2,7V/1M=2,7uA, ami az R1-en 27mV-ot ejt, vagy is a hiszterézis ekkor 2,7C lesz.
De vegyük észre, hogy ha az áramkört fűtésre használjuk, akkor kell fűteni, ha a referencia TP1 feszültsége magasabb, mint az LM35 kimeneti feszültsége. Ekkor az A1 kimenete magas szinten van, a Q1 lezár és a relé elejt. Tehát nem akkor fűt, mikor meg van húzva. Vagy is a rlé bontó érintkezőjét kell használni. (Com-NC)
Ez a hiszterézis visszacsatolásnál, azt jelenti, hogy a Fűtés lekapcsolása a TP1 értékével megegyezik, és az R2 (hiszterézis) változtatásával, csak a fútés visszakapcsolásának értéke változik. Másrészt pedig hogy magasabb beállított hőfok érték esetén, a hiszterézis is nagyobb..

Egy hiszterézis kétféleképpen működhet.
Vagy a hiszterézis "közre fogja" a SetPoint értékét,
Pld. ha 38 fok van beállítva és 1 fok a hiszterézis, akkor 38,5 foknál kikpcsol a fűtés és 37,5 foknál kapcsol vissza. Ha 2 fok a hiszterézis, akkor 39 foknál kapcsol ki, és 37 foknál kapcsol be.
(De nem törvényszerű hogy a kapcsolási értékre a hiszterézis ablaka szimmetrikus, ez a kapcsolás sajátja lehet.)
Másik eshetőség, hogy előző esetben a kikapcsolási pont állandó, és a hiszterézis állításával, csak a visszakapcsolási érték változik. Pld. 1 fok esetén 38 fokon kapcsol ki, és 37 fokon kapcsol vissza. 2 fok hiszterézissel, 38 fokon kapcsol ki, és 36 fokon kapcsol vissza. (Természetesen elképzelhető, hogy a visszakapcsolás értéke állandó és a kikapcsolási érték változik a hiszterézissel.)
Ezen kívül a hiszterézis nagysága vagy állandó, vagy változik a kapcsolási érték szerint. Pld. 38 fok esetén ha 1 fok a hiszterézis, akkor 16fok esetén 0,5 fok a hiszterézis értéke.

Vagy is akár tudunk róla akár nem, egy komparátor így működik, ha van hiszterézise. Ez agy egybe esik a szándékunkkal vagy nem, de figyelembe kell venni hogy mi a célszerű vagy mi az igény, vagy mi oldható meg egy áramkörnél. Ez egy digitális szabályzó esetén sincs másképp, csak talán a számokkal egyszerűbb bűvészkedni mind a feszültségekkel.
Nos, remélem érthető és nem fáradoztam hiába. Egy komparátor egyszerűnek néz ki, de nem mindig az, ha vannak követelmények..

Azt még nem írtam le az áramkörnél, hogy a Led1-nek nem csak jelzés szerepe van, hanem feszültség eltoló szerepe is. Mert az LM358 kimente nem megy fel a tápra, így a Q1 állandóan meghúzva lenne. De bázisáram csak akkor van, ha az iC kimenete és a tápfesz közötti különbség meghaladja a Led1 és a bázis-emitter nyitófeszültség összegét. A kapcsolásban nem szép, hogy amikor a Led sötét, a tranyó bázisa a "levegőben lóg". Tehát illett volna egy Bázis-Emitter ellenállást is alkalmazni a korrekt viselkedés miatt. Mert egy Led a könyökfeszültsége alatt is már nyit, csak a 20mA-hez tartozó nyitófeszültségét adja meg az adatlap.
(#) Horvath65 válasza proli007 hozzászólására (») Máj 18, 2022 /
 
Üdv Proli007! Mint korábban írtam az ntk vezetékét zsugorcsőben vitték el. ezt mozgatva beállt a hőfok jelző glim, nem vibrált. Mivel sok időm nem volt próba szerencse alapon vissza tettem a tetejét(a tojások addig levoltak takarva pokróccal). Egész éjjel futkároztam ellenőrizni a hőfokot(viszonylag jó volt) (másnap a munkahelyemen olyan voltam mint a "Lenkovicsék kanja"). Viszont azt vettem észre, hogy amikor állítani szeretnék a potin még hozzá sem érek már elkezd vibrálni, ahogy távolodok ritkul, közeledek sűrűbben vibrál a glim. Nem akarom javítani. Köszönöm a segítséget.
(#) baumi67 hozzászólása Jún 10, 2022 /
 
Sziasztok!
A keltetőben elhalálozott a ventillátor motor. Van ötletetek, honnan lehet ilyesmit szerezni? (Valószínűleg elöregedett a motoron belül a zöld szigetelő rész, valahogy elkapta a propeller, és a motor tengelyére csavarta az állórész huzaljának egy részét is.)
(#) Bakman válasza baumi67 hozzászólására (») Jún 10, 2022 /
 
Ha jól látom, nem olyan nagyok azok a lapátok. Ekkora méretben (vagy kettő egy helyett) könnyen helyettesíthető "normál" DC 12 V-os ventilátorral. Az nem lenne megoldás?
(#) Gafly válasza baumi67 hozzászólására (») Jún 10, 2022 /
 
Leégett/megszakadt a tekercs, vagy beállt a szinter csapágy?
(#) pipi válasza Horvath65 hozzászólására (») Jún 10, 2022 /
 
Hali!
Nem túl nagy befektetéssel... Esp32 valami szenzorral méri a hőmérsékletet és ha tartományon kívül van Pushbullet alkalmazáson üzenetet küld a mobilra, (nálam a lakásriasztó küld így üzenetet a ki/bekapcsolásról/riasztásról a mobilomra. Látom az asszony mikor ér haza ))) ).
De lehet tovább ragozni, a mért hőmérsékletet (nem túl gyakran) pl kb 5 percenként feltolhatja a thinspeak felhőbe, ott rögtön automatikusan weboldalon grafikon készül. pl én akku merülést regisztráltam itt: https://thingspeak.com/channels/1662920 (majd 3 hónapot bírt az akksi, esp32 5 percenként ébredt, adatot elküldte, alvás)
(#) baumi67 válasza Gafly hozzászólására (») Jún 11, 2022 /
 
Mint írtam, több helyen összeszakadt a tekercs. Nem tudom pontosan mi történt, a sógoromé, csak a végeredményt láttam...
(#) baumi67 válasza Bakman hozzászólására (») Jún 11, 2022 /
 
Ha nincs jobb, lehet hogy az lesz belőle. Ha jól néztem ez a Proli007 által korábban felvázolt csibe38 szerű kapcsolás, ami a táp előállításához is a motor tekercset használja - azaz most teljesen kuka. Mellesleg csak javításra(kidobásra) hozták, nem értek a csibekeltetéshez, így fogalmam sincs, milyen sebességgel kellene forogni egy helyettesítő ventillátornak, hogy ne kócolja össze a kiscsibéket
(#) IQNUKU válasza baumi67 hozzászólására (») Jún 11, 2022 /
 
Szia!

A motor újra tekercselése nem opció?
(#) maci80 válasza baumi67 hozzászólására (») Jún 11, 2022 / 1
 
Ventilátorban hősugárzókban van ilyen motor. Itt tudsz rendelni: Link
(#) Bakman válasza maci80 hozzászólására (») Jún 11, 2022 /
 
Innen inkább semmit.
(#) baumi67 válasza maci80 hozzászólására (») Jún 12, 2022 / 1
 
Kösz, ez jó ötlet volt! Évek óta kerülgetek egy kidobásra váró hösugárzót, és ilyen motor van benne.
(#) Remci hozzászólása Jún 18, 2022 /
 
Szia Gábor!

Ha megkérdezhetem és persze ha még emlékszel rá, akkor ennek a keltetőnek mi volt a baja? Nálam is van egy ugyan ilyen, bár még nem mélyedtem bele, de ennél kb 36C°-nál el kezd villogni a ledje kb 2 másodpercenként - addig folyamatosan világít- de a hőmérséklet felmegy 40C° fölé, vagyis nem hagyja abba a fűtést. Nálad is ilyen hibával lehetett?
(#) proli007 válasza Remci hozzászólására (») Jún 18, 2022 / 1
 
Hello! Húha! Már nagyon rég volt, de emlékeim szerint valami triviális hiba volt.. (több és több fajta is volt a barátomnak) De alapvetően Nálad ez mindegy is, hiszen ezek szerint működik, csak nem megfelelően. De a hibajavításhoz igazából a működést célszerű érteni, és ez alapján keresni a hibát. Tehát..
- Alapjába véve, ez az impulzus szélesség modulált arányos szabályzó, egy lassú PWM jelet képez.
- Tulajdonképpen az U1a komparátor összehasonlítja a hőérzékelő felől érkező alapjelet, au U1b által képzett fűrészjellel. Így állítja be a ki-be kapcsolási időt az arányos szabályozáshoz.
- A lényeg, hogy az NTC felől érkező feszültségváltozásnak meg kell egyezni, a fűrészjel csúcsértékeivel.
- Tekintve hogy az U1b fokozat az 5,1V zénerfeszültség (R2-R3) leosztásával kapja a munkapontját, így a fűrészjel átlagértéke 2,57V lesz. Alsó csúcsértéke, 2,51V, míg felső csúcsértéke 2,64V lesz. Tehát a fűrészjel csúcstól csúcsig mért értéke Upp=2,64V-2,51V=130mV.
Tehát ezen belül megy végbe a 0..100% közötti impulzus szélesség szabályozás.
- Ennek kell szinkronba lenni a terisztoros osztó feszültségváltozásával. Egy NTC ellenállás változása megközelítően 3,6%/°C. Tehát az R4-P1 osztótagon is kb. ilyen arányú lesz (kell hogy legyen) a feszültségváltozás.
Ha a trimmert úgy állítjuk be, hogy 36°C esetén legyen meg a 2,51V, akkor 38°C-on, tehát 2°C változás esetén, ez 7,2%-al fog megnőni. 2,51V/100*7,2=180mV. Tehát már 2°C növekedésre kb. teljesül a 130mV-os Upp érték.
- Avagy 38°C-on már 0%-nak kell lenni a kitöltésnek. (Természetesen ez nem teljesen igaz, mert az osztó ellenállásértékei és a termisztor ellenállásának arányai is, csökkentik a feszültségváltozást, de hozzávetőlegesen igaz lesz az eredmény.)

Nos ezek alapján mit lehet ellenőrizni?
- Ha 36°C mellett beállítjuk az U1 2-es lábán a 2,51V feszültséget a P1 trimmerrel, majd a hőfokot 38°C-ra emeljük, akkor a feszültségnek kb. 2,61V-ra kell emelkednie. Ha ez megfelelő, akkor az NTC hálózatában rend van.
- A fűrészjel generátor Upp értékét nem tudjuk ellenőrizni szkóppal, mert a szkóp bemeneti ellenállása terhelné az R7 értékét. Viszont műszerrel mérhető a pozitív visszacsatolás értéke, mely azonos lesz a fűrészjel Upp értékével. Tehát mérünk az U1 5-ös lábán, mely fel-le ugrál a két csúcsérték között. Vagy is 2,51 és 2,64V értékeket kell mérnünk.
(Ha a digit bemeneti ellenállása csak 1M, (vagy kissé pontatlan) akkor kb. 30..40mV-al kisebb értéket fogunk mérni, de a differencia a lényeg, nem az abszolút érték.)
Nos, ezeket célszerű ellenőrizni. (Ha a változás túl gyors, így nem leolvasható, célszerű ideiglenesen a C3 kondival egy 100µF-ot párhuzamosan kötni.)

Természetesen hibát okozhat az eltérő zéner feszültség, táp szűretlensége, a 47µF szivárgása és nem utolsó sorban a hőérzékelő elhelyezése és hőkontaktusa a mérendő térrel.
Mert a hőfokmérést és a szabályozást nem azonos érzékelő végzi, különböző lehet a hőtehetetlenség mértéke is. Vagy is célszerű lehet a két mérést azonos pontra helyezni, de a hőtehetetlenség eltérése miatt, lehet különbség a kettő mérés között. Vagy is a szabályozást célszerű hosszú intervallumban ellenőrizni, ha villamos hibát nem találunk..
(#) Remci válasza proli007 hozzászólására (») Jún 18, 2022 /
 
Szia!

Köszönöm a választ, holnap nekiállok méregetni. Ma már nem,mert a szomszéddal sörözgettünk cseppet és már nem akarok a 230v közelében matatni
(#) Remci válasza proli007 hozzászólására (») Jún 19, 2022 /
 
Szia!

Csak egy kérdés. Mihez képest mérjem az U1 2-es ill. 5-ös lábán a feszültséget? Mert ha a pozitívhoz képest mérem, akkor 4,5-4,8v-ot mérek mindkettőn, ha a negatívhoz, akkor meg 2,7-2,8 v-ot.
(#) proli007 válasza Remci hozzászólására (») Jún 19, 2022 /
 
Mérni mindig a GND ponthoz képest kell. Mert ahhoz képest van meg az +5,1V és a +8,2V tápfesz.
A 2,7..2,8V kicsit magasnak tűnik. Vagy nem egyforma a két 27k, vagy az R5 kisebb.

PIPI-PWM.png
    
(#) Remci válasza proli007 hozzászólására (») Jún 19, 2022 /
 
Értem. Viszont az egyik zener 5,6v-os, az meg is van, a másik 8,2v-os, de azon meg csak 7,6v-ot mérek. De igazából a potméterrel addig kísérletezgettem,hogy sikerült beállítani a max 37,8C°-ot, ennél feljebb nem megy.Legalábbis egyenlőre,mert már tesztelem egy ideje. A hiszterízis olyan 0,2-0,3C°. De igazából ezt a keltető kivitelezést nem sokba nézem, egy sima műanyag doboz, mint amilyenbe mi a süteményt rakjuk hogy ne száradjon . Amit még régebben csináltam keltetőt, az szigetelt dobozból volt- kiszuperált hűtő szekrény- abba csináltam egy PIC-es hőfokszabályzót, ami tényleg tartotta az előírt hőfokot. Bármikor át lehetett állítani rajta a hőfokot, a megfelelő keltetési szakaszokat figyelve. Emennél viszont nem lehet,mert úgy van kialakítva, itt a keltetés végig 37,8C° környékén megy végbe.
(#) proli007 válasza Remci hozzászólására (») Jún 19, 2022 /
 
- Ha a táp magasabb, nyilván a fele is máshol van. De a lényeg ugyan az.
- Nem tudom, a csirkéket nem kérdeztem, fáztak-e.
- Itt hiszterézis nincs, tekintve hogy nem kétállású szabályzó. Maximum arányossági tartomány, meg lengés van, mint minden szabályozott szakasznál..
(#) Remci válasza proli007 hozzászólására (») Jún 20, 2022 /
 
Úgy néz ki,hogy beállt a megfelelő értékre, jó lesz. A csirkék biztos nem fáztak benne,inkább megfőttek . Lehet hogy nem hiszterézist kellett volna írnom,de ez jutott eszembe. Mindegy, az a lényeg hogy úgy működik, ahogy kell. (egyenlőre)
Köszönöm a segítséget.
(#) Backrauu hozzászólása Máj 30, 2023 /
 
Sziasztok!
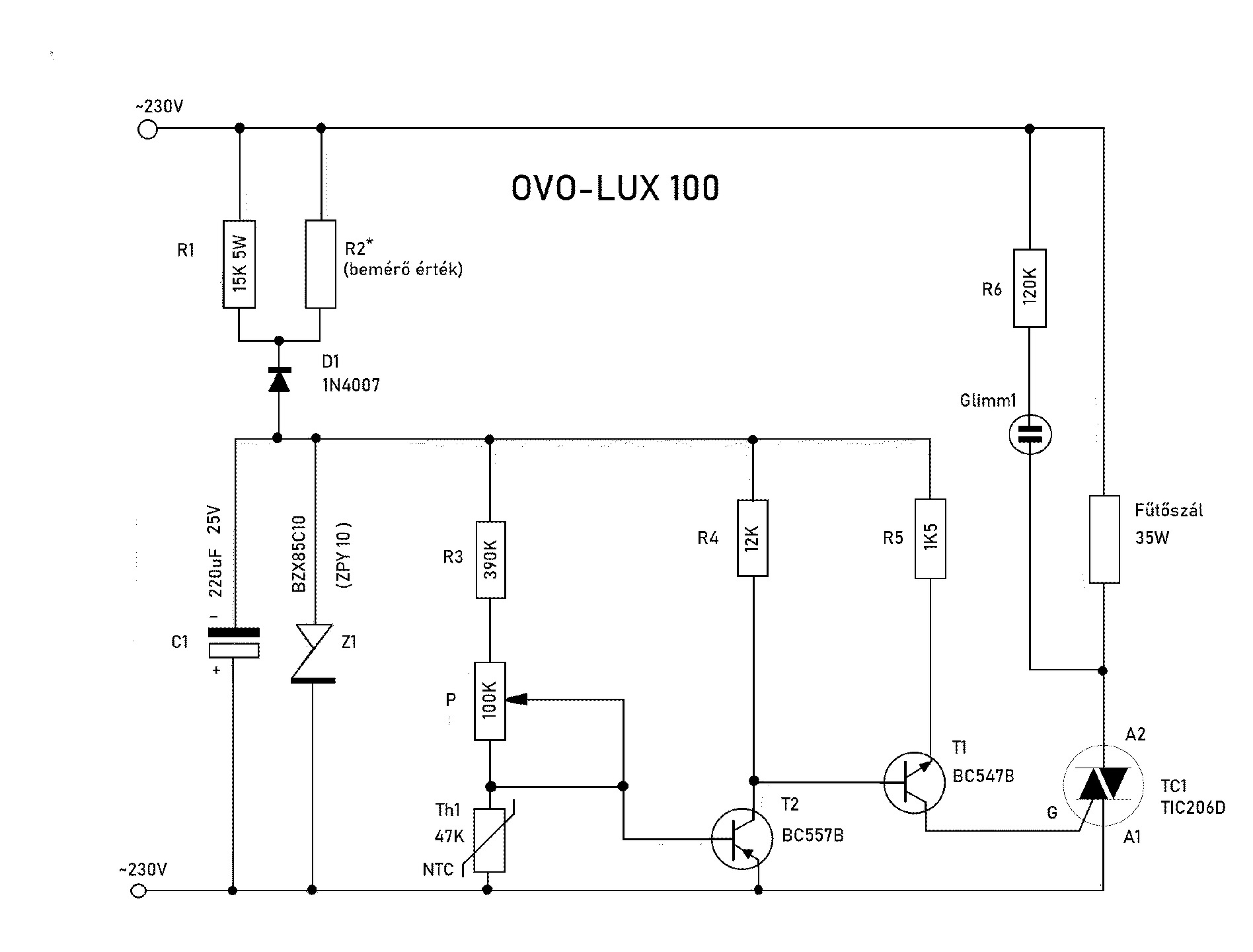
Van egy ovo lux 100 (ezeréves) keltetögépem. Elszált benne a potenciométer. Mivel a régi alapján nem igazán lehetett beazonosítani, egy ilyet ajánlottak https://www.hestore.hu/prod_10027736.html. Beszerelés után hibátlanul be is kapcsolt, de a minimum höfokom 38,5 fok körül van. Esetleg valaki tudna ajánlani egy bele való potit? Elöre is köszönöm a segítségeteket!
(#) proli007 válasza Backrauu hozzászólására (») Máj 30, 2023 /
 
Hello! Pedig ez volt benne..
A hozzászólás módosítva: Máj 30, 2023
(#) nik6868 válasza IQNUKU hozzászólására (») Aug 21, 2025 /
 
Sziasztok barátaim. Romániából vagyok, és érdeklődéssel követem a fórumotokat. Nem tudok magyarul, de használom a Google Fordítót, és remélem, hogy megértetem magam és kommunikálok veletek. Szeretnék készíteni egy hőmérséklet-szabályozót, amelyet itt a fórumon mutatok be, és ha valakinek megvan a képen csatolt összeszereléshez szükséges NYÁK 1:1-es pdf formátuma, és ha el tudná adni nekem? Előre is köszönöm.
(#) nik6868 hozzászólása Aug 22, 2025 / 2
 

A CLEO inkubátor módosítása és fejlesztése

CLEO inkubátor fejlesztések – saját tapasztalatok

Bevezető
Sok gazdának és tenyésztőnek van CLEO inkubátora. Én néhány javítást és fejlesztést végeztem rajta, amelyeket szeretnék megosztani, hátha másnak is hasznosak lesznek.

1. Integrált áramkör foglalattal
Beépítettem egy IC-foglalatot. Így ha az integrált áramkör meghibásodik, gyorsan és egyszerűen kicserélhető, nincs szükség hosszadalmas kiforrasztásra.

2. Pontosabb hőmérő
A gyári kínai hőmérőt kicseréltem egy digitális, sokkal pontosabb hőmérőre, amely közvetlenül a készülékből kapja a 9 V-os tápellátást. Így nem kell többé elemeket cserélni.

3. Könnyebb hőmérséklet-szabályozás
A trimmert lecseréltem egy hosszabb csúszkával rendelkező változatra, amelyhez gombot is szereltem. Így egyszerűen be tudom állítani a hőmérsékletet a tojás típusa, az inkubációs szakasz és a keltetés ideje szerint.

4. Biztonságosabb tápellátás
Az áramkört galvanikusan leválasztottam: külön 9 V-os tápegységet használok a vezérléshez, míg a 230 V-os rész optotriacon (MOC3063) és RC-snubberen keresztül kapcsolódik. Ez SSR relével is kiváltható.

5. Extra védelem STC3028 vezérlővel
A pontos hőmérséklet- és páratartalom-kijelzéshez, valamint a túlmelegedés elleni védelemhez egy STC3028 vezérlőt is beépítettem. Beállítottam, hogy 38,6 °C felett vagy hiba esetén automatikusan lekapcsolja az inkubátort a hálózatról.

Összegzés
Az inkubátor ezekkel a módosításokkal biztonságosabb és pontosabb lett. Természetesen a készülék használható a kiegészítő vezérlő nélkül is, de én hasznosnak találtam. Mellékelve találhatóak fotók és a kapcsolási rajz is azoknak, akik hasonló fejlesztéseket szeretnének megvalósítani.
Következő: »»   41 / 43
Bejelentkezés

Belépés

Hirdetés
XDT.hu
Az oldalon sütiket használunk a helyes működéshez. Bővebb információt az adatvédelmi szabályzatban olvashatsz. Megértettem