Fórum témák
» Több friss téma |
Szimpatikus nekem is ez a duál tápos kivitel.
A végtranyók duplázására nincs is nagyon szükség normál esetben. ( Az árát tekintve, meg nem is egy költséghatékony megoldás. )
Jómagam 10-es skálában gondolkodom, ahol a 10 az élő zene, ezt ugye semmiféle kütyüvel nem lehet elérni. Ha nem azt nézzük hogy kinek mi tetszik vagy nem tetszik, hanem igyekszünk objektíven a hangvisszaadásra (hanghűségre) fókuszálni, akkor abban nálam is az Ongaku eddig a csúcs, 7,6 ponttal. A második helyen meg az EAR-om van, 7,2-vel. Félvezetősben ami 6-ig felér az már jónak mondható, átlag 4-5,5 körül vannak (a JLH is). És erős a gyanúm, hogy bárhogy építed is meg, meg bármilyen alkatrészből, akkor sem fogja elérni még a 6-ot sem, én is szenvedtem vele jó régen, de csak elfecsérelt idő volt.
Az Ongaku-nál meg szerintem a végcső húzós csak, főleg ha párban kell, a többi része vállalható. Egy waasner vassal meg rézdróttal rajta biztos nem lesz olyan mint a gyári, de nem sokkal lesz rosszabb szerintem. Ha jól rémlik mintha neked is EAR-od lenne, nem tudom azzal mi bajod van, vagy számodra az mit nyújt vagy nem nyújt az Ongaku-hoz képest, ha gondolod írd meg privátban hogy ne itt offoljunk.
Mivel úgyis eléggé kihalt a topik...remélem nem fognak haragudni,bár tényleg OFF lesz kissé. A JLH-val kapcsolatban igazad lehet,mostanában valahogy nem akaródzik bekapcsolni... (bár lehet,ráveszem magam)
Számomra,-és szerintem ez egy NAGYON jó fokmérője a dolognak,-egy erősítő "jóságának" mértéke azzal reprezentálható,hogy mennyire szeretnél vele zenét hallgatni.Mivel nálam nagyon sok végfok van (gyári,és DIY is szintúgy),néha "rotálom" őket...és a JLH-t mostanában hanyagolom,részben szinte tudat alatt.EAR 859-em is van,igen...többek között.Az is majdnem úgy járt,mint a JLH. Isten tudja,mióta állt a szekrényben,mígnem előszedtem,-miután elvitték az ongaku-t.A neg.vcs-t kikötöttem belőle,és azóta sokkal többször veszem elő,..javítottam a tápján,meg még pár apróság.Változatlan róla a véleményem:egy ötletes,és nagyon jó kapcsolás,van benne potenciál,viszont azzal sem lehet egy bizonyos szintet átlépni.Ha a te "számrendszeredben" gondolkodom,és azt mondom,hogy az ongaku 7,6 pont,akkor az EAR nálam csak úgy 5,5. Maximum.Másképpen:legalább annyira elmarad az ongaku-tól,mint az az élő zenétől. Viszont,hogy kissé visszakanyarodjak a témához is,ha még valaha építek JLH-t,az biztosan a szimmetrikus tápos verzió lesz.Bár nem várok tőle túl sokat. A hozzászólás módosítva: Nov 27, 2022
Akkor azzal a 859-cel valami nagy baj van (ha úgy szólna mint írod, senki nem adott volna érte 6000 fontot, pedig nagyon sokan adtak világszerte, meg én se azt hallgatnám). Sima CLC táp kell neki, csatornánként elválasztva és ennyi. Mondjuk én alakítottam rajta picit, és nálam így plusz RC szűrésük is van még a meghajtó fokozatoknak. Felejtsd el a jlh-t, ha félvezetősben (is) gondolkodsz mutatok majd valamit, csak lassan őrölnek a malmok.
Ennek így semmi értelme. A betett kapcsolásoknak semmi köze a JLH-hoz. Mint a Dunát rekeszteni alkalmas mennyiségű, "javított" változatoknak sem.
A hozzászólás módosítva: Nov 27, 2022
Miért mondod ezt?
Szerintem a kreativitás, az ötletes továbbgondolása bármelyik áramkörnek helyénvaló. Különben nem lenne valóban Dunát rekesztő mennyiségű erősítő kapcsolás az irodalomban. Nincsenek ebben sem "szent tehenek".
Igazad van. Valóban semmi köze (közük) hozzá... Ha mindenki így gondolkodna,kb. még mindig a kőbaltánál tartanánk.
Oké,rendben. Amúgy nekem is CLC-táp van a 859-ben,és az első táp-puffertől "válik ketté".Szerintem a direkt-fűtésű végcsövek egész más kasztot képeznek,viszont arra kíváncsi lennék,hogy az általam épített EAR' milyen hangi potenciált képvisel konkrétan.Nálam nagyon lemaradt az ongaku mögött.
Máshol kéne erről beszélni mert ez a jlh topik.
MInden ok nincs vele gond már én bénáztam
Jó is meg szépen is szól!
Igaz. Csak ne nevezzük JLH-nak. Nevezzük JLH-PRO-nak, ÖTLETELÉS1.0-nak. Stb.
Kíváncsi lennék, halott-e már valaki EREDETI félvezetőkkel épített JLH-t. Szerintem nem. Emiatt etikátlan mindig JLH-ra hivatkozni.
Nem értem miért lenne etikátlan. JLH egy nyilvános folyóiratban publikált egy erősítő elrendezést, ami inkább volt egy tanulmány, az akkori kor elektronikai szakemberei számára, mint egy piaci készülék. Nem is tudom, hogy azt a végfok struktúrát egyáltalán beépítette-e valamelyik cég a termékibe, vagy megmaradt egy DIY csemegének.
JLH ( R.I.P. ) ha még élne, biztosan büszke lenne rá, hogy a neve ilyen formán is fennmaradt az utókor elektronikát művelő közösségében. Én úgy tekintek rá, hogy a JLH az egy áramköri elrendezés, egy erősítő struktúra, amit számtalan félvezető kombinációval meg lehet valósítani, és nem csak az az egyetlen drótmodell, amit egy próba nyákon huzalozott össze a cikke megírásához a laborjában lévő alkatrészekből.
Ez is igaz. Itt úgy sem lesz senkinek igaza.
![]() Jó lenne egy olyan oldal, hol megvitathatni lehet ötleteket. Végül van is. OK.
Nevezhetjük bárminek,ebben igazad van.De (!!) szerintem ebben a kapcsolásban inkább az ELV a lényeg,mert az valóban zseniális... Eredetit aligha hallott itt bárki,de még ha így is lenne,akkor sem lenne vele előrébb.Egy biztos,hogy az akkori félvezetők/tranzisztorok sokkal gyengébbek voltak,mint a maiak...a világ azért mégis előre halad,nemde? Vagyis az eredeti séma szerint,de manapság készülő kapcsolások feltehetőleg jobban szólnak,mint az "ős-JLH"
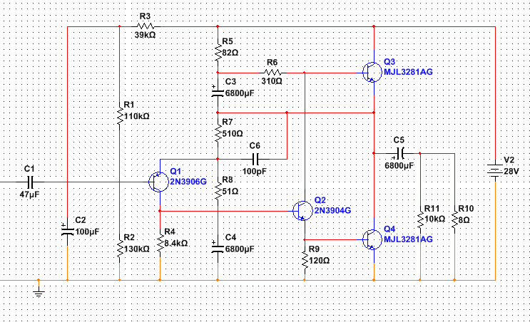
És ha már itt tartunk,ezt a verziót a net-en böngészve találtam...mit szóltok hozzá?
Végül is ez ugyanaz a struktúra, átszámolt munkapont beállító ellenállásokkal, áramokkal.
Semmi kivetni valót nem látok benne, így első ránézésre. Meg kéne építeni, megmérni, és meghallgatni. Bármelyik kész JLH nyák átépíthető erre. A végtranyó sem egy kuriózum, hasonló adatokkal sokat lehet találni.
Ha már az elvről van szó, a vázolt ötletelésnek (a teljesítmény fokozat darligtonos kialakítása) van is megfelelője, gyártott jó nevű termék volt. Áramgenerátorok nélkül.
Áramgenerátor vs utánhúzó vitába nem mennék bele. Nagyon megosztó.
Sziasztok,
Ha potival akarom a hangerőt szabályozni, azt hogy tudom megtenni? Ágoston könyv felé közismert rajzot használom, azt a potit kell kivezetnem amivel az áramot állítom? A másik kérdés, hogy mi a véleményetek arról, hogy legyártatnám a nyákokat hozzá, és nem a régi bevált vasalásos marásos otthoni módszert használnám, ez mennyire ronthatja a hang minőségét? ( gondolva arra, hogy esetleg audio szempontból rosszabbak lehetnek ezek a modern legyártott nyákok) A hozzászólás módosítva: Okt 26, 2023
Azok a potik munkapont beállító elemek.
![]() Ha hangerőt akarsz szabályozni, akkor a jelútba kell berakni a potmétert, célszerűen a bemenet elé. A hozzászólás módosítva: Okt 26, 2023
A "gyári" nyákok mindig hallhatóan szebben szólnak (legalábbis nálam ez jött ki). Emiatt szerintem nem kell aggódnod.
Valami készül...
Ilyen nagy kapacitású ELKO-k esetén szükséges a bekapcsolási áram korlátozása, mert vagy a transzformátor tekercse kezd vetkőzni, vagy a diódák adják meg magukat idővel. (A hirtelen nagy áramlökések meglágyíthatják a huzalt és az valahol ledobja a zománcot magáról, majd idővel menetzárlatba is mehet.)
Célszerű lenne lágyindítót használni a hálózati oldalon, és/vagy 0,22Ohm 10W-os soros ellenállásokon keresztül vinni a transzformátortól a feszültséget a diódákhoz. Üdv!
Toroidnál az sem mindegy, hogy milyen időpillanatban sikerül kikapcsolni, meg hogy mikor be. Mágnesezettségi állapottól függően iszonyat nagy bekapcsolási áramlökés lehet, ezért is javasolt a primer oldali lágyindító.
Ha már ennyire özönlenek a tanácsok... Én is építettem régen lágyindítót. Manapság a két oldal külön tápról (két hálózati trafóval) megy, külön földcsillagponttal, és a pufferek csillagpontos kis-kapacitásokkal vannak kivitelezve dekadikus kiegészítésekkel.
Ezek a dolgok a " hagyományos " trafónál sem mindegyek.
Köszi az építő jellegű kritikát, lágyindító lay-t szívesen elfogadok...
Ezt a 300VA-es trafót nyugodtan használhatod lágyindító nélkül is. Ez nudli.
300VA -es toroid a határeset. Ha sikerül 0 átmenetnél bekapcsolni akkor a 10Amperes kismegszakítót megzizzenti. Természetesen a kérdezőre van bízva hogy ő tesz-e hozzá vagy sem.
Nekem 300va-es toroid és kétszer 10000mikró kondinál ha úgy kapja el a hálózatot bekapcskor a mellette lévő monitor újraindul.
Nem tudom. Nekem van egy negyvenvalahány éves Orion SE260-ból kitermelt trafóm, ami elvileg 400 VA-es, de akkora, mint egy mai 630 VA-es. Vagy 20 évig működött a saját házában (az Orionban) és még most sincs semmi baja. Az SE260 is leverte néhány helyen kismegszakítót bekapcsoláskor, panaszkodtak is rá néhányan. De semmilyen kárt nem okozott senkinél... legalábbis nem hallottam róla.
Pl. egy fűnyírónak nagyobb indítóáramra van szüksége, mint ennek a 300 VA-es trafónak. De valóban hálózata válogatja, kinél mit bír a biztosíték. És valóban majd a kérdezőnek kell döntenie, hogy szüksége van-e a lágyindításra.
Egy nagyobb toroid is ugyanúgy brutális áramot vesz fel induláskor mint egy motor, a különbség csak abban van, hogy a toroid csak az első periódusban teszi ez, a motor meg még néhány periódusig. Egy 50-es 60-as években villanyszerelt házban ahol csak összesodorták az alu drótokat a falban ott ezeknek a "kötéseknek" nem szoktak jót tenni az ilyen áramcsúcsok.
Ezzel tisztában vagyok, én is mértem bekapcsolási tranzienst, tettem is ki róla szkóp fotót. A hálózat belső ellenállása is helyfüggő (vagy hogy mondjam). Egyszer hoztak javítani egy végfokot 2x800VA-es trafóval. Kapkodás... kapcsoljuk be gyorsan. Totál rövidzárban volt a végfok, csak az 5 Ohm-os NTC korlátozta a primer áramot. Úgy leszívta a hálózatot, hogy teljesen elhalványult a világítás a műhelyben és nem oldott le a 16A-es kismegszakító a kb. egy sec alatt, míg be volt kapcsolva.
Majd eldönti, hogy kell-e lágyindító vagy sem. Nálam felesleges lenne 300 VA-hez, de a Bugumban van, mert az már tényleg elég brutál. |
Bejelentkezés
Hirdetés |




)
Számomra,-és szerintem ez egy NAGYON jó fokmérője a dolognak,-egy erősítő "jóságának" mértéke azzal reprezentálható,hogy mennyire szeretnél vele zenét hallgatni.Mivel nálam nagyon sok végfok van (gyári,és DIY is szintúgy),néha "rotálom" őket...és a JLH-t mostanában hanyagolom,részben szinte tudat alatt.








