Fórum témák
» Több friss téma |
Fórum » DCF77 óra Nixie-csövekkel
Cserébe viszont rotary encoderes állítású a menü rendszere
Valójában meg elég lenne 3 bit is, mert a negyedik mindig 0 lenne
Sziasztok!
Újabb nixie óra építésén töröm a fejem, és tápegységgel kapcsolatos kérdésem lenne. A korábbi óráim tervezésekor a tápegység részt a Vicsys féle overkill órából "kölcsönöztem". Most viszont kedvem lenne valami mást kipróbálni, talán valami modernebb megoldást. Arra volnék kíváncsi ki mit hazsnál mostanában, van-e valami amire érdemes egy pillantást vetnem? Az egyik fő motiváció, hogy van nálam pár usb-pd-s trigger modul amivel tudok kérni a kompatibilis tápoktól 12, 15 akár 20V-ot is, és megfordult a fejemben hogy 20V-ból lehetne talán egyszerűbben 150-170-et előállítani. Köszönöm a segítséget!
Itt a pic egy PWM lába megoldja az egészet .
A hozzászólás módosítva: Feb 26, 2023
Szia,
Tudom, ezek a készre szerelt cuccok túl sok kihívást nem tartogatnak (leginkább semmit), de nálam megy egy pár ilyen meg hasonló jónéhány éve és igen megbízhatóak. Az árukért cserébe egy kocka cukor helyigényét adják nulla melegedéssel.HVPS
Köszönöm a tippeket mindenkinek!
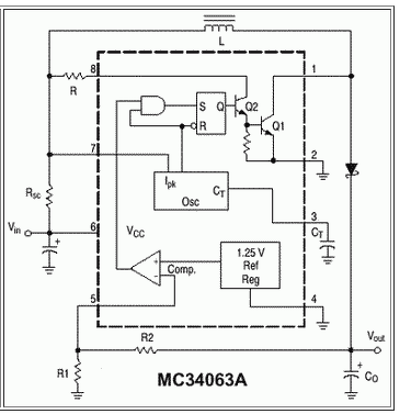
Ez az MC34063A alapú áramkör egész érdekes, de ha jól láttam a vezérlő a specifikációja alapján max 40 voltot bír ki, így gondolom a kalkulátor oldalon szereplő tipikus felhasználásban nem lehet 40V fölé menni, vagy valamit nem veszek észre? A második linken lévő áramkör viszont nem igazán hasonlít a kalkulátoros tipikushoz, ahhoz az értékéeket így gondolom nem tudja számolni. A MCU lábával boost converter vezérléstől tartózkodnék, általában espressif cuccokat használok (ESP8266, ESP32) és bár van hardveres watchdog valahogy nem szivesen bíznám ezekre a feladatot, néha eléggé meg tudnak akadni. A helyigény miatt érdekesek ezek a készre szerelt modulok is, de ezen a projekten az esztétika fontosabb lenne, helyem elég sok van. A hozzászólás módosítva: Feb 26, 2023
Lehet vele nixie tápot csinálni,stabilabb lesz mint az 555-ös táp.
Ebben a konkrét konfigurációban kibír 170V-os kimenetet? Azért nem értem csak, mert a doksija alapján 40V az operation range teteje, viszont így ha jól gondolom a 170V a tekercs kimeneténél, azaz az 1-es lábnál jelenik meg.
Bővebben: Link Csak egy példa.
Értem akkor az alap felállásban (csatolt áramkör) nem bírja, viszont lehet izolálni a vezérlő kimenetet valami tranzisztorral mint ahogy a kaqkk által linkelt oldalon részletezik.
Köszi a segítséget, így már tiszta!
Sziasztok,
...hát ebből már az én tempóm mellett is hamarosan óra lesz ![]() Végül úgy döntöttem, hogy asztalon álló verzió készül belőle. A két mérőzsinór csatlakozáson keresztül kapja majd a DC 12V-ot, az enkóder az oldalába lesz betéve.
Sziasztok!
Szeretném megépíteni az első nixie órámat, a csöveket már megrendeltem, IN-12B/A Tudnátok ájánlani megbízható kapcsolást?
Talán ezek közül tudsz választani De ha egyedi igényed vannak keress meg privátban Ezeket mind mi terveztük készítettük
A hozzászólás módosítva: Márc 18, 2023
Sziasztok,
még a zümmert kell bele varázsolnom a késleltetővel és egy rendes kábelt csinálni neki, de lényegében elkészült. Éééés akkor most köszönném meg hivatalosan is máté_x fórum társnak a pic programot és, hogy hajlandó volt követni az agymenéseimet A hozzászólás módosítva: Márc 22, 2023
Na, egy ilyet én is elfogadnék karácsonyra!
![]() De most nem emiatt írok. Ebben a topikban korábban már volt szó arról, hogyan lehet megfesteni a Nixie csöveket. Jelenleg sehol sem találok valódi izzólámpa-lakkot. Egyáltalán lehet még kapni valahol? Amit most kínálnak, az mind csak áttetsző üvegfesték, tehát opálos. Márpedig a Nixie-re az nem jó! Régen, a "boldog békeidőkben" Pesten, a Váci utcában volt egy modellező bolt, mindig tőlük szereztem be a lámpalakkot. Kérem, aki tudja, írja meg, hogy lehet-e átlátszó, tehát nem opálos, hanem víztiszta lámpalakkot kapni és ha igen, hol! Köszönöm!
Ez nem az: Bővebben: Link?
Jónak tűnik, különösen hogy nixi-hez nem kell hú(de)hőállónak lenni.
De igen, köszönöm szépen!
Persze majd egyeztetni kell, hogy van-e pirosban is.Éppen ma érdeklődtem egy másik cégnél és ők azt mondták, hogy a Pentart márka mindenképpen opál. Ezek szerint ők sem tudják...
Ilyet még nem használtam, próbafestét mindenképpen javasolt.
Szerintem ezekből a piros pont jó lesz neked. Én is használok ilyent (igaz, más célra), de ez rendesen átlátszó lesz. Nem ecsettel kenném fel, hanem a nixie-csövet mártanám bele fejjel lefelé és ugyanebben a helyzetben lógatva hagynám lecsöpögni a felesleget és így szárítanám meg.
Szerk: Ne közvetlenül ebbe a tégelybe mártsd bele, mert ez így túl sűrű. Vegyél hozzá higítót is és egy megfelelő méretű műanyag pohárba készíts keveréket. Kiindulásnak fele-fele arányban (festék-higító) és abba merítsd bele. Szükség esetén módosíts az arányon. Ha elrontottad, akkor sincs baj, mert az oldószerrel lemosod és újrakezded. Egyébként úgy sejtem, a nixie-gyárban is valahogy így festik a csöveket... A hozzászólás módosítva: Okt 12, 2023
Neked is köszönöm a segítséget! Amit Bakman linkelt, ott is ugyanezeket lehet kapni, de "picivel" olcsóbban (kétharmadáért). Egyébként a vörösbor színű az igazi mélypiros. Ha összehasonlítasz egy régebbi és egy újabb Nixie csövet, akkor jól látható, hogy a régi mély, meggypiros, az új pedig eléggé fakó piros. A mellékelt képen is látható, hogy az első csőnek, amit egy régivel pótoltam, sokkal mélyebb a színe.
Egy ismerősöm innen használta nagy sikerrel a pirosat. Teljesen átlátszó. Megfelelő méretű kis edényben mártással festette a csöveket.
Sziasztok,
én is erről a conradosról hallottam, hogy mártogatós módszerrel jól "működik".
Sziasztok! Én kis izzókat ( pl.:E10-es menetű) egyszerűen alkoholos filctollal szoktam befesteni. Na nem úgy kézzel firkálva, úgy ronda! Kompresszorral!
De tényleg! Az izzót befogom egy foglalatba( satu is jó), majd a filctoll hegyét két-három centire mellé téve fúvató pisztollyal ráfújok a toll hegyére. A levegő kifújja a tintát a hegyből az izzóra. Tökéletes lesz! Lehet messzebbről is próbálni először, esetleg több rétegben. Pár fújás után a hegyből kifogy a tinta, kicsit várni kell, míg újra megszívta magát a tollból. (vagy több filctoll kell) Csatoltam a toll típusát, amit használtam. Meglepően tartós! Az autó műszerfal izzóját is így festettem be, tökéletes! A hozzászólás módosítva: Okt 14, 2023
Sziasztok. A Conrados izzólakkal szépen lehet festeni, akár mártásos módszerrel, de nekem ecsettel is szép lett, mert jól terül. Egy a lényeg, hogy zsírmentes legyen a felület. A piros, és narancs keverékével világosabb színt lehet kikeverni.
Nem tudom, honnan van az ötlet, de jó. Ma teszteltem a módszert, azt kell mondjam pazar, felülmúlta a várakozásaim.
A munkahelyemen egy CNC gépen dolgozok és ilyen filctollat használunk a kivágott munkadarabra ráírni a rajz szerinti poziciót. Viszonylag sok filctoll elfogy, munkától függően akár hetente egy-kettő. Munka közben van idő, van, hogy 3-4 percig csak vagyok a gép mellett, mire végez egy darabbal( persze az adott munkától függ, van, hogy semmi szabadidőm nincs), az ember spekulál, levegőpisztoly ott lóg a gép oldalán. Hát kipróbáltam, hogy lehet "festeni" vele. De tényleg tartós. Az autó műszerfal izzói legalább 3-4 éve fújtam így be, még mindig piros a fényük. Kaptam nixie csövet, órát tervezek majd csinálni, de kopott. Így fújom majd le pirosra.
Üdv!
Megrajzoltam az alábbi linken található nixie óra kapcsolását egyben. A kérdésem az lenne, hogy a mellékelt pdfben a reseteket jól kötöttem-e össze? Link: http://www.mcamafia.de/nixie/ncp_en/ncp.htm |
Bejelentkezés
Hirdetés |


















