Fórum témák
» Több friss téma |
Hobbi fémkereső építő vagyok. Egy új fajta Pulzus Indukciós (PI) típusú fémkeresőn kísérletezek, aminek külön vevő és külön adó tekercse is van, ráadásul ezek térbeli elhelyezkedése változik egymáshoz képest.
Ezért a vevőjel amplitúdója eleve kisebb vagy nagyobb attól függően hol helyezkedik el az adótekercshez képest. Ezt akarom áramkörileg kikompenzálni. A gerjesztés idején mérném az amplitúdód, és a lecsengés kb 1000× előerősítését előtte kompenzálnám a most tervezett áramkörrel. Ha a térbeli elhelyezkedés miatt csak 0.5V amplitudójú a gerjesztési jel, akkor 8× erősítés kellene, ha 4V akkor 1×. Ezen erősítenék még utána 1000× az előerősítővel. Így a lecsengésből vett minta a tekercs helyzetétől függetlenűl állandó lenne, csak fém céltárgy esetén jelezne. Egyébként a tekercs helyzet változására is jelezne.
Azt nem írtad oda, hogy a jelváltozás sebessége lassú, gyakorlatilag olyan gyors (vagy lassú?), mint a lengetés sebessége.
Igen, az amplitúdó változás lassú emberi mozgásnak megfelelő maximum 1V/ másodperc.
Csak ötletként, nem mélyedtem el a problémában: Az optocsatolós erősítésszabályozás jónak tűnik, de iszonyat hőfokfüggő (nekünk is egy kompenzáló diódát kellett ráragasztani a tokra anno..) és a linearitása is vacak, nehezen számolható, szór. Talán megoldás lehet (-ne, itt végül is AGC-ről van szó), hogy a visszacsatolásban az erősítő (-) bemenetét egy tranzisztorral GND-re húzod (itt most neminvertáló kapcsolásról beszélek), annak bázisát (talán jobb lenne NFET, 2N7000pl. nagyobb feszültségek a Gate-en, jobban beállítható) előfeszíted, hogy az alap erősítésed valamennyi legyen. (RC-tag). A bejövő nagy negatív tüske (diódán keresztül) kisüti az RC-tagot valamennyire, így a tranzisztor zárni kezd, erre az erősítésed lecsökken (elengedi a GND felé lehúzó ellenállásod). Másik lehetőség, hogy áramvezérelt OPA-t használsz, ősi CA3080-szerűt, ott az erősítés szépen számolható, modellezhető. Szóba jöhet még logaritmikus erősítő is...kb. ennyit ötleteltem 3 KV után korán reggel
Köszi, megpróbálom felfogni amit javasoltál!
Jelenleg úgy állok, hogy beindult a H11F1 optofettel is.
Az optofet-et az invertáló bementi ellenállásaként kötöttem be, így a fix 100k visszacsatolás mellé párhuzamosan be tudtam dugni kondikat. Egy 1n kondi mellett ilyenné vált a jel:
(sárga a kimenet ami látszólag stabil 5V egyen, a piros a led feszültsége)
Sikerült összehozni végül egy erősítésszabályzott szervót! Egy mezei J177 p csatornás jfet a szabályzó elem, ami kb 100 Ohm ellenállású, ezt emeli meg a nyilthurkú hibajelerősítő egy RC taggal csillapított jelével. Mivel noninvertáló, a célfeszültséget 5 V nak adtam meg, így kis bementi jel esetén kb 20× erősítés, nagy bementi jelnél közelíti az 1×-t. Az oszcilloszkóp képen látható az alsó jel ami a bemeneti jelszint változása amit egy potméterrel hozok létre, a felső pedig a stabil 5V kimenet.
Erősítettem a kimeneten 1000×, mivel a későbbi valódi kapcsolásban is ekkora erősítés követi majd. Csodák csodája, 1000× erősítés mellett is teljesen stabil az 5V jelszint!
Felül az 1000X kimenet, alul a bemenet.
Viszont! A bemeneti jelszint változtatásaimra, rövid gerjedések láthatók az 1000× kimeneten.
EZT HOGY LEHETNE MEGSZŰNTETNI?????? 10A beavatkozásmentes AC árammérő lakatfogó SCT-013-10-AX erősítése 0-10v-raVennék egy SCT-013-10-AX 10A beavatkozásmentes AC árammérő lakatfogót, aminek 10Amper AC áram hatására 1V AC 50Hz jelenik meg a kivezetésein. Keresek olyan egyszerű erősítő kapcsolást, ami 0-1v-ból 0-10V kimenőt produkál, majd egyenirányítanám és lenne 0-10V DC terhelés függő vezérlő jelem. Már sikerült 0-10V DC vezérelt AC dimmer áramkört találnom amit hajtana, most az erősítőnél akadtam el. Szeretném a segítségeteket kérni. Köszönöm
Hello!
Tessék! Ez a 0..1Vac feszültségből előállítja a 0..10Vdc feszültséget. Fix beállítás mellett is kb. 0,7% hibával. De ha az áram transzformátor 3%-os linearitási hibáját vesszük figyelembe, akkor az bőven megteszi falura.
Köszönöm, elsőnek összerakom szimulációba, R1 100Ohm szerintem elfogja húzni a gyári beépített ellenállását. Melyik ellenállását érdemes potméterre cserélni a finomítás miatt?
Plusz előfordulhatnak pillanatnyi áram-->feszültség lökések amit szerintem megkellene fogni valamivel gondolom pl diódák-zéner. A hozzászólás módosítva: Szept 14, 2025
Hello! Ha van beépített ellenállás, akkor a lezáró 100 ohm szükségtelen. Ha állíthatóra szeretnéd tenni, akkor a kékkel jelzett 1k-t kicseréled egy 2,2k trimmerre.
Ha meg szeretnéd védeni, akkor az U1A 2-es lába és a GND közé tehetsz egy 1N4148-as diódát, katód a 2-es láb felé. Valamint egy másik ilyen diódát, a tápfesz és a 2-es láb közé. katód a tápfeszültségen. Az U1a fokozat erősítése pozitív félperiódus esetén, +1-szeres, negatív bemeneti félperiódusban -1-szeres. Így lesz az U1b bemenetén kétutas egyenirányított feszültség. Tehát U1a 2-es lábán maximum +1V és 0V feszültség lesz. Ezért lehet így korlátozni.
Nos PC-n összeraktam tökéletesen működik, ahogy szokás szerint a kapcsolásaid.
![]() Egy pici változás becsúszott, másik teljesítmény eszköz kerül elvileg mögé, egy 4-20mA SSR. A 0-10V-ból 500ohm ellenállással 4-20mA-ert hozok létre, de a probléma 4mA-nél van a kiinduló pont azaz 2V lenne amikor a bemenő AC meg 0V. Kimenet erősítést 8x-ra állítanám és kellene 2V vagyis minimálisan szabályozható kimenő alap offset feszültség. Így 0-1VAC-->2-10VDC lenne. Tanultam 14 éve az egészet de gyenge vagyok hozzá. Köszönöm
2ellenállással feszültség osztót képzek a táp pontok közt, s eltolom a testet vele, ez az egyik lehetőség, vagy a kapcsolást valahogy átalakítani.
Hello! Pld. Így lehet megoldani.
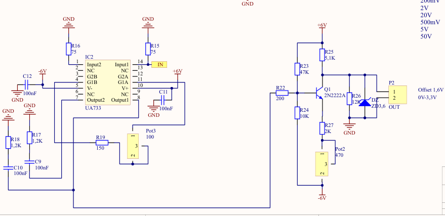
IntegrátorSziasztok!Egy rogowski tekercshez szeretnék integrátort építeni. Jelenleg még az alkatrészek kiválasztásánál tartok. TL072 jó lehet szimmertikus táppal ilyen célokra? A mellékelt kapcsolás jó kiindulási pint lehet? Mivel egészítenétek ki? UA733 asszimetrikus szinuszSziasztok! Mi a véleményetek, tápfeszültség asszimmetria okozhatja a képen látható szinusz torzulást? +7,33V -7,06VÚgy néz ki hogy a torzulást a jelbe a UA733 viszi bele.
Mit tud a tekercs? Mik a paraméterei és mit szeretnél kimenetnek?
323 menetből áll. A MOT ponthegesztőmmel próbálgattam rövidre zárva ott 18-20mV kitérést adott. Próbáltam 10A 50Hz váltóárammal is de nem sikerült a szkópon megjeleníteni gyanítom túl kicsi a jel. 200A feletti áramokat érzékelgetnék vele illetve kA nagyságrendben zárlati tranzienseket. Egy árammal arányos feszültségjelet szeretnék produkálni a kimeneten.
Úgy tűnik kudarc az UA733 irány. Sokkal több tapasztalatra van szükség a használatához mint ami nekem van. Most használtam először. LTSpice-ban remekül működött az áramkör, de a valóságban gerjed ha 15x-resre növelem a fokozat erősítését. A kimeneten ez 3Vcs-cs feszültséget jelent, 1,6V offset mellett. Lehet segítene a tápfesz növelés +-8V-ra, de elment a kedvem tőle. Egyébként +-8V a maximális tápfeszültsége az UA733-nak. Neki kezdek a bontásnak.
Legközelebb gyakorló panelen kísérletezek ezzel az IC-vel, mielőtt áramkört építek belőle.
Szia! Én azt nem értem, hogy miért kellett egy differenciál kimenetű videoerősítőt ilyen célra felhasználni?
Kíváncsiságból. Egyébként A/D-t fog meghajtani. Olcsó. Van itthon vagy 20db.
Nos megrendeltem hozzá az alkatrészeket, a 2.rajzod is tökéletesen működik szimulációban. Elvi kérdés, nekem ne törd magad rajzzal, csak továbbfejlesztésen agyalok
:Ha lenne 2db áramváltóm, műveleti erősítővel lehet összegezni a kettő jelét úgy hogy a második jele minuszolná az elsőt? 1Vac-0,5Vac=0,5Vac, vagy 10Vdc-5Vdc=5Vdc Plusz hogy lehetne megoldani ha első nagyobb mint a második jele ne legyen semmi vezérlő jelem, komparátorral figyelni? Köszönöm
Hello! Kicsi ellentmondás van a kérésedben. Az A-ból vonnád ki a B-t, de Ha A>B ne legyen kimeneti jel?
A megoldás, különbségképző kapcsolás. A második automatikusan teljesül, ha egy tápfeszültség van.
Első ötlet volt egyszerűségből sorba kötöttem volna a 2db áramváltót, de egyiket fordítva. Így mint trafónál secunder körben összeadódik/kivonódna fázis irány függően, de ott ha egyik 0, bármelyik, másik attól érvényesül teljes értékével.
Dupla műveleti erősítős IC nem használt oldalát hova érdemes kötni? Topi leírása szerint kimenet az invertáló bemenetre, de a másik bemenetre föld, vagy ref feszültséget ajánl. Mivel nem +-0 tápos a kapcsolásom, nincs föld, 2 ellenállással csináljak feszültségosztot?
Első tesztek alapján tökéletesen teszi a dolgát a kapcsolásod. Köszönöm
Offset eltolódásNem tudok rájönni, hogy mi okozza a jel egyen szintű eltolódását ha leosztom. A jelgenerátor AC-ra van állítva. Mit nézhettem el? A zöld a kimenő, kék a bejövő jel. |
Bejelentkezés
Hirdetés |

























Legközelebb gyakorló panelen kísérletezek ezzel az IC-vel, mielőtt áramkört építek belőle.
:









