Fórum témák

» Több friss téma
Fórum » Műveleti erősítő
 
Témaindító: petrik, idő: Júl 31, 2005
Lapozás: OK   110 / 112
(#) sirbedevir válasza tothbela hozzászólására (») Júl 1, 2025 /
 
Hobbi fémkereső építő vagyok. Egy új fajta Pulzus Indukciós (PI) típusú fémkeresőn kísérletezek, aminek külön vevő és külön adó tekercse is van, ráadásul ezek térbeli elhelyezkedése változik egymáshoz képest.
Ezért a vevőjel amplitúdója eleve kisebb vagy nagyobb attól függően hol helyezkedik el az adótekercshez képest. Ezt akarom áramkörileg kikompenzálni. A gerjesztés idején mérném az amplitúdód, és a lecsengés kb 1000× előerősítését előtte kompenzálnám a most tervezett áramkörrel. Ha a térbeli elhelyezkedés miatt csak 0.5V amplitudójú a gerjesztési jel, akkor 8× erősítés kellene, ha 4V akkor 1×. Ezen erősítenék még utána 1000× az előerősítővel. Így a lecsengésből vett minta a tekercs helyzetétől függetlenűl állandó lenne, csak fém céltárgy esetén jelezne. Egyébként a tekercs helyzet változására is jelezne.

dzu3x5DG.jpg
    
(#) mateatek válasza sirbedevir hozzászólására (») Júl 1, 2025 /
 
Azt nem írtad oda, hogy a jelváltozás sebessége lassú, gyakorlatilag olyan gyors (vagy lassú?), mint a lengetés sebessége.
(#) sirbedevir válasza mateatek hozzászólására (») Júl 1, 2025 /
 
Igen, az amplitúdó változás lassú emberi mozgásnak megfelelő maximum 1V/ másodperc.
(#) wbt válasza sirbedevir hozzászólására (») Júl 2, 2025 /
 
Csak ötletként, nem mélyedtem el a problémában: Az optocsatolós erősítésszabályozás jónak tűnik, de iszonyat hőfokfüggő (nekünk is egy kompenzáló diódát kellett ráragasztani a tokra anno..) és a linearitása is vacak, nehezen számolható, szór. Talán megoldás lehet (-ne, itt végül is AGC-ről van szó), hogy a visszacsatolásban az erősítő (-) bemenetét egy tranzisztorral GND-re húzod (itt most neminvertáló kapcsolásról beszélek), annak bázisát (talán jobb lenne NFET, 2N7000pl. nagyobb feszültségek a Gate-en, jobban beállítható) előfeszíted, hogy az alap erősítésed valamennyi legyen. (RC-tag). A bejövő nagy negatív tüske (diódán keresztül) kisüti az RC-tagot valamennyire, így a tranzisztor zárni kezd, erre az erősítésed lecsökken (elengedi a GND felé lehúzó ellenállásod). Másik lehetőség, hogy áramvezérelt OPA-t használsz, ősi CA3080-szerűt, ott az erősítés szépen számolható, modellezhető. Szóba jöhet még logaritmikus erősítő is...kb. ennyit ötleteltem 3 KV után korán reggel
(#) sirbedevir válasza wbt hozzászólására (») Júl 2, 2025 /
 
Köszi, megpróbálom felfogni amit javasoltál!
Jelenleg úgy állok, hogy beindult a H11F1 optofettel is.
(#) sirbedevir válasza sirbedevir hozzászólására (») Júl 2, 2025 /
 
Az optofet-et az invertáló bementi ellenállásaként kötöttem be, így a fix 100k visszacsatolás mellé párhuzamosan be tudtam dugni kondikat. Egy 1n kondi mellett ilyenné vált a jel:
(sárga a kimenet ami látszólag stabil 5V egyen, a piros a led feszültsége)

kapcsola2.jpg
    
(#) sirbedevir válasza wbt hozzászólására (») Júl 22, 2025 /
 
Sikerült összehozni végül egy erősítésszabályzott szervót! Egy mezei J177 p csatornás jfet a szabályzó elem, ami kb 100 Ohm ellenállású, ezt emeli meg a nyilthurkú hibajelerősítő egy RC taggal csillapított jelével. Mivel noninvertáló, a célfeszültséget 5 V nak adtam meg, így kis bementi jel esetén kb 20× erősítés, nagy bementi jelnél közelíti az 1×-t. Az oszcilloszkóp képen látható az alsó jel ami a bemeneti jelszint változása amit egy potméterrel hozok létre, a felső pedig a stabil 5V kimenet.
(#) sirbedevir válasza sirbedevir hozzászólására (») Júl 22, 2025 /
 
Erősítettem a kimeneten 1000×, mivel a későbbi valódi kapcsolásban is ekkora erősítés követi majd. Csodák csodája, 1000× erősítés mellett is teljesen stabil az 5V jelszint!
Felül az 1000X kimenet, alul a bemenet.

27YUfztr.jpg
    
(#) sirbedevir válasza sirbedevir hozzászólására (») Júl 22, 2025 /
 
Viszont! A bemeneti jelszint változtatásaimra, rövid gerjedések láthatók az 1000× kimeneten.
EZT HOGY LEHETNE MEGSZŰNTETNI??????

V1in6Ujy.jpg
    
(#) dbase hozzászólása Aug 27, 2025 /
 

10A beavatkozásmentes AC árammérő lakatfogó SCT-013-10-AX erősítése 0-10v-ra

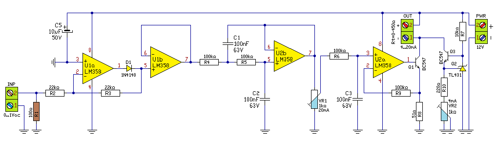
Vennék egy SCT-013-10-AX 10A beavatkozásmentes AC árammérő lakatfogót, aminek 10Amper AC áram hatására 1V AC 50Hz jelenik meg a kivezetésein. Keresek olyan egyszerű erősítő kapcsolást, ami 0-1v-ból 0-10V kimenőt produkál, majd egyenirányítanám és lenne 0-10V DC terhelés függő vezérlő jelem. Már sikerült 0-10V DC vezérelt AC dimmer áramkört találnom amit hajtana, most az erősítőnél akadtam el. Szeretném a segítségeteket kérni. Köszönöm
(#) proli007 válasza dbase hozzászólására (») Aug 28, 2025 / 2
 
Hello!
Tessék! Ez a 0..1Vac feszültségből előállítja a 0..10Vdc feszültséget. Fix beállítás mellett is kb. 0,7% hibával. De ha az áram transzformátor 3%-os linearitási hibáját vesszük figyelembe, akkor az bőven megteszi falura.
(#) dbase válasza proli007 hozzászólására (») Szept 14, 2025 /
 
Köszönöm, elsőnek összerakom szimulációba, R1 100Ohm szerintem elfogja húzni a gyári beépített ellenállását. Melyik ellenállását érdemes potméterre cserélni a finomítás miatt?
Plusz előfordulhatnak pillanatnyi áram-->feszültség lökések amit szerintem megkellene fogni valamivel gondolom pl diódák-zéner.
A hozzászólás módosítva: Szept 14, 2025
(#) proli007 válasza dbase hozzászólására (») Szept 14, 2025 /
 
Hello! Ha van beépített ellenállás, akkor a lezáró 100 ohm szükségtelen. Ha állíthatóra szeretnéd tenni, akkor a kékkel jelzett 1k-t kicseréled egy 2,2k trimmerre.
Ha meg szeretnéd védeni, akkor az U1A 2-es lába és a GND közé tehetsz egy 1N4148-as diódát, katód a 2-es láb felé. Valamint egy másik ilyen diódát, a tápfesz és a 2-es láb közé. katód a tápfeszültségen.
Az U1a fokozat erősítése pozitív félperiódus esetén, +1-szeres, negatív bemeneti félperiódusban -1-szeres. Így lesz az U1b bemenetén kétutas egyenirányított feszültség. Tehát U1a 2-es lábán maximum +1V és 0V feszültség lesz. Ezért lehet így korlátozni.
(#) dbase válasza proli007 hozzászólására (») Szept 16, 2025 /
 
Nos PC-n összeraktam tökéletesen működik, ahogy szokás szerint a kapcsolásaid.
Egy pici változás becsúszott, másik teljesítmény eszköz kerül elvileg mögé, egy 4-20mA SSR. A 0-10V-ból 500ohm ellenállással 4-20mA-ert hozok létre, de a probléma 4mA-nél van a kiinduló pont azaz 2V lenne amikor a bemenő AC meg 0V. Kimenet erősítést 8x-ra állítanám és kellene 2V vagyis minimálisan szabályozható kimenő alap offset feszültség. Így 0-1VAC-->2-10VDC lenne. Tanultam 14 éve az egészet de gyenge vagyok hozzá. Köszönöm
(#) dbase válasza dbase hozzászólására (») Szept 16, 2025 /
 
2ellenállással feszültség osztót képzek a táp pontok közt, s eltolom a testet vele, ez az egyik lehetőség, vagy a kapcsolást valahogy átalakítani.
(#) proli007 válasza dbase hozzászólására (») Szept 16, 2025 / 2
 
Hello! Pld. Így lehet megoldani.
(#) Marty McFly hozzászólása Szept 16, 2025 /
 

Integrátor

Sziasztok!

Egy rogowski tekercshez szeretnék integrátort építeni. Jelenleg még az alkatrészek kiválasztásánál tartok. TL072 jó lehet szimmertikus táppal ilyen célokra? A mellékelt kapcsolás jó kiindulási pint lehet? Mivel egészítenétek ki?
(#) bbatka hozzászólása Szept 16, 2025 /
 

UA733 asszimetrikus szinusz

Sziasztok! Mi a véleményetek, tápfeszültség asszimmetria okozhatja a képen látható szinusz torzulást? +7,33V -7,06V
Úgy néz ki hogy a torzulást a jelbe a UA733 viszi bele.
(#) dbase válasza Marty McFly hozzászólására (») Szept 16, 2025 /
 
Mit tud a tekercs? Mik a paraméterei és mit szeretnél kimenetnek?
(#) Marty McFly válasza dbase hozzászólására (») Szept 17, 2025 /
 
323 menetből áll. A MOT ponthegesztőmmel próbálgattam rövidre zárva ott 18-20mV kitérést adott. Próbáltam 10A 50Hz váltóárammal is de nem sikerült a szkópon megjeleníteni gyanítom túl kicsi a jel. 200A feletti áramokat érzékelgetnék vele illetve kA nagyságrendben zárlati tranzienseket. Egy árammal arányos feszültségjelet szeretnék produkálni a kimeneten.
(#) bbatka válasza bbatka hozzászólására (») Szept 18, 2025 /
 
Úgy tűnik kudarc az UA733 irány. Sokkal több tapasztalatra van szükség a használatához mint ami nekem van. Most használtam először. LTSpice-ban remekül működött az áramkör, de a valóságban gerjed ha 15x-resre növelem a fokozat erősítését. A kimeneten ez 3Vcs-cs feszültséget jelent, 1,6V offset mellett. Lehet segítene a tápfesz növelés +-8V-ra, de elment a kedvem tőle. Egyébként +-8V a maximális tápfeszültsége az UA733-nak. Neki kezdek a bontásnak. Legközelebb gyakorló panelen kísérletezek ezzel az IC-vel, mielőtt áramkört építek belőle.
(#) kadarist válasza bbatka hozzászólására (») Szept 18, 2025 /
 
Szia! Én azt nem értem, hogy miért kellett egy differenciál kimenetű videoerősítőt ilyen célra felhasználni?
(#) bbatka válasza kadarist hozzászólására (») Szept 18, 2025 /
 
Kíváncsiságból. Egyébként A/D-t fog meghajtani. Olcsó. Van itthon vagy 20db.
(#) dbase válasza proli007 hozzászólására (») Szept 24, 2025 /
 
Nos megrendeltem hozzá az alkatrészeket, a 2.rajzod is tökéletesen működik szimulációban. Elvi kérdés, nekem ne törd magad rajzzal, csak továbbfejlesztésen agyalok :
Ha lenne 2db áramváltóm, műveleti erősítővel lehet összegezni a kettő jelét úgy hogy a második jele minuszolná az elsőt? 1Vac-0,5Vac=0,5Vac, vagy 10Vdc-5Vdc=5Vdc
Plusz hogy lehetne megoldani ha első nagyobb mint a második jele ne legyen semmi vezérlő jelem, komparátorral figyelni?
Köszönöm
(#) proli007 válasza dbase hozzászólására (») Szept 24, 2025 /
 
Hello! Kicsi ellentmondás van a kérésedben. Az A-ból vonnád ki a B-t, de Ha A>B ne legyen kimeneti jel?
A megoldás, különbségképző kapcsolás.
A második automatikusan teljesül, ha egy tápfeszültség van.

Y=A-B.png
    
(#) dbase válasza proli007 hozzászólására (») Szept 24, 2025 /
 
Első ötlet volt egyszerűségből sorba kötöttem volna a 2db áramváltót, de egyiket fordítva. Így mint trafónál secunder körben összeadódik/kivonódna fázis irány függően, de ott ha egyik 0, bármelyik, másik attól érvényesül teljes értékével.
(#) dbase válasza dbase hozzászólására (») Szept 25, 2025 /
 
Dupla műveleti erősítős IC nem használt oldalát hova érdemes kötni? Topi leírása szerint kimenet az invertáló bemenetre, de a másik bemenetre föld, vagy ref feszültséget ajánl. Mivel nem +-0 tápos a kapcsolásom, nincs föld, 2 ellenállással csináljak feszültségosztot?
(#) proli007 válasza dbase hozzászólására (») Szept 25, 2025 / 1
 
Hello! Az a műveleti erősítő típusától is függ. Ha egy "féltápos" mint az LM358, akkor kötheted a bemenetet a GND-re. De ha pld. egy TL072, akkor nem jó ötlet, mert a neminvertáló bemenetnek nem tartománya a negatív táp, ha oda kötöd, reteszelődik belül. Viszont azt pld. a + tápra kötheted.
(#) dbase válasza proli007 hozzászólására (») Okt 20, 2025 /
 
Első tesztek alapján tökéletesen teszi a dolgát a kapcsolásod. Köszönöm

IMG_8646.jpeg
    
(#) bbatka hozzászólása Okt 27, 2025 /
 

Offset eltolódás

Nem tudok rájönni, hogy mi okozza a jel egyen szintű eltolódását ha leosztom. A jelgenerátor AC-ra van állítva. Mit nézhettem el? A zöld a kimenő, kék a bejövő jel.
Következő: »»   110 / 112
Bejelentkezés

Belépés

Hirdetés
XDT.hu
Az oldalon sütiket használunk a helyes működéshez. Bővebb információt az adatvédelmi szabályzatban olvashatsz. Megértettem