Fórum témák
» Több friss téma |
Fórum » NYÁK terv ellenőrzése
Én csak most akadtam bele, szerintem jó cikk. Sok dolog van benne, amire nem gondoltam.
Szia! Jó ez a cikk,de kissé emelt szintű, kell hozzá több alaptudás. Van ennek előzménye? Olyanra gondolok ami az ettől alapabb dolgokat mutatja be (pl. GND vezetősáv kialakítás, alkatrészek elhelyezése, alap tervezési szempontok stb...)
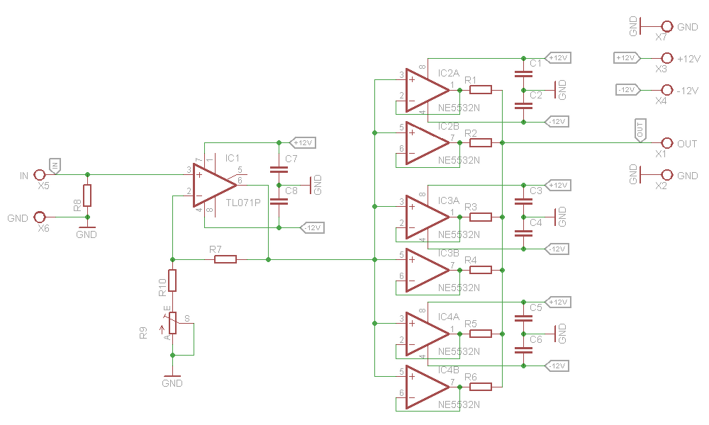
Szia! Az elhelyezésnél követtem az általad ajánlottat, de a vezetősávok eltérnek. Itt azonban azt olvastam, nem mindig előny az 1 rétegű lap a 2 rétegűvel szemben. Kérlek véleményezd. Ja, és Tináról KiCAD-re váltottam, mármint a PCB revezőnél.
Hello!
Vicces. Szimmetrikus dolgokat aszimmetrikusan tudsz tervezni. Indokolatlan kurflik vannak benne. Egyébként az egyoldalas: Kevesebb réz, kevesebb munkafázis, kevesebb vegyszer stb. A föld tartalékai végesek.
Szia! A csatlakozóknál utalsz az asszimmetriára? Vagy arra, hogy a kapcs rajzhoz képest van fordított oldalon a ki- és bemenet? Mégis az 1 rétegűre kéne ebben az esetben törekedni? Az útvonalakat még átdolgozom, hogy kevesebb legyen a "fölösleges" hurok.
Nem a csatinál. Minden végfok egyforma és a vezetősáv vonalvezetése különbözik.
Amikor minden oda megy ahova kellene, akkor kész a terv? Nem! Utána kell értékelni a vonalvezetést és célszerűséget. Azt javaslom, hogy ilyenkor kapcsold ki a rétegeket és csak egy oldal képét nézd és akkor látni fogod a lehetőségeket. Ilyenkor már nem a "kapcsolási rajzot" látod a nyákon, hanem a kinézetet. Pld. az U2..U3..U4 3 és 5-ös lába össze van kötve. Az Ic-k közötti átkötést simán lehetne az Ic-k hasa alatt vinni, Te meg kívül kerülgeted az alkatrészeket, Minek? Kokozo (és még sokan mások) egyébként sokkal gyakorlottabbak ilyen területen. Aki régebb óta műveli ezt a technikát, annak a régi tervezőkkel, lehetőségekkel és szokásokkal felvértezve készítenek áramkört. Pld. Anno is terveztünk kétoldalas nyákot, de házi gyártásra. Így furatgalván nem jöhetett szóba, az alkatrész lábaknál szoktuk az átvezetést megoldani, alul-felül beforrasztva. Elkó és csati bekötését csak a forrasztási oldalra terveztük. Mert ugye a másik oldalról nehéz lett volna forrasztani, esetleg fémek vannak ott. stb. Én anno még szoftvert is írtam a lézernyomtatóhoz, hogy amikor két láb közötti átvezetés van, vágjon le a lábból. Ha az alkatrész oldalon egy lábhoz nem megy vezetősáv, akkor oda ne rakjon le lábpöttyöt. Tehát amikor beforrasztásra került az Ic, csak ott kellett felül forrasztani, ahol volt lábnak pöttye. Így a felső oldalon a lábak közötti átvezetések is egyszerűsödtek. De ez már a "volt".. De nem taglalnám a dolgot, mert sok van és bármit változtatsz új lehetőségek/megoldások/gondok jönnek létre.
Ez a körbevitt GND rossz megoldás. A középső két IC tápja gyakorlatilag nem ugyanoda van hidegítve, mert a kettő közötti összekötés körbemegy a fél panelen. A nyáktervet a táppal kellene kezdeni. Pl. az IC-k alatt középen végigvinni a GND-d, és ehhez rövid úton bekötni az IC-k tápját hidegítő kondikat. A ±táp végigmehet lent és fent. Minden egyéb utána jöhet...
Gyári panel esetén készítenék nagyobb GND felületet is.
Valami ilyesmit próbálnék. Ez így egy hosszú keskeny panel, de "félbe lehet hajtani" és akkor egy arányosabb téglalap forma lenne. Csatlakozókat nem tettem rá, csak forrasztási pontokat. Lehetne még optimalizálni rajta, de ötletadónak szerintem jó lesz így is. SMD-ből megépítve pedig lényegesen kisebb lehetne.
A hozzászólás módosítva: Jún 13, 2025
Szia(sztok)!
Indult valaki ezen a tanfolyamon? Nekem a nyaram túl sűrű (még a projektjeimet is pihentettem), nem tudtam bevállalni. Az intézővel beszéltem telefonon, mondtam neki ha indulna egy későbbi időpontban (késő ősz vagy tél) akkor lehet belevágnék.
Nekem vagy huszonXéve, Attila barátom tartott egy Eagle gyorstalpalót
, 1...2 óra alaltt. Persze azelőtt is terveztem már nyákokat, csak nem Eagle-ben, hanem papíron... Ha eljutsz egy erős kezdő szintre akkor már tudsz kérdezni, és önállóan haladni. Valamivel később már a munkahelyemen is terveztem egy halomnyi különféle nyákot.Csakhogy mint ahogy korábban erről volt is szó, az elektronikai alapok is kellenek hozzá, amit egy tanfolyamon nem tudom mennyire tudnak (vagy akarnak) átadni. A legtöbb szakma (mert ez is az) a gyakorlatban sajátítható el, azaz tervezz sok nyákot, készítsd el, nyomozd ki, ha nem megy, hogy miért nem akar menni. Kérj tanácsot, mutasd meg itt, kérdezz... Azzal az egy kis nyákkal is jól eltűntél. Megtervezted? Elkészült valamilyen formában? Működik? Ha ez nem megy, akkor mit vársz egy tanfolyamtól? Itt is segítenek sokan, csak kérdezned kell... A hozzászólás módosítva: Aug 15, 2025
Ha visszaolvasol elég sokakban merültek fel kételyek a tanfolyammal kapcsolatban. Kevés a konkrét infó, és annál több a marketing szöveg. Viszont műszaki embernek az előbbi (lenne) a fontos...
Szia!
Igen, kicsit eltűntem, de nem azért mert feladtam, hanem mert kisebb felfordulás van nálam (építési munkálatok, nyaralás stb.) de mindenképpen folytatom. A picoszkópos nyák az készen is van terv szinten, el is készítem, őszre a szkóp is megérkezik.
Értem én. Az iskolai képzés valóban nagyon harmatos, csak kíváncsi voltam hogy egy magát ennyire profiként reklámozó tanfolyás mennyire nívós
. Nyilván többet tanul az ember, ha csinálja, elakad, kérdez, folytatja, legyárt(at)ja, átméregeti, újratervezi.
Ha jól látom a Kicad-et oktatják... Én megtanultam a hozzávaló tutorial-ból, de le kell ülni és végigcsinálni, mindent benne, az alkatrésztervezéstől kezdve... Azt nem tudom a saját oktatóanyagát a verziók függvényében mennyire tartották karban, mennyire aktuális, én kicsit leragadtam a kicad5-nél, a legtöbb anyagom ebben készült. Fel van téve mellé a Kicad9-es is, de ezt kevésbé használtam, ebben nem született új projekt, a régieket meg szeretem a sajátjával megnyitni, jobb a békesség. A magára valami adó nyákgyártók oldalán meg fenn van az adott nyáktervező progi szükséges beállítása a megfelelő gyártófájlok létrehozására.
pl: https://jlcpcb.com/help/catalog/180-PCB-Files-Preparation itt még Kicad verziófüggően is !
Én is beszéltem velük, és kimondottan feszegettem azt a számomra fontos alapkérdést, hogy a program kezelésének megismerését célozza meg az oktatás, vagy a paneltervezéshez szükséges ismereteken van a fő hangsúly.
Zavaros választ kaptam, olyan kiragadott részletekkel, mint "ezt a kettőt nem lehet elválasztani" (szerintem nagyon is lehet, mert amikor még nem voltak programok közkézen akkor is készültek panelek), vagy "igyekeznek minden részletre rávilágítani" (ami azért elég kétséges), vagy "fontos hangsúlyt kap a gyárthatóság" és ehhez hasonlók.
Na igen, akinek már van valamilyen CAD-es előképzettsége, nem maga a KiCAD megtanulása a nehézség. Nyilván van ott is 1-2 trükk, ami már a haladó szint. A nyák tervezés már inkább az. A pcb tervezőjében az automatikus alkatrész elhelyezés pl. nem a legjobb. Csak kissé összehúzza 2-3 sorba az alkatrészeket mindenféle logika nélkül. Az autorouting pedig ebből adódóan szintln nem ad jó eredményt. Én pl. ezt néztem meg és csináltam végig, könnyítésül a feliratot bekapcsolva:
PlumPot videos
Tegyük fel, hogy amit a képzés tájékoztatóban irnak az mind igaz szóról szóra.
Ahogy láttam, minden fejezetre egy alkalom van. Van pár olyan rész a témában amihez akár 100 óra is kellene a teljesség igénye nélkül, de gondolom az egy alkalom azért ennél rővidebb időtartam. Valószínűleg "ha" a képzés tájékoztató igaz, és egy programon keresztül mutatják be a tervezést, hasznos lehet annak aki már foglalkozik vele, meg van az elektronikai ismerete, érti a kapcsolási rajz olvasást, érti az áramkörök működését, és most magában az áramköri lap tervezésben szeretne előrelépni. Ez a képzés akár egy jó alap is lehet hozzá. De, azzal mindenki számoljon, hogy az online képzések nem arról szólnak, hogy 6x4 óra online tanfolyam után a kezdő, haladó, vagy profi szintre kerül.
Ventilátorvezérlő és signal/clip jelzésSziasztok!A forumon találtam ezt a két kapcsolást, amit "ötvöztem" egy nyáklapra. Illetve egy feszstabot raktam még a panelra. Valaki rápillantana? Vagy esetleg jobb alternativa is érdekelhet. Az Alkotó által tervezet QUAD-405 R.Ludvig verzióhoz szeretném használni. Köszönöm!
Hello!
A BC547-ek kollektor-emitterét én fordítva látom.
Szia! Tényleg ezt valahogy benéztem! Köszi!
A CLIP jelzésre talán célszerűbb olyan megoldást használni, ami azt nézi a kimeneti feszültség mennyire közelíti meg a tápfeszültséget. Például nálam jól működik Reloop javaslata.
Ráterveztem a paneledre, remélem nem probléma.
Magnó panel ellenőrzéseSziasztok!A mellékelt kapcsolást tervezem újraépíteni (régen ugyanilyen magnón felvett, más készülékekben elég éles tónusú felvételek archiválására kell a konkrét típus - de ha már belefogtam, megcsinálom úgy, hogy menjen a felvétel is). Szeretnék kérni egy panelterv ellenőrzést, főleg a földelési koncepciót illetően. A cél az volt, hogy csillagpontos legyen, legalább egységenként (pl. törlő-oszcillátor, előerősítő, kimeneti fokozat) külön szálon vezetve a GND-t a tápszűrő elkóig. És persze a végcél, hogy minél kevesebb búgása legyen (A teljesség kedvéért kiegészítem annyival, hogy vagy akkuról fog menni, vagy egy külön panelon levő tápegységről, amiben lesz még egy 2200 µF-os elkó, és két vezetékkel fog csatlakozni ennek a táp bemeneteire.)* A fémházas átkapcsoló szándékosan csak egy ponton van bekötve a földelésre. A hozzászólás módosítva: Nov 7, 2025
Szia!
Nekem vékonykáknak tűnnek a vezetékek.
Szia!
0.5 mm az összes. Végülis sok helyen lehetne vastagabb (kb. csak az SMD alkatrészek becsatlakozási pontjainál mondhatom, hogy kifejezetten így néz ki jól számomra), de a gyártás szempontjából bőven teljesíthető (cégnél lehet alkalmanként a profi gyártáshoz hozzácsapni egy-egy privát projektet is, azokhoz mérten ez durva felbontású), és nagy áram sehol nem fog ebben folyni. Végerősítő szándékoltan nincs a kapcsoláson..
Szia,
Idézet: „a végcél, hogy minél kevesebb búgása legyen” Már csak ezért is ajánlott minél vastagabb vezetősávokat használni. Minél véknyabb, annál inkább viselkedik antennaként. Bár ma már nem nagyon vannak gyártási hibák, de ebből a szempontból is ajánlott vastagabbra. Illetve ha forrasztás közben derül ki, hogy valamelyik vezetősávhoz még hozzá kéne forrasztani egy valamit, akkor azt is könnyebb a vastag vezetősávhoz. Igazából minden a vékony vezetősáv ellen szól. A hozzászólás módosítva: Nov 10, 2025
Sziasztok!
Nem volt már prioritás ezt tavaly befejezni, most ránéztem megint. A vezetősávok vastagítása után ilyen lett a rajzolat, mint a mellékletben. nyák lap visszafejtésHello!Az alábbi PCB-t próbáltam visszafejteni, hogy kapjak egy kapcsolási rajzot. Valamiért azonban a rajz még mindig nem jó. A jumpereket kapcsoló helyettesíti a rajzon. A nyák lap huzalozása biztosan jó, a kép beillesztésével, majd a multiméter diódavizsgálójával végigellenőriztem az áramutakat. Hol lehet a hiba? A Tina a stabilizátor után már nem 5V-ot jelez, hanem 6,77V-ot, ami nem lehetséges. Mértem a valóságot is, ami 5,02V. Az ATtiny13-ra nincsen feltöltve még a *.hex és *.lst fájlok.
T1 D2 párosnak semmi értelme.
A relé egyik lábán Vdc van, a másikon Vcc (Vcc < Vdc), R6 és LED1-en keresztül. R1 R2 és R3 R4 ellenállások GND-t vagy Vcc/2 feszültséget adnak RB0 és RB1 bemenetre a kapcsolási rajzon. A NYÁK-on az SK2 csatlakozóra az R1 R2, valamint az R3 R4 ellenállások közös pontjai vannak kivezetve, a kapcsolási rajzon nem. J1, J2 és J3 jumperek a NYÁK-on párhuzamosan vannak kötve. Mindegy, hogy melyiket kapcsolod be, a hatásuk megegyezik, illetve mindegy, hogy 1, 2 vagy 3 jumpert raksz a panelen a tüskékre. R10, R11 és R12 ellenállások fixen párhuzamosan vannak kötve a NYÁK-on.
A VCC címkék helyett ATtiny13 VCC lábát ha huzallal kötöm be, helyreáll a feszültségszint. De az jumperes feszültségosztónál még mindig nem jó valamelyik átkötés, mert nem a nyák-on mértértékek jönnek.
|
Bejelentkezés
Hirdetés |







, 1...2 óra alaltt. Persze azelőtt is terveztem már nyákokat, csak nem Eagle-ben, hanem papíron... Ha eljutsz egy erős kezdő szintre akkor már tudsz kérdezni, és önállóan haladni. Valamivel később már a munkahelyemen is terveztem egy halomnyi különféle nyákot.
. Nyilván többet tanul az ember, ha csinálja, elakad, kérdez, folytatja, legyárt(at)ja, átméregeti, újratervezi. 














