Fórum témák

» Több friss téma
Fórum » VF2 végerősítő
 
Témaindító: proksa1, idő: Feb 7, 2007
Lapozás: OK   37 / 171
(#) dokidoki válasza dokidoki hozzászólására (») Jún 26, 2009 /
 
De szerintem jobban teszem, ha az elejétől átolvasom ezt a topikot is. Mert könnyen lehet hogy hűlyeséget irkálok itt össze-vissza ill. Mert a topiknyitó hozzászólásban talált kép is így van rajzolva.
Mindenesetre akkor ez egy érdekes erősítő.
elmélyedek benne egy kicsit....
bocsi.
(#) punkkazy válasza dokidoki hozzászólására (») Jún 26, 2009 /
 
Nem történt semmi, köszönöm, hogy foglalkozol a problémámmal.
(#) elektrorudi válasza dokidoki hozzászólására (») Jún 27, 2009 /
 
Biztos vagy benne?
Hiszen a FET-ek fázist fordítanak...
Ha a + (3) lábra megy a visszacsatolás, akkor az negatív visszacsatolás.
(#) dokidoki válasza elektrorudi hozzászólására (») Jún 27, 2009 /
 
Helló
Már rájöttem hogy, marhaságot írtam. Átrágtam a topikon, meg a eredeti oldalon magam, első blikkre benéztem de jól. Szemeim csak a műveleti erősítőig jutottak el ...
(#) dj-mike válasza punkkazy hozzászólására (») Jún 27, 2009 /
 
Akkor az a gondod. Nem csak BD139- kell. BD140 is.
Íme itt a kép.
(#) punkkazy válasza dj-mike hozzászólására (») Jún 27, 2009 /
 
Újra leírom: a VF3-at is CSAK BD139-el építettem meg sztereóban! Ott nincs gond vele. De ha elmagyarázná valaki, hogy miért kell oda PNP az NPN helyett, annak örülnék, mert nem értem. Nem tökéletesen mindegy, hogy milyen polaritású, ha úgy is csak az B-E diódát használom? Ja: én csak a B-E-t kötöttem be, a kollektort nem!
(#) gerg0 válasza punkkazy hozzászólására (») Jún 27, 2009 /
 
Szia! Így építsd meg, így működnie kell! Egy próbát megér, nem? És a kollektort is kösd be.
(#) Árpy válasza punkkazy hozzászólására (») Jún 27, 2009 /
 
Helló!
Én is egyfajta tranyót használtam, és a bázis emitter átmenetet érdemes diódaként használni.
Így is tökéletes, ha ugyanolyan a két tranyó, csak az a lényeg, hogy akkor az egyiknek fordítva kell bekötve lennie a másikhoz képest. Ezért könnyebb, ha 1 NPN és 1 PNP tranyó felhasználásával van megoldva, mert nem kell fordítva bekötni.
Üdv, Arpy
(#) Árpy válasza dokidoki hozzászólására (») Jún 27, 2009 /
 
Üdv!
Ez most tényleg így van, hogy egy műveleti erősítő nem invertáló felállásban gerjedékenyebb, mint invertálóban?
(#) Árpy válasza gerg0 hozzászólására (») Jún 27, 2009 /
 
Helló!
A kollektort miért kéne bekötni? Itt a tranzisztorból csak egy egyszerű diódaátmenet van kihasználva a kapcsolásban lévő 1N4148 helyett, melynek hőkompenzáló szerepe van.

De ha valaki már most szánná magát VF2 építésére, akkor én a helyében már a KD Mester féle Conductort építeném meg, melyet a VF2-ből fejlesztett tovább, annál jobban és egyszerűbben van megoldva a FET-ek hőkompenzálása, hogy ne fussanak meg, és így a nyugalmi áram stabilitása is jobb.

Üdv, Arpy
(#) gerg0 válasza Árpy hozzászólására (») Jún 27, 2009 /
 
A kollektort azért kötöttem be, mert mér ne?
Ráhajtom a lábat a bázisra elcsípem, összeforrasztom és kész.

Eddig 6db 200W-os vf2-t építettem, mindegyik működik a mai napig, mind ment elsőre pöcc-röff. Conductornak tényleg jobb a hőkompenzálása, de én maradok a vf2-nél, nekem bevált. Mellesleg kevesebb alkatrészből áll, kisebb a panel is.
(#) Árpy válasza gerg0 hozzászólására (») Jún 27, 2009 /
 
A korábbi kérdésemet ne kötekedésképpen vedd, csak kíváncsi voltam, hogy mire használtad fel a kollektorát. De gondoltam, hogy valami hasonló megoldást választottál.
(#) bigbrother hozzászólása Jún 28, 2009 /
 
Lehet hogy a VF2 panelja kisebb, viszont a Conduktor panelján rajta van két végfok kompletten, a sztereóhoz. (Több pedig nem is kell)
(#) gerg0 válasza Árpy hozzászólására (») Jún 29, 2009 /
 
Nem vettem kötekedésnek. Ezen nem fogunk összeveszni. Én azért kötöttem be mert a rajzon is így szerepel, gond nem lehet belőle.


(#463265) bigbrother:
A vf2-ből is lehet többet egy panelra építeni és még így is nagyon kicsi, pl. a stereo 8x5,3cm.
(#) Matt hozzászólása Júl 2, 2009 /
 
Tisztelt Kollégák!

Megépítettem a vf2-őt, de nem hajlandó életjelet adni. A kimeneten 7-10V-ot mérek a trimmer helyzetétől függően. A Panelen nem melegszik semmi. Tápnak egyenlőre csak 40V-ot tudtam adni.

Üdv,
Matt
(#) dj-mike válasza Matt hozzászólására (») Júl 2, 2009 /
 
Lehet rossz a műveleti erősítőd.
Üdv!
(#) SALáta válasza Matt hozzászólására (») Júl 2, 2009 /
 
Az 51 K ellenállással tudod trimmerelni a kimenetét(ha jól emlékszem, de ha helyesen építed meg nem kell hozzányúlni), mekkora a nyugalmi áram? Nem lőtted véletlenül el az egyik fetet? Nagyon hamar el tud halálozni, mindenképp megnézném a helyedben. Hűtőbordán éleszd! Nem gerjed véletlenül? Nekem elsőre volt ilyen jellegű probléma, csak akkor lépett fel ha nagyobb volt a nyugalmi áram. Ha jó a fet a műveleti erősítő fél tápfeszültsége is okozhat galibát (ha jól sejtem).
(#) Matt válasza SALáta hozzászólására (») Júl 2, 2009 /
 
Az előbb a labortáppal volt gond. Most összedobtam gyorsan egy tápot. A 9540ás fet 1sec alatt szinte vörösen izzik. Valakinek valami ötlete?

(#) SALáta válasza Matt hozzászólására (») Júl 2, 2009 /
 
Kövesd végig, fetek nélkül, először is a műveletin megvan e a tápfesz? Mi jön ki a műveletiből? A meghajtótranzisztorokból? A 220 ohm rajta van e a két fet lábán? De a hűtés az fontos, ha hűtés nélkül éleszted elszáll.
Idézet:
„Beültetésnél a 2,2Kohm-os trimmert maximális, 2,2Kohm-os értékkel kell beültetni. Ennek két kivezetése a nyákon össze van kötve, tehát egy állítható ellenállásként funkcionál. Ezt rövidzár felé tekerve fog nőni a nyugalmi áram, kb. a középállás után. A nyugalmi áramot, a tápfeszültség ági biztosítékok foglalatába betett U-alakban meghajlított lábú, 10 Ohm-os ellenállásokon mért feszültség alapján állítsátok be. 50-80mA legyen a nyugalmi áram. Ez azt jelenti, hogy a biztosítékfoglalatokba betett 10 Ohm-ok egyikén 500-800mV feszültségnek kell lennie. Ezek az ellenállások egyúttal védik is az erősítőt az élesztés idején, ha túl nagy áramot venne fel a hibásan összeállított erősítő, ezek korlátozzák az átfolyó áramot és ezek égnek el a végtranyók helyett. Miután beállítottuk a nyugalmi áramot, mérjük meg az erősítő kimenetén az egyenfeszültséget. Ez nem lehet nagyobb +/-100mV-nál. (Az 51Kohm-os ellenállás értékével trimmerelhető). Ha minden rendben, akkor ki lehet venni a 10 Ohm-okat a biztosítékfoglalatokból és betehetjük a biztosítékokat. (4 Ohm-os hangsugárzóhoz 3A-es biztosítékok kellenek, 8 Ohm-oshoz elég az 1,6A-es is).Az erősítő tápfeszültsége 4 Ohm-ra +/-30V lehet (80W), vagy 8 Ohm-ra +/-40V (80W).”


Én is ellenálláson és saját tápján élesztettem. Mai napig tökéletes, de nekem is elszállt egy két rossz értékű ellenállás miatt. Ha nem kapsz pont olyan ellenállást a boltban kettő párhuzamos kapcsolásával rakd össze, én is így csináltam, a panel aljára forrasztva a másik értéket.
(#) dj-mike válasza SALáta hozzászólására (») Júl 2, 2009 /
 
Idézet:
„A 220 Ω rajta van e a két fet lábán?”



820Ω van a FET-ek lábán!!!
(#) SALáta válasza dj-mike hozzászólására (») Júl 2, 2009 /
 
Nem 820 ohm, az 220 ohm. Nézd meg a képet, én anno 22 ohm ot ültettem be, innen tudom hogy 220 ohm, megjegyeztem nagyon.

220 ohm.JPG
    
(#) dj-mike válasza SALáta hozzászólására (») Júl 2, 2009 /
 
Ez nem is az eredeti kapcsolás.

Itt az eredeti.
Üdv!
(#) SALáta válasza dj-mike hozzászólására (») Júl 2, 2009 /
 
Nekem ez már alapból jobbnak tűnt, szerintem érdemesebb a conductort megépíteni, szinte ugyan az a kapcsolás. Ami a quadnál jobbá teszi az hogy egy kis "sus" sem jön ki a hangszórón, Bár nem az enyém az erősítő ajándékba csináltam pár hónapja. Azóta is tökéletesen teszi a dolgát, egy LG hangfallal és egy Philips hangfallal begerjedt, védelem mindenképp kell hozzá. Azt hittem itt erről van szó, logikusabbnak tűnt ezt építeni.
Üdv!
(#) Matt hozzászólása Júl 2, 2009 /
 
Üdv!

A kimeneten 7Vot mérek, és a fet-ek gate-jein 27Vot 40Vos tápfesz mellett. Ezek az értékek megfelelnek?
Szerintem a tápfeszhez képest sok az a 10V esés.

Üdv,
Matt
(#) dj-mike válasza SALáta hozzászólására (») Júl 3, 2009 /
 
A VF5-höz vki készítsen nyáktervet. Itt az eagle sch fájl.
Üdv!

VF5_amp.sch
    
(#) Rakloo válasza dj-mike hozzászólására (») Júl 3, 2009 /
 
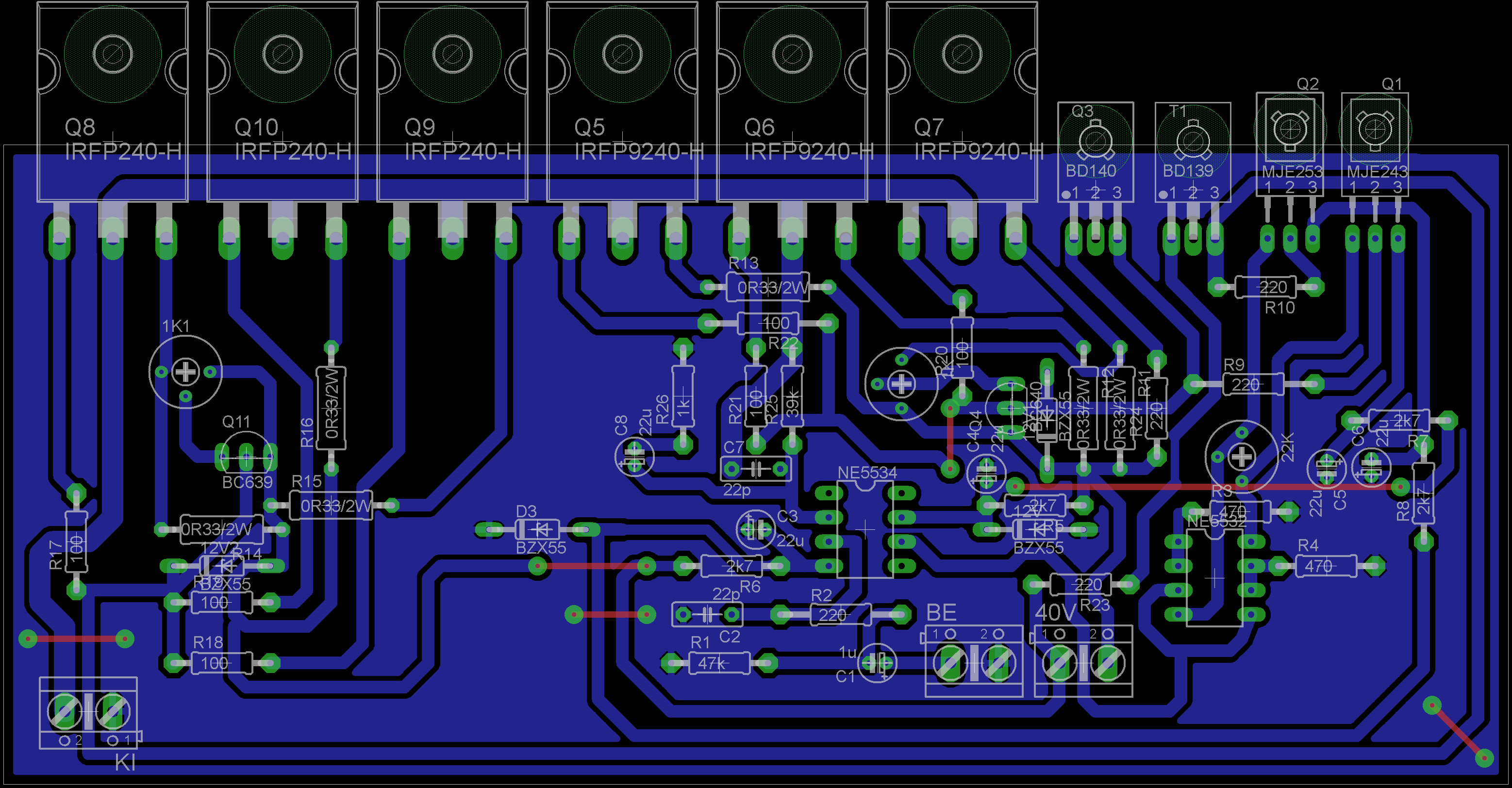
Ezt a te kapcsolásod alapján készítettem.

vf5.png
    
(#) bigbrother válasza dj-mike hozzászólására (») Júl 3, 2009 /
 
Én magam részéről nem ajánlanám a VF5 megépítését, (hacsak nem vagy profi építő -ezt nem tudhatom...) mivel még Király Tibor sem építette meg tudomásom szerint, csak elméletileg rajzolta le. Helyette ismét KD Mester valamelyik nagyobb teljesítményű végfokozatát ajánlanám, pusztán azért mert (ha minden igaz) kipróbált konstrukciók.
(#) SALáta válasza bigbrother hozzászólására (») Júl 3, 2009 /
 
Igen hasonló véleményen vagyok. A nyákról annyit szép de én a diódaként használt tranzisztorokat a másik oldalra a két középső fet csavarjához rögzíteném jó hőátadás szempontjából. Szép a nyák de van valami oka a teliföldnek? Nem túl sok az egy kicsit ?
A vf 2 120 w ja nem elég?
(#) dj-mike válasza Rakloo hozzászólására (») Júl 4, 2009 /
 
Hi!
Nagyszerű a nyák! .brd-ben fel tudod tölteni?
KD mester egyik 300W-os saját tervezésű végfokját már kipróbáltam, mivel volt kollégám.
Megépítve adta nekem oda. Jól is szól.
Nagyon szép munka, de a VF5-öt is ki akarom próbálni.
VF2-m, az eredeti van kb egy éve és nagyszerűen szól azóta is, sőt már ismerősömnek is építettem, nála is tökéletes.
Az építés miatt meg ne aggódj max a pénzem bánja!
Üdv!
(#) Rakloo válasza dj-mike hozzászólására (») Júl 4, 2009 /
 
Szeretném,ha a nevem azért ott maradna rajta
Következő: »»   37 / 171
Bejelentkezés

Belépés

Hirdetés
XDT.hu
Az oldalon sütiket használunk a helyes működéshez. Bővebb információt az adatvédelmi szabályzatban olvashatsz. Megértettem