Fórum témák
» Több friss téma |
Fórum » Csöves erősítő készítése
Ne feledd betartani a fórum viselkedési szabályait, és a topik megmaradásának feltételeit. [link]
A téma átmenetileg fagyasztva lett, hozzászólni nem tudsz!
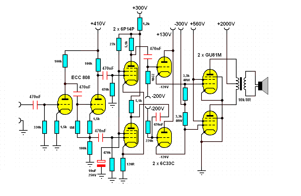
Üdv Gábor!
Most hirtelen két észrevételem lenne... Lemaradtak a 6P14P rácslevezető ellenállások és... Ha ilyen nagyértékű segédrácsejtő ellenállást használsz kondi nélkül a föld felé, inkább triódaszerű lesz a beállításod. Ebben az esetben használhatsz esetleg fele értékű közös ejtőellenállást is, úgy kondi nélkül is pentódaként fognak működni a csövek, ennek minden előnyével és hátrányával... De ha még beteszed a kondit is (10-47uF) a föld felé, csökkenő torzítással hálálja meg a fokozat... A projektedhez pedig őszintén GRATULÁLOK és sok sikert kívánok! 6C4C
A két EL-neek elég nagy értékű a segédrács ellenállása. Mi lenne, ha összevonnád őket (pl 27k.) A két segédrácson ellenütemű jel van, vagyis - ha a csövet A osztályba állítottad - akkor a két vezérlés hatása kioltja egymást. Ha nem, akkor még mindig összefoghatod egy 10 µF , 250V-al. Sokat segít a szimmetriában.
Már lényegében az előttem szóló is leírta ugyanezt.
Oké, átrajzoltam, a 2 segédrács egy 27k-s ellenálláson keresztül kapcsolódnak a tápfeszültséghez és egy 10µF 250V os kondin keresztül hidegítve vannak a földhöz.
Köszönöm a segítő ötleteket. a 6P14P-nek meg 470k-s rácslevezető ellenállást tettem.
Egy 47u-t még tehetnél az 1,2k ellenállás mögé .
-Hát én nagyobb munkaellenállással használnám itt a 6P14P-t (15-20 K-val), akár triódás kötésben is, nem kell azon 45 mA-nek folyni, elég lenne 10-15 mA-es beállítás is (nagyobb, hidegített katódellenállással). Ennek a fokozatnak szerintem 8-10- szeres erősítésűnek kell majd lennie. A 410 V-os táphoz kötném, nem a 300-ashoz. A GU 81 rácselőfeszének keveslem a -120 V-ot, inkább -200 V-al próbálkoznék először.
Oké, az anódellenállásait 15K-ra választottam és a katódellenállást pedig 1,5K-ra és kapott egy 47µF 100V os hidegítést a test felé. És az egészet átkötöttem a 410V-ra.
Az 1,5k Ohm a katódba sok lesz két csőnek.
Mennyit javasolsz helyette?
Menjek le 6-700 Ohm-ig kb?
Nézzük csak. 410V a tápfesz, 15k a munkaellenállás. Ha mondjuk 250V-ot állítunk be az anódon (a segédrácson pl. 250V-ot), az durván 11mA anódáram, a segédrácson ilyenkor 1-2mA folyhat, az a két csövön max. 30mA. Ehhez kéne kb. 12V-ot ejteni a katódellenálláson. Ez 400 (390 Ohm) körül áll be. Kicsit itt már görbült a karakterisztika, jó lenne egy kicsit feljebb vinni az anódáramot. Bár a két cső szembekapcsolva egyengeti egymást.
Köbzoli bácsi!
Megmértem a hangszóró gerjesztő tekercsének az ellenállását (ohm mérővel, mert ugye az egyenáramú ellenállására vagyunk kiváncsiak, mert az AZ1 után az első pufferre téve párhuzamosan már egyen feszről beszélünk) és 9 Kohm jött ki. Nem túl alacsony ez? Ha azt vesszük hogy az anódfesz 250V akkor a gerjesztő tekercsen 28mA folyik, ez 7W-os fogyasztás Mi lenne ha sorba tennék a tekercsel egy 4,7-10K ellenállást? Szerinted elegendő gerjesztést kapna a hangszóró így? Persze, az összes kérdésemre megkapom a választ ha összedobom és lemérem de én a "labormunka" előtt szeretek egy kicsit kérdezősködni ![]() Köszönöm előre is.
A gerjesztő tekercs nem sorba volt kötve a tápban fojtóként? Pl. az előfok + segédrács tápszűrésénél.
Köszönöm, igazábol az AZ1-et szeretném kímélni, mert 20mA a RENS 1374-nek + 2-3mA az EF6-nak és a varázsszemnek + 28mA a hangszórónak = 50mA ami egy használt hálós AZ1-nek már nem is olyan kevés!
Valóban, itt már a gyári rajzon is "műterhelésnek" van kötve az első pufferre párhuzamosan :yes:
Jé, itt az egyik rádióm kapcsirajza. Csaknem restaurálod?
Hááát, ez a legszebb kifejezéssel élve is csak olyan hamvából felélesztés féleség. A hálózati + kimenő trafó és a hangszóró lesz belőle hasznosítva itt. A loctal csövek és foglalatok pedig a dobozára váró (2*EBL21, 2*ECH21, 1*AZ21) loctal projectben.
Van szíved ilyen szép, régi rádiót szétbontani, vagy annyira menthetetlen?
Ez már egy másfél éves történet. Óbudán egy antik árus boltjánál ennek volt támasztva a reklámtábla... 500-ért odaadta mondván ő nem foglalkozik rádiókkal meg nem is tudja mi működik belőle. Rossz állapotban volt törött-szakadt skálával hátlap nélkül csúnya fa borítással. Biztos rengeteg restauráló látott volna benne még fantáziát, de én nem vagyok az...
Egyébként bekapcsolva búgott és a hangszórója szinte újszerű állapotban van. Apropó, a kimenő bekötésében segíthetnél ha módódban áll, mert nem vagyok benne biztos :yes:
Ez az a rádió amit én "egyben" láttam a melóhelyeden annó
Bizony, az!
Milyen jó a megfigyelő képességed
Nekem is van egy hasonló csövezésű rádióm. Terta 325 szép EM4 varázsszemmel. Itt megnézheted.
Na, ha az én 648 A-m ilyen állapotban lett volna hamrabb ajándékozom el mintsem szétberhelem :yes:
Aztaaa, most nézem hogy a készülő loctal projectemhez ilyen "lépcsős" gombot vettem a börzén hangerő szabályzónak mint ami a tiéden van. Na ezt is tudjuk legalább honnan származik. Lehet hogy a sima jobb lenne, bár talán ez különlegesebb.
Látom köbzoli már meg is adta a választ a kimenőre. Lehet egy olyan kérésem, hogy a már Neked nem kellő maradványait félretennéd nekem. Jó lenne az én rádiómhoz pótalkatrésznek, mert ha nekiállok a restaurálásának akkor jól jönnének. Ha jössz a novemberi nosztalgiás börzére, ott el is boltólhatnánk, vagy hazafele beugornák érte, ha otthon vagy. Persze ha nem kell már Neked.
Akárhogy is nézzük ez egy elejétől végéig szomorú történet
A trafókon-foglalatokon-csöveken-hangszórón kívül kitermeltem még néhány ellenállást és a két épségben lévő forgató gombot. Az ellenállásokat elajándékoztam ugyan arra a célra mint amire neked kellenek, de a két fehér forgató gombot nagyon szívesen odaadnám neked. A nagy börzére mindenképpen megyek, ott egyébként is találkozhatnánk :yes:
Hoppá hoppá az én rajzomon a szekundernek van hosszabbítása és nem a primernek!
Oké, de másképp írtad és az volt késöbb
Én úgy értelmeztem hogy az első "300ohm-os" tagmondat folytatása az "5ohm-os" hosszabbítás, de most már úgy értelmezem ahogy jó!
Egyébként vagy a multi rossz vagy a kimenő kontaktos, mert össze vissza mérek a hét darab saruján.Lehet hogy mégiscsak igénybe veszem Action2K segítségét! Nála csak jól van bekötve |
Bejelentkezés
Hirdetés |










