Fórum témák
» Több friss téma |
Ezt még kiegészíteném azzal, hogy jót tehet neki az is, ha a kicsatolás után egy kicsit leterheled. Mondjuk 4,7k ellenállással.
Amúgy a műveleti erősítő szimmetrikus tápról megy? Ha igen, akkor nem kell semmi féle csatoló kondenzátor. Ha nem, akkor pedig nyilván kell, de akkor a kimeneti 0 szintet is el kell tolni Ut/2 -re.
Szimetrikusan megy , de kondikkal van megcsinálva. A kicsatoló kondi az kell anélkül búg, de nincs leterhelve a kimenet. ,de most jó Ne 5532-el is na meg LM324-el is. Vagyis összejött
sziasztok. Lenne egy kérdésem. Probálta már valaki az IC 5 lábát a clipet? Hogy kell egy ledet rákötni? Ellenálással vagy csak simán?
Üdv!
Hát mindenképpen ellenállással és tranzisztorral. Egy PNP tranzisztor bázisát kösd az 5-ös lábhoz, a kollektort tedd földre, és az emittert egy LEDen keresztül tedd +Tápra. Úgy elvben működnie kell.
Én simán ellenállással kötöttem be, de még nem próbáltam ki ezt a funkciót. A témában már kitárgyalták ezt többen, onnan szedtem az infót. Zokával sokat beszélgettem, amikor ez szóba került mondta, hogy ő is így kötötte be és neki működik. (Led katódja a CLIP lábra, az anódja egy ellenállással +tápra.) Viszont a tranzisztoros tényleg elegánsabb megoldás, főleg ha nagyobb ledet, vagy többet akarsz rákötni.
Végre megszólalt az erősítőm minden tök jó lett! :yes:
MJ15024 és MJ15025 tranyókat használtam. Az előző tranyók rosszak voltak, ennyi volt a gond. Persze semmi márkajelzés csak simán BD xyzc felirattal voltak. De venni akartam egy állítólag 600W ládát 4 Ohm osat. próbakor kb 2/3 hangerőn a hangszóróból hang helyett füstkarikák jöttek ki. Sajnos nem voltam elég gyors és újabb tűzijátékot néztem végig ![]() Rájöttem arra is hogy nekem elég lett volna a 80W is! Ekkora hangerővel vesekövet lehet zúzni a kocsiba
Részvétem!
![]() Amúgy az erősítő még rendben van? Nem halt bele..? Ha nem, akkor sebaj, az erkölcsi győzelem a tiéd! Ha pedig legközelebb valami haverod rád akar sózni egy szakadt mélynyomót, ami 600W, akkor kérj rá garanciát is, vagy a szeme előtt próbáld ki kb 250W-tal. Mellesleg meg szabad kérdezni, hogy pontosan milyen láda volt az áldozat?
Minden ládát addig hajts, amíg nem torzít. Ekkor elkerülhető a füst jelenség általában.
Szigetelő alátétnek mit ajánlotok? Valamelyik angol írásban olvastam, hogy a szilikongumi nem túl jó, csak kb. 20-25W - ig mert bekapcsol a hővédelem. Csillámnak jobb a hővezetése, mint annak a szürke guminak?
Használj hűtőtönköt. Bővebben: Link
Így sokkal kevésbé leszel kiszolgáltatva a szigetelő anyag hővezető képességének.
Ezek szerint a hűtőtönkre szigeteletlenül kell az IC -t rátenni, és a tönk meg a borda közé kell a szigetelő lap? Hol lehet ekkora darabot szerezni, általában csak TO tokokhoz valókat árulnak...
Üdv!
Jó kérdés, hogy hol árulnak akkora csillámlemezt... Viszont ha élelmes vagy, akkor nem feltétlenül használsz csillámot. Szerintem vékonyabb írásvetító fóliával is meg lehetne próbálni vagy valamilyen egyenletesen terülő, puha lakkal is (azért kell a puha lakk, hogy ne pattogjon le róla, amikor összeilleszted a két darabot). Vagy mondjuk teflon sprayvel is lehetne kisérletezni, csak az relatív drága.
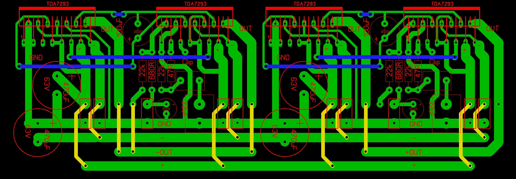
Üdv! Ebből a rajzból tervezem a nyákot. A lényegi változtatás, hogy a 3x1000µF -et 2x470µF Low ESR kondival váltanám ki. Nem vagyok gyakorlott nyáktervező, tanács jól jönne
Elkészítettem a 4 IC-s híd nyáktervét. Aki hibát, vagy javítani valót talál benne, kérem jelezze.
A híd egyik oldala fordított fázisú jelet fog kapni.
Ez az előerősítő hajtaná a hídkapcsolást. Ha van észrevétel nagyon megköszönném.
Sziaztok!
Megvettem kéd darab tda7293-as kitet. Bekötöttem. minden tökéletesen üzemelt, meg is szólalt, de az volt a gond hogy mikor feltekertem neki a hangeröt, mind a két ic szétcsattant! És nem tudok rájönni hogy miért. +-42V-ról üzemelt, 75W és 8ohm-os hangfal volt rákötve.
Ugye felerositetted az IC-ket egy megfelelo nagysagu hutobordara?
Szia!
Miért van a jobb és bal kimeneteken + és - is? Az enyémen a testhez képest van mind a kettő. Mellékelem fájlban.
Szia! Az előerősítőt hídkapcsoláshoz terveztem. Előre is elnézést kérek ha tévednék, úgy emlékszem Alkotó fórumtárs javasolta ezt a megoldást, és nagyon megtetszett. A tapasztalat az volt, hogy jobbak a mély hangjai.
A gyári erősítőkben is hasonlóan oldják meg a "bridge" üzemmódot.
Hogy kötöd össze a végfokpanel bemenetével, ha az előfokon van + és - kimenet is? Mert az (végfok) a földhöz képest "kér" egy bemenetet. Ha hülyeség amit írok, akkor elnézést!
Így már értem. Tehát az alsó végfok fordított fázisú jelet kap. A gyári ajánlásban az alsó végfok bemenete (egy kondin keresztül) a földre van kötve, azért nem volt világos. Az előerősítődről van esetleg kapcsolási rajz is?
Szia! Ahogy kész, és jónak bizonyul lerajzolok mindent. Lehet, hogy kell még módosítani rajta. Az építésem célja egy olyan erősítő, ahol a TDA7293 -asok csak 50W terhelést kapnak 8 ohm -on. Az 50W -ot a torzítás és a hőelvezetés miatt választottam.
50W kimenő teljesítményhez hogy-hogy párhuzamos-híd kapcsolást csinálsz? Azt tudtommal még egy IC is könnyedén leadja, szinte 0 torzítás mellett.
Sikerült elküdenem 4 ic-t.
Szépen működött a párhuzam-híd élesztésnél de amikor rákötöttem a tápfeszt védelem nélkül durr egyszerre mind a 4. Felcseréltem a tápot . Ez nem igaz ekkora bakit.
Sziasztok. volt 2 csatornám ugye ebből az IC-ől ,de csak 1000 - 1000 mikros kondi volt , én öszeraktam párhuzamba 4 kondit 2200-at hogy beforrasztom a tápba, és mikor beraktam , bekapcsoltam elszáltak az IC -k
és nem tudom miért , nem volt se tápfesz csere se emmi ilyen
Szia Ne csüggedj , én is csináltam sok bakit, csak most értetlenűl állok a gondom elött.
Részvétem a Kollégáknak!
Előttem is itt a nyákterv és a 8 db IC. Még mindig ellenőrizgetem, hogy jó lesz-e. A sok átkötést is azért terveztem bele, hogy egyenként tudjam az IC-ket éleszteni. Lehet a végén fog összeomlani, majd meglátjuk. A 7294 topicban Bassmester közölt egy nyáktervet, ahol védődiódák voltak a fordított polaritás kivédésére. Most már belátom, nem alkatrész pazarlásból. |
Bejelentkezés
Hirdetés |










. Ez nem igaz ekkora bakit.
és nem tudom miért , nem volt se tápfesz csere se emmi ilyen 


