Fórum témák
» Több friss téma |
Fórum » Csöves erősítő készítése
Ne feledd betartani a fórum viselkedési szabályait, és a topik megmaradásának feltételeit. [link]
A téma átmenetileg fagyasztva lett, hozzászólni nem tudsz!
Igen,először izzás is volt,aztán maradt egy leheletnyi kék fény,majd az is eltűnt.Azért kellett "játszani" vele,mert az 1000µF -os katódkondenzátor és a 30mA hatására iszonyatosan torzított.Más részt meg be akartam határolni az értékek közötti mozgásteret.
Könnyen lehet, ha felizzik az anód működik a getter, elnyeli a gázokat. azért van benne.
Csak,mint jelenséget említettem.Szerencsére nincs már benne,és szépen is szól.
Sziasztok!
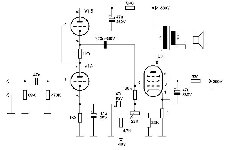
Az lenne a kérdésem ,hogy ennek a Gu50 Se-nek az esetében megfelelő lenne-e ez a táp megoldás?290V ~ Illetve a negatív előfesszel az lenne a kérdésem ,hogy hogyan állítják elő , Hiszen egy diódahídnak pozitív és negatív kivezetései vannak.Akkor .hogyan lesz negatív a fesz?
A kapcs rajzban nekem úgy tűnik, hogy a GU50 re eső jel egy részét ugye egy potin meg egy ellenálláson keresztül földeled, de a -40V is egy ellenálláson, és egy potin fog menni a jelre, tehát a poti tekergetésével az üresjárati előfesz vezérlőrácsra eső része is változni fog, gondolom nem erre szántad. Azzal hogy van egy trafó szekundered, a transzformált váltófesz egyenirányitod, és van egy fesz. adatod, az csak potenciálkülönbség. A földet tekintjük 0-nak, tehát ha az egyiket lekötöd a 0-ra, attól még a másik ugyanúgy fog az előzőhöz viszonyulni, tehát ha a pozitivat kötöd a földre, akkor a negativ ágon a földhöz képest negativabb potenciált hoztál létre.
Nem kizárt, hogy működni fog (biztos működni fog). De majdnem biztos, hogy nem lesz kielégítő a 47µF egy ilyen SE erősítőben. 470µF már inkább. PP-hez jó lenne, de az SE sokkal kényesebb a tápra. Egy fojtó jobb lenne, azzal már biztos kielégítő lenne a brumm helyzet.
A negatív fesz meg úgy lesz, hogy azon a tápágon a + ágat nevezed ki gnd-nek, összekötöd ezen táp - pontjával és a cső rácsához a negatív ágat viszed. Ennyi. Sorbakötöd a graetzeket, polaritás helyesen. "középről" leveszed a GND-t és ehhez képest máris megvan a nagy fesz + és a kisebb -. Tessék elővarázsolni erősítőrajzokat és áttanulmányozni.
Igen, régen ezt hívták D osztálynak, csak aki kitalálta az impulzusüzemű fetes végeket, az nem tudta...
Üdv. Mindenkinek
A negatív rácsfeszültség előállítása , lehetősége régi rádió rajz segítség ! Ha kész készülék van gond , de újnál max katód ellenállást kell talán módosítani . Gerjesztett hangszóró , gerjesztő tekercse mint fojtótekercs úgy szerepel , régebben láttam (olyan 1 K Ohm ellenállást képvisel ) . Üdv .
Én ezt a régi rádiós megoldást nem tartom szerencsésnek. Legalább is mai konstrukciók esetén.
Akkoriban biztos nagy technikai bravúr volt, lévén a kis feszt nehezen tudták volna egyenirányítani/megoldani elektroncsövekkel. Ha jól rémlik ezt hívják félautomata előfeszültségnek, amikor az össezs csőnek van egy közös katódellenállása (lényegében a rádió kapcsolásának testpontját emeleték el a táp negatív pontjától a kellő mértékben). Ennél szerintem üzembiztosabb egyéni katódellenállás használata vagy külön tekercses megoldás. Ma már nem tétel egy 1N400X-ekből kialakított graetz vagy más ilyen megoldás.
Sziasztok. Végre megjött a toroid szerintem szép
![]() 35öV-1A 60V-0,5A 2x6,3-6A 3,15-0-3,15-4A Remélem, hogy jó is lesz ![]()
Szia! Méretre készült, vagy ...? Nagyon guszta.
Ez alkalmazható lenne SE erősítő anódtápként?
illetve az lenne a kérdésem ,hogy a GU50 SE kb mekkora teljesítményt ad le?
65euró volt és igen méretre
adtak hozzá még olyan rögzitő valamit isa tetelyére illetve termisztor NTC t (ugy néz ki minta kerámia kondi nemtudom mire lesz ) meg tettek bele hővédelmi biztositékot. a primér és a szekunder szigetelve van egymástól és a közepe pedig bevan öntve valamivel.. Nemtudja vlaki mire van aza termistor NTC ?
A primerrel sorba kötheted. Az NTC, amíg hideg, nagyobb az ellenállása, de ahogy a rajt folyó áram melegíti, egyre kisebb lesz. Tulajdonképpen egy lágyindítóként használhatod így.
A hozzászólás módosítva: Márc 7, 2013
Nagyon guszta!
Ha másra nem úgy felraknám a polcocskámra.
Ez egyáltalán nem biztos! Ha csak érzékelőnek van berakva, akkor azt a változó ellenállást egy komparátor áramkörrel össze kell hozni... Típusból nem készültem, de ha a mérete nem túl vaskos, akkor csak érzékelő, villanymotorokba is raknak ujabban, és a frekiváltóban van erre felkészített áramköri elem, hogy feldolgozza...
Szia !
Ahogy olvasgatom a fórumot, látom sokan kezdenek bele GU-50SE épitésébe. Amennyiben nem ütközik semmilyen szabályba, mellékelek egy dokut, ami szerintem érdemes arra hogy elolvassa, akit érdekel. A doksit egy barátom irta, az Ő engedélyével teszem közzé. Ha sértené a HE valamilyen szabályát, kérném a moderátorokat hogy értesitsenek, illetve töröljék a dokut.Köszönöm.
Áramra elégtelen, a feszültség kétszerező ilyen célra - anódtáp Hi-Fi-be - "egészségtelen".
Az ilyen kapcsolásokat és kicsi szűrést rácselőfesznek szoktak fabrikálni, ahogy láttam.
Teljességgel igazad van. A feszültség kétszerezőnek általában nagy a belső ellenállása, ezért kevéssé terhelhető. Előfeszültségre jó, de komolyabb anódáramra már nem.
Sziasztok!
Jön a jóidő, körülnéztem picit a garázsban, és találtam egy izmos EI trafót. 130x85-ös, és a pakettvastagsága 82mm (!). Igaz nem az a papírvékony lemez az anyaga. Korábban játszogattam a gondolattal, hogy kellene egy GU50PP-t készíteni. Szerintetek ha kétfelé veszem ennek a trafónak a pakettjét, a két 40-esbő lehetne megfelelő kimenőt barkácsolni ? Meg találtam 0,26-os zománchuzalt is vagy másfél kilót - ebből a primer megoldható lenne? Tudom van sokfelé méretezés hozzá, de gondoltam a tapasztaltabbak egyből rá- vagy lebeszélnek ![]() Szóba jöhet GU50SE is, sok szimpatikus kapcsolást begyűjtöttem ilyenből is - de az a hír járja hogy a PP-nek jobb hangja van. Itt porosodnak a 6N8C-k meg a GU-k, foglalatok - valamit kezdeni kéne velük végre.
Jó...
Köszönöm akkor már megérte
Bővebben: Link
A hozzászólás módosítva: Márc 8, 2013
Azt a főállású hangmágus...
Még külsöre csunyácska de a hangja már mesél
Nincs jobb a régi tesla hangszóróknál.
Nem azért,hogy kötözködjek,távol áll tőlem,de ez nem egy gitárerősítő?Úgy lenne ildomos,hogy legyen egy olyan videó is,ami az igazi hangját mutatja meg,amennyire lehet,mondjuk gitárral.Olyat nem tudsz készíteni?
Én látok ott valami SAL-t is
![]() De végre valaki aki nem dubcidubcit nyomat a csövesén! |
Bejelentkezés
Hirdetés |




















