Fórum témák

» Több friss téma
Fórum » Motorgyújtás
 
Témaindító: Peti.Janka, idő: Nov 2, 2006
Lapozás: OK   192 / 206
(#) levaitamas válasza berez hozzászólására (») Feb 19, 2018 /
 
Idézet:
„Másik számomra érthetetlen dolog: a teketcs kimeneten középfordulaton csak 2,5 V váltófesz van.
Multiméter jó,250 V AC állásban van.Ugyanez a tekercs Graetz után lead 20V DC-t.Ez hogy lehet?”

Szia!
A multimétered feltehetően 50Hz-es váltakozó feszültség mellett mér pontosan. A motor tekercsén a fordulatszám függvényében változik a frekvencia is.
(#) gulyi88 válasza berez hozzászólására (») Feb 19, 2018 /
 
Kösd át a megszakítót kívülről egy darab dróttal. Tedd a gyújtáskapcsolót off állásba, és tegyél rá egy amperérőt DC állásban 5-10Amper nagyságú bekötésben és méréshatárban.
Forgasd a motort 500-1000/min fordulattal és írd meg, hogy mennyit mutat az ampermérő.
A hozzászólás módosítva: Feb 19, 2018

próba.jpg
    
(#) gulyi88 válasza berez hozzászólására (») Feb 19, 2018 /
 
Ezután fordítsd a lendkereket úgy, hogy a megszakító éppen nyitás pillanatában legyen, pont oda ahol elkezd megmozdulni (normál irányba forgasd /gyertyát szedd ki előtte/ és a zárásból nyitásba történő váltás kezdeti pillanatát kapd el). Próbáld meg lefényképezni a lendkerék ablakán keresztül (értékelhetően, használj vakut, makrot, fokuszt, amit kell...) a gyújtótekercs vasa és a felette lévő mágnesek pozícióját, a képet tedd fel ide.
(lehet hogy rossz helyen van a tekercs, és éppen nincs is áram, amikor kinyit a megszakító, illetve állítsd be a gyújtást Felső holtpont elé 1-1,5 mm-re, ha még nem tetted volna meg.)
A hozzászólás módosítva: Feb 19, 2018
(#) Vacok hozzászólása Ápr 2, 2018 /
 
Sziasztok!
Megépítettem a Rádiótechnika a 92. évkönyvében lévő nyújtott töltési idejű tranzisztoros gyújtását némi átalakítással. Az eredetileg 555-tel szerelt elektronikát AVR mikrokontrollerrel készítettem el. A működés annyiban változott, hogy az eredeti funkció mellett a gyújtás ráadásakor a trafón nem folyik áram, csak akkor, ha forog a főtengely.
Az AVR-be égetett program a trafó helyére ledet kötve megfelelően működik, viszont ha trafót kötök rá, akkor jel nélkül is folyamatosan szikrát ad. Ha az AVR 5V-os tápját leválasztom és dugasztápról táplálom meg, akkor sem változik a helyzet. Mi okozhatja ezt a gondot? Hogyan lehet orvosolni? Próbáltam már az 5V-os szűrőkondik kapacitásán is változtatni, eredménytelenül.
A hozzászólás módosítva: Ápr 2, 2018
(#) dB_Thunder válasza Vacok hozzászólására (») Ápr 3, 2018 /
 
Röviden: Elbaltáztad a hall - avr illesztést!
LED helyére rövidzár és szerintem jó is lesz.
(#) Vacok válasza dB_Thunder hozzászólására (») Ápr 3, 2018 /
 
A helyzet így is ugyanaz, folyamatosan adja a szikrát. Arra jutottam, hogy a trafóval párhuzamosan kötve egy 100nF kondit, akkor megfelelően működik, de a kérdés az, hogy így vajon gyengül a szikra ereje?
(#) dB_Thunder válasza Vacok hozzászólására (») Ápr 3, 2018 /
 
Nem ártana egy szkóp..
Én mindenek előtt kizárnám az AVR "tévedését" az R7-nél megszakítanám az áramkört, ha akkor is szikrázik a akkor nem az avr indítja a gyújtást..
Ha igen akkor az avr körmére kell nézni!
(#) Vacok válasza dB_Thunder hozzászólására (») Ápr 3, 2018 /
 
Ha az AVR-t kiveszem a szikrázás megszűnik, mintha az AVR megbolondulna a szikra által keltett zavartól.
(#) dB_Thunder válasza Vacok hozzászólására (») Ápr 3, 2018 /
 
Akkor nem a tekercsre kell a kondi...
Jó lenne tudni honnan kapja a sallert!
A programban a nem használt lábakat állítsd kimenetre!
Resetre meg kondit is tegyél...
Hátha...
(#) hzsiga válasza Vacok hozzászólására (») Ápr 4, 2018 /
 
Szia Vacok. Fel tudnád tenni a Rádiótechnika 92. évkönyból az általad belinkelt gyújtás teljes leírását? Előreis köszönöm. hzsiga.
(#) Vacok válasza hzsiga hozzászólására (») Ápr 4, 2018 /
 
Szia hzsiga! Mellékelem a kért gyújtás teljes leírását.

gyújtás.pdf
    
(#) hzsiga válasza Vacok hozzászólására (») Ápr 5, 2018 /
 
Szia. Nagyon szépen köszönöm lementem. Működik már a gyújtás?
(#) Vacok válasza hzsiga hozzászólására (») Ápr 5, 2018 /
 
Nincs mit. Még egyenlőre nem működik, hétvégén lesz több időm foglalkozni vele.
A hozzászólás módosítva: Ápr 5, 2018
(#) Vacok válasza dB_Thunder hozzászólására (») Ápr 9, 2018 /
 
Szkóppal sajnos nem sikerült megnéznem a gyújtást. Jelenleg úgy néz ki a helyzet, hogy azt sikerült kideríteni, hogy a folyamatos szikrázás az AVR folyamatos újraindulása miatt van. A tápágra, mind a 12V, mind az 5V oldalon plusz 1000-1000uF+10-10nF kondit tettem, ezen kívül tettem 10nF-ot közvetlenül az AVR táp kivezetéseire és közvetlenül a reset lábra is. A helyzet valamelyest javult, mert egy kb. 1-2s után a szikrázás abba maradt, de amint jelet kapott újraindult, majd 1-2s után megint abba maradt. Szóval a végeredmény nem 100%-os.
Úgy tűnik, hogy a trafó visszarúgása miatt indul újra az AVR, de hogy lehetne ettől az impulzustól megszabadulni?
A hozzászólás módosítva: Ápr 9, 2018
(#) Baxi válasza Vacok hozzászólására (») Ápr 10, 2018 /
 
Szia, első körben én leválasztanám egy optoval a tranyot. Meg mért tranyoval kapcsolsz? Fet jóval egyszerűbb , kevesebb alkatresz nem melegszik annyira stb. Az avr tápjához egy supresort(15v) is megérne kipróbálni a 7805 hoz.
(#) Baxi válasza Vacok hozzászólására (») Ápr 10, 2018 /
 
A trafó végét/meghajtást pedig így kellene átalakítani mint a képen.
A hozzászólás módosítva: Ápr 10, 2018
(#) Vacok válasza Baxi hozzászólására (») Ápr 15, 2018 /
 
Egyenlőre még az optos leválasztást még nem sikerült megcsinálni, de már a rajzon lévő kiegészítéssel megfelelően működik. Köszi a segítséget.
(#) dB_Thunder válasza Vacok hozzászólására (») Ápr 15, 2018 /
 
Véleményem:
Az AVR automotive minősítésű, nehezen hülyül, ha mégis ott nagy a user error.
Ami még zavarható az a táp ic, és a hall, az utóbbi főként gyanús. De nem tudunk arról hogy a hibázó alkatrészt rendesen kerested volna...

Teljesítmény rész: Az eleve úgy szar ahogy van, legalábbis ide az. Feleslegesen áll ennyi alkatrészből, feleslegesen fogyaszt annyit, feleslegesen fordít fázist, azt az AVR is tudná.

Módosítások: egyértelműen a szikraenergia rovását hozzák magukkal, és a veszteségeket! Megpróbálnám csak egy soros RC taggal, a lehető legkisebb kapacitás, és legnagyobb ellenállás érték keresendő. De ez szerintem még mindig tüneti kezelés.

FET kontra tranyó kapcsolóelem: FET-ből nem lesz olcsó akkora feszültségű, és megfelelő gyorsaságút találni, ráadásul teljesen más meghajtást kíván, tehát 1 az 1ben nem csereszabatos.
(#) Vacok válasza dB_Thunder hozzászólására (») Ápr 15, 2018 /
 
Az AVR-rel meghajthatom közvetlenül a BUY69C-t? Vagy egy optcsatolón keresztül?
(#) Vacok válasza Vacok hozzászólására (») Ápr 15, 2018 /
 
Nekem az AVR tűnik úgy, hogy hibázik (újraindul vagy lefagy), ezt pedig arra alapozom, hogy ha a hall IC-t leválasztom akkor is jelentkezik a hiba, ha az AVR-t nem a stab. IC-n keresztül hanem független 5V-ról táplálom meg, akkor is jelentkezik a hiba. A hiba viszint megszűnik, ha az AVR-t kiemelem a foglalatból. A kapcsolás megfelelően működik akkor, ha az AVR foglalatának megfelelő pontjaira csatlakoztatok egy tranzisztort, ekkor viszont nem tudom programozni a megszakítási időt.
A hozzászólás módosítva: Ápr 15, 2018
(#) dB_Thunder válasza Vacok hozzászólására (») Ápr 15, 2018 /
 
Az optocsatolót felejtsd el mint a rossz álmot! Késést fog vinni a rendszerbe.
A BUY nem tudod direktbe hajtani az AVR-el mert annak több kakaó kell, akár fél amper is. 1 meghajtó tranyó kell.

"A kapcsolás megfelelően működik akkor, ha az AVR foglalatának megfelelő pontjaira csatlakoztatok egy tranzisztort,"
Ezt kifejthetnéd bővebben!

Nem véletlen mondtam, hogy a nem használt lábakat kimenetnek kell konfigolni. Az összes láb antennaként funkcionál...
(#) Vacok válasza dB_Thunder hozzászólására (») Ápr 16, 2018 /
 
A nem használt lábakat kimenetre állítottam, úgy értettem, hogy az AVR-t egy PNP tranzisztorral helyettesítettem: 6-os láb: bázis, 1-es láb: emitter, 5-ös láb collector.
Mondjuk ez már okafogyottá vált, mert a rajz szerint módosítottam a kapcsolást, és igazad volt, a HALL IC-n keresztül ment be a zavar jel az AVR-be, tulajdonképpen már a C1,C2 behelyezésekor megszűnt a korábban vázolt probléma.

gyújtás.png
    
(#) hzsiga hozzászólása Máj 11, 2018 /
 
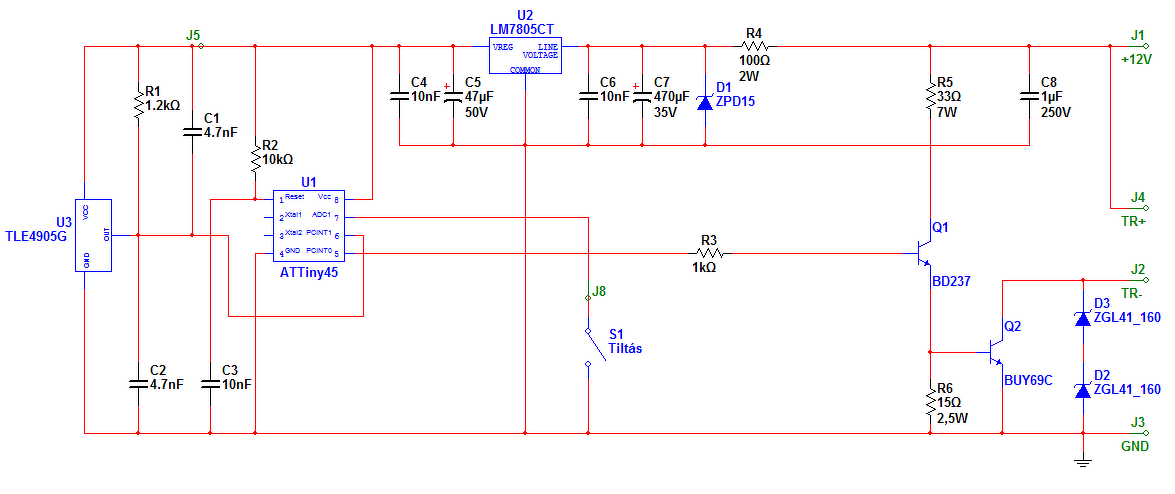
Üdvözlök mindenkit a fórumon. Segítséget szeretnék kérni a lenti belinkelt nagy teljesítményű tranzisztoros gyújtással kapcsolatban. Megszakító helyett induktív jeladóval szeretném működtetni a kapcsolást. DipTrace-ben felteszem a nyák tervet is aki akarja használja nyugodtan. A segítséget előre is köszönöm. hzsiga.
A hozzászólás módosítva: Máj 11, 2018
(#) Vacok válasza dB_Thunder hozzászólására (») Máj 18, 2018 /
 
Szia!
Mostanra sikerült a korábban tárgyalt gyújtást ismét megépíteni. Az alábbiak szerint módosítottam a kapcsolási rajzot. Viszont az AVR a szikra adás pillanatában még mindig újraindul. Már kivettem a felesleges fázisfordító tranzisztort, a tápba már mindenhova kondenzátorokat pakoltam, a jeladóhoz is tettem kondenzátort és felhúzó ellenállást, mit kellene még módosítanom rajta? Légszerelt állapotban tökéletesen működött, nyákon pedig nem. Amikor megépítettem kb. fél percig nem volt semmi baj, úgy üzemelt ahogy a nagy könyvben meg van írva, aztán mindenféle jel nélkül elkezdte ezt az újraindulást produkálni ismét. Mellékelem a nyákrajzot is, hátha felfedezel valamit rajta. A Q1, Q2, U2 közös hűtőbordára van szerelve, de akármelyiket választottam le róla nem változott semmi.
(#) dB_Thunder válasza Vacok hozzászólására (») Máj 18, 2018 /
 
Akkor meg is jöttünk!
Ez a nyákot hajítsd ki a pi..ba!!
A GND vezeték nyomvonala, szélessége katasztrofális! Ezenkívül az alkatrész elhelyezés is.
A csatlakozóhoz közel kell rakni a nagy kondikat, onnan szétágaztatni a gnd-t...
(#) szikorapéter hozzászólása Máj 28, 2018 /
 
Sziasztok. Toltam itthonra egy Babszit (207-es) de tranzimós és a tranzimónak alig látható a szikrája.... A fiókban találtam egy BT 137 600E tirisztort és arra gondoltam építek neki egy tirisztoros elektronikát ami külön külső trafót hajt majd. Tud valaki kapcsolást mellékelni értékekkel? A válaszokat előre is köszönöm.
(#) burgdavid válasza gulyi88 hozzászólására (») Máj 28, 2018 /
 
Annak hogy kéne állnia különben? Mikor van árammaximum?
(#) Vacok válasza dB_Thunder hozzászólására (») Jún 2, 2018 /
 
Szia!
Átalakítottam úgy a nyákrajzot, ahogy a legutóbbi hozzászólásodban javasoltad. Így működőképes lehet?
(#) dB_Thunder válasza Vacok hozzászólására (») Jún 2, 2018 /
 
Közeledünk!
Kicsit belenyúltam, hogy pár elvet láss. Pl sugaras gnd.., így nem folyhat nagy áram a jel gnd-n.
Táp ic-hez mindig kell hidegítő kondesz..
De én még csiszolnám:
-az Atiny-t közelebb tolnám a csatlakozóhoz, hogy a jel vezeték a lehető legrövidebb legyen
-tovább optimalizálnám az elkók és a nagy fólia kondi elhelyezését
-stb
(#) Vacok válasza dB_Thunder hozzászólására (») Jún 2, 2018 /
 
Köszönöm a segítséget. A jel vezetését a jeladótól érdemes esetleg árnyékolt kábellel megoldani?
Következő: »»   192 / 206
Bejelentkezés

Belépés

Hirdetés
XDT.hu
Az oldalon sütiket használunk a helyes működéshez. Bővebb információt az adatvédelmi szabályzatban olvashatsz. Megértettem