Fórum témák
» Több friss téma |
Fórum » ST151 végerősítő
Továbbiak.
Köszönöm, tanulmányozom a méréseidet. (Nekem már túl sok ennyi adat, de igyekszem értelmezni egy részét.)
Sziasztok! Elakadtam a történettel!
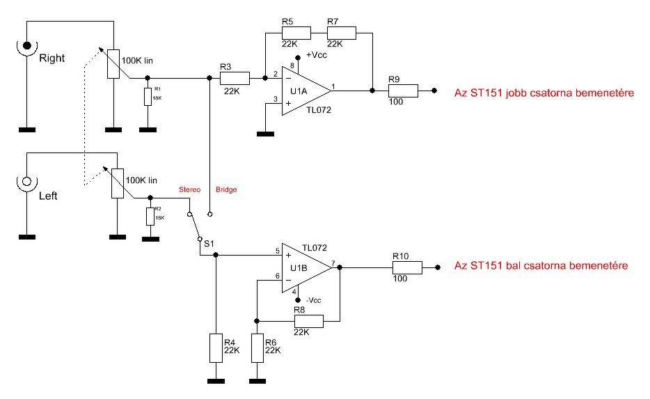
Az ST bemenetére tervezett fázisfordító megoldással nem jutok előrébb. Rajzoltam valamit, de nem vagyok benne biztos, hogy jó lesz a bemenetek (azok impedanciáinak) rendezetlensége miatt. Tehát a terv az, ahogy már ITT írtam, sztereó/híd átkapcsolási lehetőséggel szeretném ellátni az épülőfélben lévő erősítőm. A bemenetre kellene valamilyen fázisfordító kapcsolást találni, ami ide megfelelne. Hallgatva TóthBéla fórumtárs tanácsára, az egyik oldal eleve fázisfordított jelet kapna és csak a bemenetet kellene „monósítani” hidalás esetén. Erre szolgálna az „S” jelű kapcsoló. Kérem segítsetek. A hozzászólás módosítva: Feb 19, 2020
Szia! A JACK csatlakozónál milyen problémát látsz?
Úgy gondoltam, nem a dugóban cserélem meg a "+" "-" vezetéket, hanem már az aljzatban. A csatlakozó aljzat és a dugó is műanyag kivitelű, testzárlat nem hinném, hogy veszélyeztetne.
Így próbáld meg.
A Jack aljzat/dugóval szerintem semmi probléma nincs, jó úgy ahogy gondolod.
Köszönöm a megerősítést! Ennek mentén fogok haladni.
Azért teszek ide néhány képet az dobozolásról. Nagyon masszív és robosztus darab lesz . A hozzászólás módosítva: Feb 19, 2020
Megterveztem az ST-hez a tápegység panelt, amin egy zénerrel felépített szimmetrikus táp is helyet kapott. Ez állítja elő a főtápból a +/- 12V-ot a fázisfordítónak.
A kérdésem hogy jó lesz-e ez a fóliavezetés, valamint a puffermező betáplálása és tápfeszültség kivétel ily módon történő megoldása? Vagy szerencsésebb lenne az egyik oldalról betáplálni és a másik végére csatlakoztatni a fogyasztókat. Gondolatom az, hogy így talán kedvezőbb az áramok eloszlása a fóliacsíkokon. Azon még lehet változtatok, hogy a zéneres fesz. szabályzás is középről legyen megtáplálva, ahogy a GND is már onnan van vezetve, ne a mező végéről. Kérlek, javítsatok ki, ha tévedek.
Elolvasva Reloop javaslatait a csillagpontos táp kialakítás témában, tovább ötleteltem és készítettem egy variációt az útmutatásai alapján (1. rajz).
Továbbra is érdekelne, mi a véleményetek arról, ha a puffermezőt nem az "elején" táplálom be és a túlsó végére kötöm a végfokokat, hanem a közepén, és az egyik végére az egyik végfok a másik végére a másik végfok kapcsolódik (lásd.: fentebb). Középen lenne a GND csillagpont (2. rajz). A hozzászólás módosítva: Feb 28, 2020
Jó lesz ez, tégy be 100nF okat +- közé.
OK, hogy jó lesz (remélem), de melyik verzió?
Van-e valami aggály a 2. rajz szerinti bekötéssel szemben? Elvi bekötését EZEN hozzászólás harmadik képén láthatod. 100nF-okat fogok tenni, igazad van! A hozzászólás módosítva: Feb 28, 2020
Van, az igazi brummgenerátor lenne. Ne középen kösd be a trafót és a két széléről huzalozd az erősítőt, a csillagpontnak épp az a lényege, hogy egy pontból indul minden.
Szia! Ne engedd, hogy az áram a kondi lábát elkerülhesse! A csillag az pont és nem gombóc, az előbbi megfontolás mintájára
Minta.A 100 nF-okat a végfokra tenném, ha igényli a kapcsolás és semmi esetre sem a pufferek mellé, mert az a tápvezetékkel rezgőkört képez. Mindig az áramváltozást kiváltó eszköz közvetlen közelében hidegítünk!
Üdv! Ennek is bizonyára tökéletesen kell működnie.
Leragadtam az előbbi vezetősáv kialakítás mellett, mert makulátlanul csendes erősítőket építek vele.
A Beag trafóid szekunderei alkalmasak a független egyenirányításra. Kétszer annyi diódahíd kell, de sokkal kevesebb probléma adódik a GND-k közösítésével. Jól hangzik ez a csillagpont, de úgy tűnik nem igazán világos mit jelent. Próbáld meg felskiccelni egy papírlapra azokat az alkatrészeket, amelyek a GND-hez csatlakoznak. Most nézd meg milyen áramok folynak ezen alkatrészeken keresztül a GND-felé. Ha például egy táp hidegítő kondenzátor és egy az erősítést beállító elem közösen egy vezetékkel megy a tápegység GND-jére, akkor az már nem nevezhető csillagpontnak. Természetesen nem várható el hogy minden alkatrész külön vezetékkel csatlakozzon a közös hidegponthoz, de törekedni kell hogy ne keveredjenek az áramok, mert akkor akár a tápegység zaja is megjelenhet a hasznos jelben. De nekem sikerült olyat is csinálnom, hogy a tápegységen keresztül nagyobb volt az áthallása a két csatornának, hogy összegerjedt a két oldal ellenfázisban. Ráadásul csak bizonyos hangsugárzókkal. Mással évekig tökéletesen üzemelt búgásmentesen. Pedig csak a végfok nyákokon 2-2 darab 470µF-os elkó volt rossz helyre földelve.
Végre találtam megfelelő méretű dobozt.Igaz furkálni kell rendesen,meg szigetelni,de ez már jó alap hozzá.A kondik a doboz oldala tetején lesz,a kép miatt csak rátettem a panelra.
Ha nem írod eszembe se jut, hogy megnézzem, valóban függetleníthető a két szekunder tekercsfél. Olvastam az erről szóló leírásokat, jótékony hatását a GND problémákra, de valamiért fel sem ötlött bennem, hogy kettévegyem. Pedig van még diódahidam is hozzá, csak sajnos egy pár dolgot odébb kellene már fúrnom a dobozban, hogy elférjen (nem lehetetlen, csak nagyon macerás). Eddig teljes volt a csönd mindkét oldalban, annyi lesz a változás, hogy kap egy fázisfordítót a bemenet. Ha még ekkor is marad a csend, akkor így marad egy diódahíddal.
Ha zajong, akkor mókolok tovább vele. A táppanel is már elkészült a többiek tanácsa szerint, de meg van a lehetőség ebben is a két szekunder szétválasztására egy kis fólia átvágással.
Szia!
Szerintem a végfokpaneleken nem szabad a jel-táp földedet egymással közösíteni, mert így valamekkora áram mindenképp folyna a két csatorna között. A jelföldön csak jeláram, a tápföldön csak tápáram folyhat. Magam is ezt a huzalozási módszert alkalmazom, sőt a gyári készülékekben is ezzel a megoldással találkozom. Az épített erősítőim ugyanolyan csendesek, mint a gyáriak. A hozzászólás módosítva: Márc 5, 2020
Lassan összeáll az erősitő,aztán szedhetem szét festeni...
Lassan kezdi felvenni végleges formáját, alakját az erősítőm.
Működik mind a négy csatorna, valamint a fázisfordítók is az erősítő blokkok előtt. Küzdök azonban némi zajjal: Mind a négy végfok síri csendben van, ha rövidre zárom a bemenetüket. Ha eléjük kötöm a fázisfordítót és a bemenetén lévő potmétert teljesen letekerem, akkor is csend van a kimeneten csak nagyon halk súgás hallható a hangszórókból. Elkezdem tekerni fel a hangerőt és az egyik csatornából, ami a fázisfordító nem-invertált kimenetére van kötve, egyre hangosodó zajt hallok, ami aztán elcsendesedik, mikor a poti teljes hangerőállásba ér. A zaj, nem a klasszikus „Brumm”, hanem inkább olyan, amit egy nyitott bemenetű erősítő szokott hallatni. Ha az „S” kapcsolót „Bridge” állásba kapcsolom, akkor mindkét erősítő oldalból egyformán hallom ezt a zajt. Kérdésem, mi okozhatja ezt a zajt, és hogyan tudnám megszűntetni? Próbáltam már a fázisfordítót független, stabilizált tápról járatni, de nem hozott semmi változást. Én gyanítom, hogy valamiféle impedancia illesztés béli probléma lesz, csak nem tudom, hogyan orvosoljam. A hozzászólás módosítva: Márc 16, 2020
Szia! Hibátlan a meglátásod. A hangerőszabályzó potenciométer középállásánál észlelt zajnövekedés arra enged következtetni, hogy nem elég alacsony impedancia hajtja meg a jelkábelt a poti és az előerősítő/fázisfordító között.
Mielőtt ebbe belemerülnénk érdeklődöm, hogy a potenciométer házára kötöttél-e testet?
Szia!
A potméter és a fázisfordító között nincs jelkábel, egy nyákon vannak (lásd: melléklet). A potméter háza testen van, mivel egy lemezfüllel van rögzítve a kasznihoz, és az a GND csillagpontba van bekötve. Míg ezt nem kötöttem be, addig jóval hangosabb volt a zúgás. Még annyit, hogy a bemenetet jelentő RCA (a rajzon: "Left", "Right") is rövidre van zárva, miközben tapasztalom a fent leírtakat. A hozzászólás módosítva: Márc 17, 2020
Szia! Mi lenne esetemben a tanácsod?
Gondoltam arra, hogy veszek és kicserélem a potmétert kisebb, 22K logosra. Nem vagyok benne biztos, hogy megoldaná a dolgot. A zaj egyébként nem jelentős és csak a poti középállásánál jelentkezik intenzívebben, de szeretném ezt is eltüntetni, ha már ennyit és ennyi ideje küszködöm vele.
Szia! Tervezek érdemben reagálni, kis türelmed kérem.
Végre sikerült .lay fájl megnyitására alkalmas eszközhöz jutnom.
Elsőként a relétől venném el mindkét tápvezetéket, lássuk milyen hatással van a zajra a tekercs.
Elnézésed kérem a .lay miatt, rakhattam volna JPG-ben is, de gondoltam így jobban láthatóak az értékek és könnyebb belejavítani.
Idézet: „... lássuk milyen hatással van a zajra a tekercs” Röviden: semmilyen hatással. Ezt már kipróbáltam. A hozzászólás módosítva: Márc 20, 2020
Marad a poti értékének csökkentése, 10 k log-tól remélnék javulást.
|
Bejelentkezés
Hirdetés |







. 




























