Fórum témák
» Több friss téma |
Talán nem találtál ebben a topicban egy Neked megfelelőt?
akkor most mejik kapcsolás nem működik? mert az egyiket én is meg akarnám csinálni
Hello!
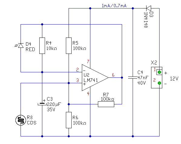
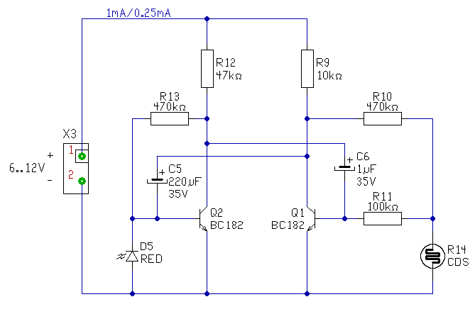
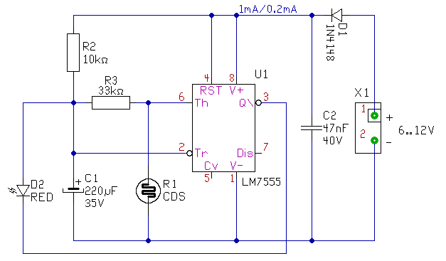
Nos, hogy akkor kissé előre toljam a topikot, közreadok néhány áramkört. Az előzménye a dolgoknak, hogy a barátom tanyáján, mikor még nem volt villany, több kamu riasztót készített, ami tulajdonképpen néhány egy-Ledes villogó volt. A feladatot színesítette, hogy csak sötétben villogjanak, és lehetőleg kis áramfelvételűek legyenek. Tekintettel arra, hogy a tápellátást, néhány leharcolt zselés aksi végezte, amit nappal, napelem töltött. Így elsődleges volt a kis fogyasztás. A másodlagos, hogy a fiókban található "akármiből" is lehessen villogót készíteni.. A mellékelt rajzokon a két tápáram értéke, azt az állapotot mutatja, mikor villog illetve nem villog a Led. Természetesen a CDS fotoellenállás el is hagyható (vagy helyette fototranzisztor is használható), ha állandóan villogni szeretnénk. Az áramfogyasztás csökkentése miatt, az NE555 helyett, CMOS változatát használom (De működik 555-el is, csak nagyobb fogyasztás mellett). Valamint a Led felvillanásához szükséges energiát mindig egy kondenzátorban tárolom, ami általában egyben az időzítő elem is. Akkor lássuk az első és a második példát: üdv! proli007
A másik kettő:
És a nyomtatott áramköri rajzok..
Sajnos nem nagyon. Mer nekem most nincs sok cucom itthon és nem tok vbeszerezni , de van kondin 1-2 barab , 1 tranyom , és 1 rakás elenálásom! Eböl probáltam csinálni de nem jött össze. Régota szeretnék hasonlot csinálni csak idáig nem értetem még enyitse hozzá.
![]() Nem tudom hogy lehetséges e de beöl porobáltam , valamit kihozni De igazábol nem vilogor csak világitot fojamatosan.De ha ezekböl nem tudok semit akkor tudna valaki mondani valami boltot ahol ijen cucokat be lehet szerezni Bp. -n.
[OFF]Pár bontott s jó alkatrésszel még bővíted kellene a készleted. Az építéshez a szándék sokszor nem elég. Sajnos alkatrészek is kellenek. :szomoru1:
2 db tranyó kellene egy villogóhoz. Az se baj, ha az egyik npn, a másik pnp típusú.
Például ez egy egyszerű pnp-npn-es megoldás: komplementer villogó
Hello. az a gond hogy nem tok semimi boltot ahonnan ieneket be lehet szerezni! Te dunál 1 et Pesten?
találtam egy jó kipróbált kapcsolást 555-ös ic vel!!!
Sziasztok megint én
van egy problémám Bővebben: Link ezzel a kis drágasággal mégpedig az hogy folyamatosan világit de csak az első 3 led. Itt a rajz is hozzá én nem látok benne hibát, őszintén szólva nem is látok már semmit. Ja és ha az összes IC kiveszem ugyanugy világit mint ha benne van, a poti tekerésre sem reagál , szóval semmi nem történik.
Üdv!
Az első 3 led az pontosan melyik (bejelölhetnéd a kapcsolásban). Ellenőrizd le a tranzisztorokat. Szerintem itt lesz a hiba, hogy valamelyik tranzisztor zárlatozva van. Próbálj az 555 kimenetére (3.láb) egy ellenálláson keresztül LED diódát kötni, ennek villognia kéne, a villogás frekvenciáját pedig a potméterrel tudodt szabályozni. Aztán ezt a LED diódát próbáld meg átkötni a 4017 kimeneteire (3,2,4,7,10 lábak). Ott már alacsolnyabb frekvenciával kell a lednek villognia. Ha ez mind jó akkor biztos hogy a tranzisztorokkal van gond.
A pirossal bekarikázott ledek azok.
Szerintem valami durva tervezési hiba lesz mert az összes ic 3. lábán világit nem pedig villog a 4017-nél pedig a 2,4,7 lábakon nem gyullad fel a led.
Elfelejtetted mátrixba kötni a LED-eket!
De ettől még a vezérlő áramkörnek működnie kellene. Javaslom, hogy kezd az élesztést az 555-tel! ( Úgy ahogy (#683762) gabi20-is javasolta. ) S haladj tovább ahogy az áramkör logikailag felépül. A nyákot is ALAPOSAN ellenőrizd le erős lámpafénynél. Hátha csak egy kis nyákhiba miatt nem indul a kapcsolás.
És a tranzisztorok bázisára illik védőellenállást kötni!
Még azt nem értem hogy ha a bejelölt 3 LED világít, a vele párhuzamosan kapcsolt 2 LED miért nem...vagy azért mert már elszállt, vagy fordítva van polarizálva
Tehát akkor a rajz jó kivéve a ledeket ?
Mer most uj helyzet állt elő a hátsó 5 led világit néha pislákol... rajz mellékelve Ja és igy jó lesz a ledek bekötése?
A nyákot átnéztem, a LEDeket kivéve a többinek jónak kell lennie. Mivel a LEDeket nem mátrixba kötötted, ez valahogy úgy fog működni, hogy rövid időre az egyes LED oszlopok sorban bekapcsolnak. Ha azt mondod, hogy csak egy oszlop világít v. pislog, én megnézném hogy a nyák jobboldali részén levő 4017 kap-e órajelet.
Mérd meg voltmérővel ennek a 4017 nek a kimenetein milyen feszültségek vannak...van egy olyan gyanúm ,hogy a 3.lábon +12V van , a többin pedig 0V.
Bejelöltem pirossal egy vezetéket ahol mennek az órajelek, ezt ellenőrizd le, nincs-e zárlat v. szakadás
Na most már olyan történik hogy mind a 25 led világit,néha csak az első 4 oszlop de semmiféle rendszert nem vettem észre benne, volt 2 szakadás az áramkörben természetesen nagyitóval lehet látni. Szerintem épitek egy ujjat és a ledeket is mátrixba kötöm, aztán majd jövök vissza mert tuti hogy az sem lesz jó...
Szerintem is próbáld meg újra, ha akarod átnézem az új nyáktervet és optimistán állj hozzá
Köszi szépen a segítséget + a biztatást! De még egy h*lye kérdés, a poti jól van bekötve? Lehet hogy fordítva van?
A poti jól van bekötve, egyébként meg mindegy hogy melyik irányba van kötve
Lemértem az ic ket 4.3V tápfesz-röl megyen (4db ceruzaelem)
Az 555: 1.láb: 0V- 2.láb: 0.27V - 3.láb: 3.54 - 4.láb: 4.24V - 5.láb: 0.66V - 6.láb: 0.27V - 7.láb: 3.9V - 8.láb: 4.22V A bal oldali 4017: - 1.láb : 0.08V - 2.láb : 1.55V - 3.láb : 1.66V - 4.láb : 0.03V - 5.láb : 0.02V - 6.láb : 0.03V - 7.láb : 4.2V - 8.láb : 0.01V - 9.láb : 2.62V - 10.láb: 3.72V - 11.láb: 2.81V - 12.láb: 0.8V - - 13.láb: 0.01V - 14.láb: 2.81V - 15.láb: 0.1V - 16.láb: 4.19V A jobb oldali 4017: - 1.láb : 3.35V - 2.láb : 1.22V - 3.láb : 1.32V - 4.láb : 0.02V - 5.láb : 0.02V - 6.láb : 0.02V - 7.láb : 0.03V - 8.láb : 0.01V - 9.láb : 0.02V - 10.láb: 0.05V -11.láb: 1.08V - 12.láb: 1.93V .- 13.láb: 0.01V - 14.láb: 0.12V - 15.láb: 3.45V - 16.láb: 4.15V
Azt írtad hogy az 555 3.lábán a feszültség 3,54V. Ennek ingadoznia kéne 0V tól tápfeszültségig.
A jobb oldali 4017 15.lábán biztosan 3,45V van? Mert akkor az ICnek resetelnie kell. Ja és a tápfeszültség az nem sok. Az 555 IC 5V alatt nekem nem szok elindulni
az 555 3. lábán 2.89V és 3.54V között ingadozik a jobboldali 4017 15.lábán a ledek felgyulladásától függően 0-3.5V ig ingázik. és 9V tápfesznél is ugyan ez a baj... valakinek nincs erről egy nyákrajza hogy össze tudjam hasonlitani az enyémmel?
Ha a 4017 RESET lábán (15.) magas jelszint jelenik meg, akkor pár ns múlva az IC kinullázódik és a Q0 kimeneten kell magas szintnek lennie. Egyszerűbben: ha jobboldali 4017 15.lábán 3,5V jelenik meg és azonnal nem nullázódik ki az IC akkor az IC rossz.
Akkor ezek szerint rossz. keresek valamerre hátha akad még egy.
mégsem rossz van mikor villognak az oszlopok de az első oszlop fixen világit...Valaki könyörüljön rajtam ls szánjon meg egy nyákrajzzal
|
Bejelentkezés
Hirdetés |













De igazábol nem vilogor csak világitot fojamatosan.










