Fórum témák
» Több friss téma |
Fórum » Csöves erősítő készítése
Ne feledd betartani a fórum viselkedési szabályait, és a topik megmaradásának feltételeit. [link]
A téma átmenetileg fagyasztva lett, hozzászólni nem tudsz!
Ami késik nem múlik, azt is látni fogod, most még csak itt tartok.
Ennél tehetnél fel részletesebb leírást, kapcsolási rajzot, mert erősen anyag(alkatrész)függő a költség. Persze, mit is vinnénk hozzá (az elfekvőből), ha nem tudjuk mi kell bele.
Mid van hozzá, a kedven kívül? A kisebb, vagy a nagyobb teljesítményűt szeretnéd megépíteni? Csak tájékozódásképpen.
EZ80-6N2P-dual EBL21PP deszkamodellként összerakva de a találkozón még finom hangoláson fog átesni. Ettől függetlenül szól. Elnézést az esztétikáért de még életembe nem építettem légkötéssel.
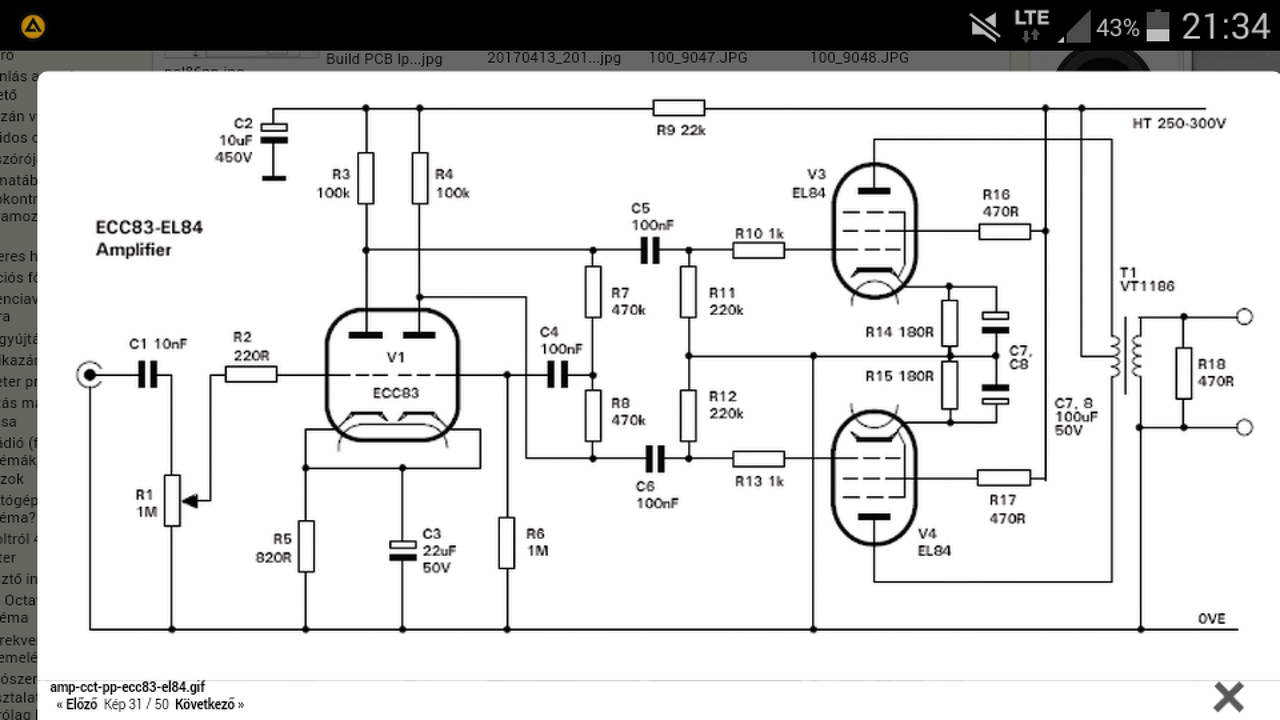
Itt a rajz, egyébként innen az oldaról szedtem egy cikkből és ilyet szeretnék építeni, kis teljesítményűt.
Szervusztok!
Segítséget szeretnék kérni! Olyan szakit keresek aki el tudja készíteni nekem asz alábbi trafótakaró lemezt az általam megadott méretek alapján.
Ezt láttam, betette "görény" kolléga már; de mid van hozzá? Cső, trafó, etc,?
A hozzászólás módosítva: Júl 3, 2017
Régi orion rádióból bontanék hozzá alkatrészt
Milyen Orion, milyen alkatrészek vannak (még) benne?
Szia!
Pár észrevételt írnék, ha megengeded. Gitárhoz ennek a kapcsolásnak nagyon kevés az érzékenysége. Szükség lesz még egy fokozatra a bemeneten. Az EZ80 egy ellenütemű végfokhoz kevés, cseréld le EZ81-re. A huzalozás sajnos egyáltalán nem jó. Próbáld meg az alkatrészeket közvetlenül a csőfoglalatok lábaira kötni, minél rövidebb lábakkal. Ez így nem csoda, hogy gerjed, zúg. Példának itt egy kép, cua fórumtársunk erősítőjének a belsejéről: Bővebben: Link
1) felesleges pénzkidobás
2) több hibalehetőség 3) + az erősítőd egy kicsit rosszabbul is fog szólni /Az egyenfűtést meg lehet csinálni jó hangúra, de nem ilyennel, vagy szimpla feszültségszabályozóval, ráadásul annak a megoldásnak is csak direktfűtésű csöveknél vagy kisjelű fokozatoknál (pl. RIAA-korrektor) van értelme./
Idézet: „De PP-hez egy KICSI egyenáramú ellenállású, nagy induktivitású fojtó igencsak drága mulatság. Nem is igen alkalmazzák, csak SE-nél.” 10H mióta nagy induktivitás? Afölé pedig (50W alatt legalábbis) nem érdemes menni. Több okból sem. Az én 20W-os 2A3 PP erősítőmbe pl. (hangra) 4H bizonyult optimálisnak... Idézet: „A rezonáns-kondenzátorral áthidalt fojtó nem jó megoldás, mérhetően rosszabb a szűrőképessége, pláne magasabb frekvenciákon, ahol ma a zavarjel is nagyobb.” 1) Miféle zavarjel? A brummfeszültség komponensei a frekvenciatartományban felfelé haladva egyre kisebbek. 2) Marhára érdekelne, milyen megfontolásból hiszed perdöntőnek a frekvenciával hatványozódva növekvő szűrőképességet. A magastartományban persze sima CLC-nél sem ilyen rózsás a helyzet, miután a fojtó szórt kapacitásából adódóan ugyanúgy "rezonáns" szűrőként viselkedik, csak a rezonanciája feljebb tolódik, néhány kHz-re. A hozzászólás módosítva: Júl 4, 2017
Arra gondolt, hogy a hálózat felől érkező zavarjeleket kevésbé csillapítja egy kondenzátorral kihangolt fojtó.
Kérdés az, hogy a mai világ mindenhol szaporodó, 230 voltos hálózatot használó digi készülékei aktuálisan mennyire vannak közel hozzád? Üdv:TJ.
http://www.vatera.hu/orion-ar201-2495662421.html
konkrétan erre gondoltam, és asszem ebben szinte minden benne van amire szükségem lesz
Ez még kezdetleges és már annak is örülök ha szól. Az esztétikán ráérek javítani.
Belül nem igazán az esztétika érdekes, hanem, hogy a kelleténél több (főleg hosszabb!) a vezeték. A következő tervnél meg kellene próbálni egy kicsit optimalizálni... na ezért is hasznos a -többek között- a deszkamodell.
Hát nem tudom..
Te talán hallani vélsz valamiféle ciripelést a kihangolt szűrős tápegységű MC-phonódon? Akkor egy végfoknál (pláne ellenüteműnél!) miért kellene értelmetlen módon precízkedni? Miért nem a lényeges dolgokkal foglalkoznak?Ha éppen "rossz" a hálózat, és pocsék a hang, arra a tudomány jelenlegi állása szerint sajnos nincs más megoldás, mint a Szalacsi-féle: "kérem kapcsojja ki". . Ilyenkor semmiféle zavarelnyomás, semmiféle külső szűrő nem segít. Sőt, a jelenség a stabilizált tápfeszültségű teljesítményerősítőknél ugyanúgy fennáll, mintha csak szimpla RC tag szűrné.
Amikor a lényegesnek gondolt Stella demo felvételeket készítettem LP-ről, akkor már éjfélt elütötte az óra. Igazából abban bíztam, hogy ekkor már csökkent a PC tápegységek és egyébb zavarforrások beleszólása az analóg nirvánába...
![]() Ami pedig a kihangolt fojtót illeti, sokat számított, hogy milyen minőségű kondit raktam párhuzamosan. A zavarok átjutása ezen a kondin már kevésbé érdekelt, a hangzás volt a fontosabb érv. Üdv: TJ.
Itt valami negyedik dimenziorol van szo? Ha kiszűrünk minden elektromos zajt, ami bejut a 230 V oldalrol, akkor mar csak valami megfogalmazhatatlan dolog marad, amitol rossz lesz a hang?
Félreértesz. Csak segíteni próbálok. Nem az esztétika a gond, hanem a túl hosszú vezetékek.
Ebben a rádióban kettőstrióda nincs (pl. ECC83 jó lehet), viszont benne van a komplett (csöves) tápegység. Ha a rajzodon a pentóda EL84, akkor az is adott, a kimenőtrafótól ne várj HIFI-t, de egy jó hangdobozzal azért elég jól szólhat. Vajon minek ebbe a P2? Helyette egy 470k rácslevezetőt tennék, az R8 nem kell.
Az enyem is csak deszkamodell, nem vegleges valtozat.
Az en szotaramban a deszkamodell egyfajta kiserleti peldany. Az esztetika ugyan csak egy szempont, bar nagyban segiti a hibakeresest es az optimalizalast is.
A ki nem kutatott (és mivel az egyszerű, kézenfekvő magyarázatot a tapasztalatok megbuktatták*, vélhetően összetett) jelenségeket újabban 4. dimenziónak mondják?
![]() * Ami nem azt jelenti, hogy az elektromos hálózat terheltsége és a hangminőség között nincs valamiféle összefüggés!
Megfogadtam a tanácsokat és papíron megterveztem mit hova. De mivel a burkolat alumínium és egyből nullára raktam hogy kössem össze a lábat és a testet esztétikusan úgy mint ahogy a régi rádiónál láttam?
Tobbfele megoldas van erre, sok esetben csak izles dolga hogyan kivitelezed
![]() En altalaban egy rez 'sint' (sima, blankolt, vastag halozati kabel) hasznalok erre a celra, oda kotok mindent ami jelfold. Utana egy ponton osszekotom a hazzal. Van aki arra eskuszik nem szabad direktbe oszekotni, en osszekotom, egyetlen ponton. Ha megnezed a feljebb linkelt kepet jol latszik a kozepen levo 'sin'. Ahhoz gyerekjatek esztetikusan es rovid labbal forrasztani. (Figyelmesen vizsgalva a kepet latszik, hogy ideiglenesen letettem testre a bemeni jelfoldet, mert merni akartam a kulonbseget. Vegleges valtozatban ezt nem tanacsolom )
Sziasztok ,szükségem lenne az alábbi kapcsolás teljes verziójára ,jobban mondva az egész rajzra Twin Servo OTL - Mk1 -es verzió.Előre is köszöntem.
A hozzászólás módosítva: Júl 7, 2017
A Twin Servo OTL erősítő működési elve mindenki számára megismerhető lett, a kapcsolási rajz nem publikus.
Üdv: TJ.
Üldöz a balszerencse mert nem tudok mérési eredményekkel szolgálni mert az új elem ellenére minden műszerem behalt. Ja és egy táp kondit is elfüstöltem.
|
Bejelentkezés
Hirdetés |










Afölé pedig (50W alatt legalábbis) nem érdemes menni. Több okból sem. Az én 20W-os 2A3 PP erősítőmbe pl. (hangra) 4H bizonyult optimálisnak... 


