Fórum témák
» Több friss téma |
Fórum » Erősítőhöz való hangsugárzó védelem (koppanásgátló)
Témaindító: Thom, idő: Márc 14, 2006
Témakörök:
Ha holnapig nem késik teszek fel egyet. 12v megy, de csak koppanásgátló(hangszóróvédelem nincs)
Itt is van
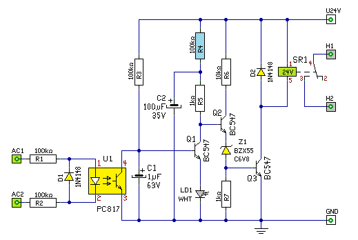
Szia, köszönöm, ez figyeli a kikapcsolást is? Itt a fórumon találtam a csatolt (talán "szamóca" terve) áramkört, némi módosítással ez is jó lehet, a váltó feszültséget le tudom venni a táptrafó szekunder tekercséről, 1n4148 helyett valami gyors UFxxx diódával, ha 24V-os relét használok akkor talán jó lesz...
Szevasztok!
Egy kérdést szeretnék feltenni azoknak akik ilyen védőáramkör építésén gondolkoznak. Három tranzisztor és egy kondenzátor többe kerül-e mint két halott mélynyomó cseréje vagy javítása? A fenti kiépítést építettem meg anno én is, kiegészítve a fent felsorolttal. Az elgondolásom lényege, ha az egyik végfok a + tápot adja a kimenetre, a másik a - tápot adja ki, ez a védelem nem csinál semmit. Mindkét mélynyomónak annyi. Igaz kicsi az esélye az egésznek. De ha már csinálok valamit, akkor az legyen teljes mértékben megfelelő. Elnézést a felesleges beszólásért. További szép napot mindenkinek. Üdv. M.
Szia, ebben igazad van, de ha jobban megnézed akkor TPA3110-ben (amihez én szeretném) benne van a DC védelem, nekem csak a be és kikapcsolás elleni "koppanás" elkerülése a célom.
Hello! Lerajzoltam, hogy viszonylag hogyan lehet egyszerű eszközökkel megvalósítani. Mivel Te kapcsolóüzemű tápot használsz, kénytelen vagy közvetlen a hálózatot figyelni. Ahhoz célszerűen egy optocsatoló kell. Hogy milyen relé a számodra a megfelelő (ami bontani is tudja a teljesítményt) abban nem tudok tanácsot adni.
A hozzászólás módosítva: Feb 1, 2023
Szia, köszönöm, hogy ilyen szuper tervet összedobtál! A kiszemelt relé egy NAIS-JW2SN-24VDC, ennek bírnia kell. Nagyjából értem az áramkör működését amit rajzoltál, a fehér led szerepe nem tiszta..
Igazából szinteltolás a szerepe. Hogy a C1 kondi áttudja hidalni azt az időt amíg az opto újra "meg nem szólal". Mert így kb. 3,6V-ig kell hogy a C1 (bázis) felemelkedjen, hogy a tranyó kisüsse a C3-őt. Közbe meg grátiszként látszik is, mikor "elmegy" a 230V.
Értem, a csatolt elképzelésem működhet? A korábban csatolt "szamóca" féle terv öszvére a tieddel, a T4 helyére kerülne be az optocsatoló, modjuk oda lehet még kellene a kondi..
Több okból nem jó.
- Az optocsatolónak van egy CTR tényezője, mely meghatározza, hogy mekkora Led áramhoz, mekkora kollektoráram tartozik. Itt a relé áramát kellene biztosítania az opto-nak. Tehát sokkal nagyobb Led áramra van szükség. Ez kisebb meghajtó ellenállást és nagyobb teljesítményt jelent. (A másik kapcsolásban csak egy 100k-t kell lehúzni az optonak.) - Mivel itt mind két félperiódusban kellene hogy folyjon az áram, vagy egyenirányító hidat, vagy AC optocsatolót kellene használni. De mivel még ekkor sem folyna az áram állandóan, veszteség képződne.
Rendben, feladom, módosítom a tervedet a relének megfelelően. Most átköltözök egy időre másik topikba, jó régen nem használtam az sp5-öt és nem indul el a gépemen
Szia. Parancsolj.
Szia, köszönöm, de nincs sp6-om
Esetleg háttér képként beilleszted, megrajzolod.
Szia! A B5-ös topikban hívtad fel a figyelmemet erre a kapcsolásra és úgy látom ezzel jobban járok.
Az erősítő egy TDA7294 'monoblokk amihez olyan panelt lett ami a tápegységet is tartalmazza. Működni fog egy olyan tápmegoldással is ami 2X15V AC trafó van és dupla graetz egyenirányítással +-22V-ot ad ki? Vagy át kell alakítanom olyanra ami egy graetz és a trafó két szekundere középen össze van kötve? Amúgy a trafó 15V-os tekercsének vannak leágazásai 10 és 12V-nál is. Teszek be egy képet róla. Van 12V relé aminek tekercse 350 Ohm-os. Tudnál segíteni hozzáigazítani a kapcsolásodat az erősítőmhöz?
Szia!
A Kopp_3 a melléklet szerint módosul. Az egyenirányítás és a pufferelés az erősítő pozitív tápjából adott. A 22 V-os tápfeszültség aligha üti át a MOS-FET gate-et, de biztos ami ziher alapon mehet egy 9,1-12 V-os Zener a gate és a source (test) közé. Kell majd egy relével soros ellenállás (1-2 W-os) ami a relére jutó feszültséget korlátozza. 330-360 Ω körüli ellenállást ajánlok, a 12 V-os relé a névleges értéke alatt 1-2 V-tal már biztonsággal behúz. Próbáljuk minél kevésbé terhelni a végfok tápját.
Sziasztok, a koppanásgátló elkészült és kiválóan teszi a dolgát. Hála és köszönet proli007-nek a tervért.
ui.: a nyáktervet picit módosítottam, helycsökkentés végett, így pontosan "ráillesztető" a TPA modul amit használok.
Készítettem hozzá paneltervet. Megtennéd, hogy átfutod? Nem-e kötöttem el valamit. stb...
Tedd át a T6 emittert a zöld LED katódjára és R7, R9 közös pontját T5 drain-re! Ez utóbbi sajnos nagyobb felfordulással jár, de sajnos elkerülhetetlen.
Jól feladta a leckét de sikerült elég kulturáltan megoldani. Megtennéd, hogy ránézel megint, mert egy kicsit cirógattam itt ott.
Alakul! A T3 emittert kösd össze R4-gyel!
A működést nem befolyásolja, de az R1-től T5-ig terjedő alkatrészállományt kicsit balra húznám, R7-R9-nél nagy a tömörülés.
Köszi az átnézést. Sajnos azt a sort már a helyszűke miatt húztam össze, nemigen tudnám úgy javítani, hogy a panel méretet ne növelném meg. Egy kicsit agyalok rajta aztán levasalom. Az eredménnyel természetesen jövök.
Sziasztok!
Elkészült a panel és a fent javasolt bekötéssel hozzá is kötöttem az erősítő panelhez. Már majdnem jó de valamiért nem úgy működik. Egy kis segítséget szeretnék kérni a javításban. A zöld LED világít. A relé a táp megjelenésének pillanatában azonnal behúz. Ha elveszem a tápot akkor kb. 2 másodperc múlva elenged. Úgy tűnik nem késlelteti a bekapcsolást. Egy vezeték darabbal próbáltam DC-t adni az R1 47k ellenállás lábára de sajna nem reagált. A relé melegszik , de hirtelen csak 3db 100 ohm ellenállásból raktam össze 300 ohm-ot. Lecserélem ha vettem. Teszek fel képet a panel mindkét feléröl. Bocsi az amatőr kivitelért, de a látásom már messze nem a régi.
Szia!
Bekarikáztam ami gyanús számomra.
Ez nem csak gyanús!
![]() Megszüntettem. Most csak a piros led világít de a relé be sem húz.
A relé árama ezt-azt elgázolt, nekiállok felmérni a lehetséges károkat.
Szerk.: A T4 nagyon valószínű, hogy zárlatos, ezt akár C-E ki is lehet csipogtatni. Nem árt megnézni D8, D9-et, ha szakadtak azt gondolja az áramkör, hogy nincs AC feszültség. A hozzászólás módosítva: Feb 15, 2023
D8-D9 közös pontján +0,4V mérek. Amúgy a +22V megvan.
A T4-et vedd ki, hogy elindul-e a késleltetett bekapcsolás?
Az előbbi hozzászólás módosításába írtam le a három gyanús félvezetőt.
T4 szerintem leszállt és nemidult a késleltetett bekapcs sem.
Úgy nem indul a bekapcsolás, hogy T4 ki van véve?
|
Bejelentkezés
Hirdetés |
































