Fórum témák
» Több friss téma |
Mindössze annyi a teendőd vele, hogy az RCA-ról a puffer gnd-re kötött derótot kiveszed és a kábel árnyékolását bekötöd a poti gnd-re. Ha minden a rajz szerint van.
Ha egyszer megint ennyire unatkozni fogok, szétszedem és átforrasztom ahogy javasoltad. Ill. szerintem ebédelek és neki is látok.
Ha még esetleg szeretnél rajta elkövetni pár egyszerű tuningot, akkor adhatok pár ötletet.
Végül leforrasztottam azt a kábelt és egy hosszabb kábellel átforrasztottam úgy ahogy javasoltad a poti testhez. Egyenlőre így hagyom. Lehet majd egy másik projektet is kinézek.
Igen, úgy is jó. Lényeg hogy a jel gnd a potira menjen, majd onnan a csillagpontba.
Üdv!
Megépítettem Ezt a hybrid kapcsolást, hangerő szabályzó poti nélkül gyönyörűen működik. Volt vele probléma az elején, hátha valaki más is megépíti és tapasztal ilyen jellegű hibát: Eleinte egy 9V -10W-os trafóval csináltam neki tápot stabilizálás nélkül, kb 25000µF pufferral, iszonyatos bumm volt benne. A megoldás nagyobb trafó-12V 3A biztos ami biztos és 7812 lett, így eltűnt minden zavaró hang, teljesen brumm mentes, tehát csak stabilizált és megfelelően túlméretezett trafóval lehet jól működtetni. Viszont van egy másik problémám amit nem tudok megoldani. Az ajánlás szerint tettem 10k-log potit hangerőszabályzónak, de valahogy nem akar összejönni. Max hangerő állásba tekerve szépen szól, zajmentesen, viszont ha elkezdem csökkenteni a hangerőt akkor bejön a brumi, és kb csak az utolsó 10%-ban van hallható hangerő csökkenés, addig egyáltalán nem halkul. Próbáltam nagyobb méretűvel 50k- illetve lineárissal is, a helyzet ugyan az. Esetleg tudja valaki, hogy mi lehet a megoldás hogy lehessen "normálisan" szabályozni a hangerőt? A bemenő jelet árnyékolt kábelon kapja, telefonról, illetve tabletról próbálgattam eddig.
A potméter bekötésének helyességét ellenőrizném.
Esetleg rajzold rá a kapcsolásra hová és hogyan kötötted be, mert így más is véleményezheti az elgondolásodat.
Lehet, hogy fordítva kötötted be a potenciométert.
Tekerd középre, ekkor az 50kΩ logaritmikus potenciométer föld-közép ellenállása ~35kΩ, közép-jel ellenállása ~15kΩ. Lehet gerjedés is - fontos a potenciométer vezetékeinek árnyékolása is. A bemenő jelvezeték árnyékolását ne kösd össze az erősítő földjével, csak a két jelvezetéket kösd a potenciométerre.
Talán úgy kezdeném, hogy az elmúlt nyár maximálisan alkalmas volt az EVAmp-ME melegedésének elemzésére. az egésznapos járatás során kiderült, hogy a nyári üzemmódban 1-2 óra múlva hőtorlódás tapasztalható az erősítő hűtőbordáján, és a táptrafóin. Utóbbinál elegendő egy egy hűtőborda, de az erősítőnél ventilátorra lesz szükség nyári üzemmódban.
Barkácsolással a hangok elíziumi mezején. Sejtettem, reméltem, közelében jártam, karnyújtásnyira. Szerintem nem egy ösvény vezet oda. Én jártam az egyiken. Az EVAmp-ME volt az alap, a K701 a jóslat, és a Sony Qualia 010 az ajtó. Az utóbbit véletlenül rövid időre volt szerencsém megcsodálni. Ez egy nyitott, könnyű, 70 ohmos füles csodálatos tervek eredménye. Nem érzed a fejeden, és amit hangzásban tud..... Ki mit mond, ki mivel hallgatja, ki mit hallgat vele, egyedi. Olvastam pár tesztet eszközökről. Volt amit nem sikerült a helyén értékelni. De a tapasztalatoknak is ára van. Az EVAmp építésénél mindent beleadtam, amit ismertem az audiofilről. Eltartott egy ideig, míg "megért" a hangja. Fel is vetődött a megfelelő füles kérdése. A lehetőségeim közül a K701 (osztrák) mutatkozott leginkább megfelelőnek. Türelemben ment több mint 500 órát, majd elfogadtam a hangját végleges lehetőségnek. Rengeteg zenét hallgattam vele a youtubon, CD-t, DVD-t az USB-n át. Volt ami igen kellemesen volt hallgatható, ám ami igazán fájt az az igazán magas hangok hiánya volt. Azt hittem, hogy a mélyek szolídsága dominánsabb lesz. Kacsintgattam a DAC hangfokozatának a becsatoló Monacor MKP-ire, de a hajdani 5000 forintos Maxellal több magas jött. Mondtam magamban, a kisebb ohmja miatt. És álmodoztam egy felsőkategóriás füles hangjáról, ami egyesíti a két hallgató jó tulajdonságait profi módon. Úgy éreztem, hogy az EVAmp-ME jobbat is kitudna megfelelően szolgálni.... Jelenleg az a benyomásom, hogy igen közel lehetne jutni egy minőségi LP hangzáshoz, akár esetemben is, ha lenne egy minőségi hálózati zavarszűrőm, visszaépíteném a FH6-TB300-at, aminek a kimeneti illesztése nagyobb az EVAmp-ME-nél, és a sorsom hozzájuttatna egy felsőkategóriájú füleshez is. Sony Qualia 010, ahogy a fülemre tettem nyersen, azonnal bemutatkozott. Kicsit távolabb lett a horizont, mint a K701-nél. Tágas, szellős hangkép részletgazdagon. 1-2 óra után tágult. Főleg a magasai estek jól, mivel nem kellett bűnbakot keresni az eddigi hiányérzetre. Az egész hangkp kicsit más lett. Nagy erőssége a részletek megrajzolása. Volt ami hivalkodóbb volt a K701-hez képest. Az én véleményem szerint ezt nem minősíteném, mert a bejáratás után ez változni szokott. A magas, a közép elsimul, és kevesebbnek érezni, a mély meg lejjebb húzódik, így nem annyira domináns. De ez jelenesetben félrevezető lehet, ha e hallgató jelenhangját degradálnám. Mert számomra tele van meglepetéssel most is. Eddig még nem hallottam marimbát így szólni. De az egyik tesztanyagom Csepregi Éva Kék korszak albumának utolsó száma, a maradj velem című, aminek magas hangjai rendszerpróbálóak, eddig ezzel a fülessel voltak a legrészletesebbek, és kevésbé zavaróak számomra. Sorolhatnék zenei anyagokat, de ha nem hallja valaki azokat, meddő mekegés lenne, azt szóban ecsetelgetni. 146 órát élt meg nálam. Így hallhattam, hogy lett terhelhetőbb, és hogyan lesz egyre hallgathatóbb. Jó lett volna még háromszor ennyit járatni, hogy milyen egy ilyen "csoda" érettebb hangja. Különlegesség benne a tér textúrája, ahogy életre kelnek a hangok benne valahol a térben, ahogy a részletek önálló életet élnek, és ahogy egymáshoz viszonyulnak. Szimfonikus zenekart nem hallottam még ilyen áttetszően, részletgazdagon szólni. De a triangulumot sem ilyen cizelláltan a hangtömegben. Elhitette az emberrel, hogy a karmesteri dobogón áll. Olvastam teszteket róla, az azokban tapasztaltakkal nem lenne értelmes ellenkezni, mert minden eszköz rendszerben működik, és senki nem hallhatta az EVAmp-ME-vel a képességeit. Ez a füles nem olcsó, nevezzük felsőkategóriás darabnak. Tapasztalataim szerint a K701, és a HD650 nem egy kategóriás az EVAmp-ME szerint a Qualiával. Talán nem igazán rockzenére való, azonban hallottam olyat vele, hogy azt hittem a szomszéd fát vág a balkonon, pedig a számba volt. Teljesen egyedi a hangképzése, nehéz letenni. Sokáig fogok rá emlékezni..... ui.: Temetői hangulat miután kihúztam 146 óra után, hogy visszaadjam. AZ AKG nincs itthon, maradt a Maxell. Nem sokáig viseltem a fülemen a Qualia után. Depresszió a hagyatéka.
A kételyeknek mindig van alapja, mondja a kompromisszum
Az elmúlt évek tapasztalatai alapján, világossá lett számomra az audiofil elvárás bonyolultsága. Kialakul a triumvirátus szemlélete, hanganyag-rendszer-hangsugárzó. Esetemben a fejhallgató tulajdonságai. A hanganyag külön mise. Itt ennek a függvényében, most az erősítőröl, mint rendszerelemről pár szót. A nemrég rövid időre nálam lévő Sony Qualia 010 fülessel tapasztaltak alapján, kíváncsiságból előhalásztam a Heed Canamp erősítőmet. Mivel érdekelt volna a tranyós "A" osztályú hangja e fülessel. Önmagában ez így zavaros lenne talán másnak, mert az EVAmp-ME elit kategóriás alkatrészekkel készült jelen idejű szemléletem alapján. A Canamp régebben az akkori Grado SR125-höz, mivel a KT féle FH4 nem tudta megfelelően meghajtani. Jó páros voltak szép emlékekkel. A Heed Canamp-ot a netes másolatoktól eltérően építettem meg, mivel azok igénytelenek voltak audiofil szempontból. A neten összehalászott "okosságok" alapján duál-monóban készült OFC vezetékezéssel, amiben ezüstözött bandázsok is voltak. Minőségi hangszórókábelből készítettem, megszámlált elosztással készítettem az azonosság miatt. A földcsillagpont a hallgatócsatlakozón lett kialakítva. Árnyékolt vezetéket nem alkalmaztam hozzá, és 4x6800µF volt a pufferje. OPA606 és 2SD882 párossal készült. Most azonban ezt kevésbé lehet azonos háttérnek nevezni az EVAmp-ME-hez képest. Hallgatva a hangját, kiválogatva nagyjából az ebből adódó különbségeket, azért érzékelhető volt, hogy bizonyos kismértékű keménység tapasztalható a hangjában a FET-es végfokhoz képest. Visszafordítva, csöves benyomása lesz az embernek. Azonban tüskét varázsolt a gatyókámba az a gondolat, hogy milyen lenne a Canamp hangmássága, ha hasonló kiépítettséget kapna, mint az EVAmp-ME. Akkor lehetne a tényleges különbség valós megtapasztalásáról beszélni. Ez azonban nem kevés pénz a mai árakon. Hozzátenném, hogy a két rendszerelem közti eltérés megítélése erősen kapcsolódik az adott felvétel milyensége, és az erősítők végeire dugott füles tulajdonságaiknak az eredője. Innentől hogy melyik milyensége kinek-kinek előnyösebb, az a zenehallgatási szokások kérdése is. Kétségtelen, hogy egy fülesnek van saját hangja a gyártáskor beleépített anyagok, elvek miatt, és a bejáratottság függvényében, de a hozzá használt erősítő kimeneti illesztése is számottevően befolyásolja a hallottakat, és ha ez nem jó, nem biztos hogy a hallgató gyengéje. Mérések, és a hallható hangzás dilemmái... Mikor néha összejövünk Tiborral, előkerül a szkópja is. Nem szoktam olyan készüléket hozzávinni, aminek a hangjával nem vagyok kibékülve. Mikor azt mondta, hogy nem számottevő a négyszögjel első könyökén a tüske, attól én nem fogom jobbnak hallani a hangját. Ezt csupán a készülék dögcédulájának egy részének tekintem. A továbbiak a mellékletekben. ui.:a mellékletekben említett háttérinformációkra kérem, hogy csak privátban reagáljatok, mert úgy vélem nincs közvetlen kapcsolatban a témával.
Mondják az idő drága, na de ennyire....(Orczy-k)
A két melléklet közt 1 nap van. A becsatolók ehhez képest jó áron megvannak, a poti már 6800 volt, az ezüsttartalmú ón 8100/100g lenne. A többi?
Elnézést az olvasóktól! Az Orczy 1 téves volt.
Helyesen
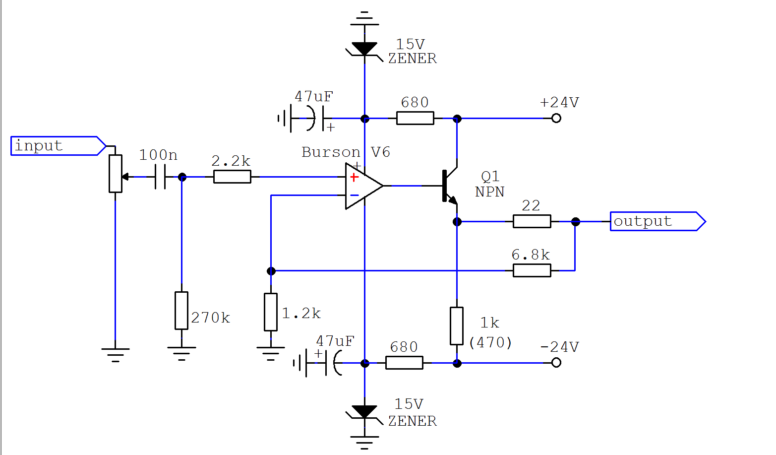
Bár V6-ot írtam, de V5 re lett rajzolva. A maximális 2X15V, valamint a 7mA nyugalmi áramfelvétel miatt a zénerekkel soros tápejtő ellenállások kisebbek. A visszacsatoló körből kikerült a 22µF kondenzátor, mivel elkó nem való oda, más meg arany árban lenne. Az 1K/3W munkaellenállás elég nagy érték, jobb lenne kisebb, de ha nem kell 40mW/300 Ohm-tól nagyobb teljesítmény, akkor megfelel. 470 Ohm esetén már 160mW a kimenő.
Az ember nehezen dönti el, hogy mennyi amit célszerű a nyilvános elmélkedésben. Ami a visszacsatolás kondiját illeti, az EVAmp-ME építésénél az ME része volt a visszacsatolás kondenzátorának elaprózása és dekadikus tagolása 100 pF-ig. Azért így, mivel írtad is hogy az ideálisabb változata horrorisztikus árat jelentene, de a helyigénye nem kevésbé ilyen lenne. Ezért alakítottam olyanná, amit közöltem is az EVamp-ME építése során. Én azt tapasztaltam, hogy bevált. és ezért ragaszkodom hozzá. Az építési megoldásom lehetővé teszi az átkötés lehetőségét, de ha nem tervezem bele, utólag nem lehet kivitelezni. De előbb hallani szeretném a kondival, a többit utána.
Köszönöm az eddigi segítségedet! A mellékletben az EVAmp-ME visszacsatolásának 22µF-jai a vertikális paneleken. A hozzászólás módosítva: Okt 8, 2022
Alakul a Heed Canamp továbbiakban HC-TB300 építési előkészítése.
Tóth Béla fórumtársam, továbbiakban Béla (ha nem haragszol meg érte) tudását, és tapasztalatait felhasználva (amit nagyon megköszönök) a következőképpen alakultak a dolgok.... Az EVAmp-ME-nél bevált építési tapasztalataimhoz, azt kiegészítve, beépítésre kerül a visszacsatolásba egy váltó-egyen kapcsoló, ami az adott felvétel minőségéhez adna optimalizálási lehetőséget. A 470n megy a sufniba, és a jelenleg átépítés alatt álló FH6-TB300-ME-ből, és a hozzá ezelőtt átépítéshez vásárolt alkatrészek kerülnek a HC-TB300-ba. Beleértve a Jantzen silver-gold 100n-kat. Azonban adódtak olyan értékek, amiket még meg kellett vásárolni. Csendben jegyzem meg, jelenleg, átlagosan, 1000 forintra jön ki a Dale CPF ellenállások átlagos darabára. Az említett átváltás +-24V-ról jár majd, hogy ne befolyásolja a középpontot semmiféleképp. Vezérlése optikai csatolással fog készülni, hogy direkt kontaktusa ne legyen mással. Treveim szerint nem akarok fényözönt, vagyis a visszacsatolás csak egyenáramú pozícióban ad majd visszajelző fényt. És hogy ez az egész mit ád, azt majd, ha hallhatom derül ki. Nem tartom értelmes dolognak jósolgatni. Béla nekem hiteles ember, annak ellenére, hogy KT ezt írja a FH6-nál: " Az OPA2134-ben éppen az a jó, hogy FET-es a bemenete, és így elhagyhattam a visszacsatoló ágból azt a sokak által kifogásolt elkót. Nincs is ott rá semmi szükség. Hát most betetten. Nem is tudom mihez hasonlítsam, mintegy varázsütésre előkerültek a hiányolt magas, légies részletek, kitisztult a hang, a dinamika lenyűgöző lett. Tudom, hogy a kapcsolásra az elkó tette fel a pontot, csak a magyarázatát nem tudom, hogyan, és miért?" Továbblépve Tibor észrevételén, engem nem is érdekel a "miért". Vannak nálam sokkal okosabbak, akik ezt tudják, vagy kifogják találni ennek okát. Én az eredményre hajtok, az érdekel, de az nagyon. Összegzésem, rosszmájúak kerüljenek! Ez nem vetélkedő okos, jóindulatú ismerőseim között, hanem egyfajta "szőrözés" a jobbért. És ami eddig is általam preferált elmélet, minden esetleges, az adott körülmények között, vagyis a valóság az számunka, amit már megtapasztaltunk. A többi csak elmélet, elmélkedés. Mégegyszer, mindkettőjüknek köszönettel tartozok az elképzelésem megvalósításáért, és annak tuningjáért! A mellékletben a kapcsolás alakulása
Én nem követem az írásaidat, de néha rákattintok, és WORD dokumentumokba botlok mindig. Azt tanácsolom, használd azt a gombot, ami egyetlen kattintással PDF-et csinál belőle, mert így sokkal kényelmesebb másoknak nézegetni.
Az utolsó mellékleteden én rákattintottam és becsatoltam az eredményt.
Szösszenet és döbbenet
Még nem jöttek meg a megrendelt alkatrészek. A türelmetlenség, vagy kíváncsiság, de gondoltam egyet, és Béla javaslatára, ugyan kapcsoló nélkül, de rövidre zártam a visszacsatolás kondipackját. Nem volt nehéz dolgom, mivel az EVAmp-ME felépítéséből fakadóan, úgy ahogy volt, csak két drótocskát kellett felülről ráforrasztani. Nos azt nem lehet mondani. hogy semmi változást nem tapasztaltam a hangzásban. Elsőre, rádió, koax, digitális üzemmód, szokatlan valahogy. Youtube, Joe Bonamassa -Blues Deluxe, épp tegnap ezt hallgattam utoljára kondival, tompaság nélküli szikár, mégis testes, pontos basszusgitár, és az egész zenekari hangzás közelebb volt hallható, minden hang kimértebb, és jól értékelhető volt. A tértextúra azonban merevebb hatású lett. és innentől nem mondanék erről többet, mert az már nagyon szubjektív lenne, azaz az én elvárásom szerinti. Összefoglalva, minden zenetípus szerinti hangzás, kellemes jelenlét érzet, mintha LP-t hallgatna az ember. Stevie Ray Vaughan - Rivera Paradise cimű száma így is élvezhető volt. És ekkor támadt egy ötletem.... A kimeneti ellenállás-sor, ami a kisebb hallgató impedancia esetén illesztene, a HD650 esetében felesleges lenne. Most meg elé téve a 250 ohmot a kapcsolóval megváltoztatta a tértextúrát. Leesett az állam, hogy adódott térmélység a jelenlétérzet megváltoztatása nélkül. Ennek az egésznek az igazi előnye, hogy a hordóhang alábbhagyott, amit én az illesztetlenség számlájára írtam. Ez az egész csak viszonylagos a jelen helyzetben, azaz így magában kevés komolyabb konzekvenciához. És hogyha ez kevés lett volna, hát rácsatlakoztam a Maxellel, annak 32 ohmjával. A Maxell olcsó-kategóriás füles. Mégis mutatott ezzel a háttérrel olyan magasakat, amit a K701-el sem hallottam. És az audiofil kategórában, a youtubon leesett az állam attól amit mutatott. És innentől nem is tudom, hogy milyen lenne a Qualiával (nem is fogom megtudni). Ebből számomra az jön le, hogy Béla javaslatát, nem kérdés, hogy alkalmazom, mert jelenleg nem látható számomra, hogy milyen további előnyökkel járna egy jobb hallgató alkalmazása esetén.
Üdv Mindenkinek!
Elég régen jártam errefelé, mostanában mindenféle mást csinálok (akit esetleg érdekel www.tkiraaly.hu). Igaz, vagy két éve a fejemben van egy új kapcsolást, amit majdnem sikerült már véglegesítenem, de azután félretettem. Anno én úgy gondoltam, hogy nincs nekem annyi pénzem a Hi-Fi-re mint kellene, nem tudok spéci alkatrészeket beszerezni, amivel tudok valamit kezdeni, az a kapcsolástechnika, a topológia. Mek-Eleket régi barátom, neki meg másoknak is azt mondom, próbálgassátok a kapcsolásokat, biztos lehet csíszolni rajtuk. De el kell mondjam két régi tapasztalatomat, azoknak akik nem olvasgatták végig a témában születtet írásaimat, vagy régen olvasták őket. Az egyik a BD tranzisztorokkal kapcsolatos. A szoc ipar által gyártottak valamiért sokkal pocsékabbak voltak a nyugatiaknál, jól jhallhatóan rosszabbúl szóltak velük a kapcsolások. Amikor FET-eket kezdtem használni, többet eszembe sem jutott, hogy visszatérjek a tranzisztorokhoz. A másik a visszacsatolásban lévő elektrolit kondi kérdése. Talán a FH2 magasságában volt amikor kísérletezés közben megdöbbentett, ha bent volt élt a kapcsolás hagja, ha rövidre volt zárva döglött volt a hang. Egyenáramú szempontból, főleg FET-es op amp-oknál nincs rá szükség, és nem is tudom igazából mi a magyarázata, talán a kondi induktivitása játszik be... Mindenkinek jó építést, kíséreltezést. Király Tibor
Prosectura és szervátültetés
Nagy nehezen kezdtem hozzá. Gányolás közben eszembe jutottak az élmények, és a tanulságok e derék készülék kapcsán. Most azonban az anyagi helyzetem miatt kellettek a jó minőségű alkatrészek belőle. A legfontosabb a Neotech NEI 1001 kábelből származó (occ silver) vezetékek voltak. Ezek árban messze a rangidősek voltak a többihez képest, és minden mm-re szükség lehet belőle. De gondolom a 2 mm-es tömör ezüstözött rézvezetéknek is jól felmehetett az ára. A Jantzen silver gold 100nF-t meg már nem is lehet kapni. Így a szükség nagyúr lett. ui.: a FH6-TB300-ME emlékére
ME építési evolúció
A dolgok jellege miatt lehetne ME evolúció is, de biztos lenne valaki, aki ezt önfényezésnek értené. Régebben jeleztem, hogy építéseim végén az ME afféle hangzásazonosító szerepet tölt be, mivel minden építés hangzására jellemző az építés módja is. Ez persze akkor kaphat ilyen jelentőséget, ha az építés mögött efféle célok is állnak, és a háttér ennek érzékelésére alkalmas. Én sem így születtem. Zenei érdeklődésem, és építési tapasztalataim folytatásaként töltöttem nem kevés időt az ismert eljárások megismerésével, kipróbálásával, és csak ezeket gyűjtöttem egy kosárba. De ennek is voltak stációi. Ez az akkori ismereteimből, ráfordításaimból adódott. Kezdődött 2005-ben amikor egy külföldi szaklapban olvastam az új föld csillagpont kialakításáról. Még ebben az évben megtapasztaltam ebből fakadóan az árnyékolt vezeték elhagyásának előnyeit, valamint a tömör vezetékek hasznosságát a hang útjában a többszálú sodrott helyett. Majd 2017 végén a KT féle FH6 elkészítésénél a Jantzen becsatoló kondi, és a tömör ezüstözött rézvezeték hangzás-befolyásoló képességének megismerése adódott meg számomra. 2018 nyarán a FH6-TB300-ME építésénél már Jantzen silver-gold kondi is került az alkatrészek közé, de árban a főszerepet a huzalok kapták. Neotech NEI 1001 az erősítőpanelen, és a táphuzalok Copper 14 AWG (OCC-réz) voltak. Az IC végül is Burson V5 lett. Azért V5, mert V6, sorozatnak nagy volt a dinamikája, és ha nagy dinamikájú jelet kapott átment dinamikakompresszorba az erősítő. Következett az EVAmp-ME 2021-ben. Mássága, a föld csillagpontok a bordákon, és a tápok terhelésmentesítőket kaptak a panelen. Valamint 4x22000µF értékkel, és dekadikus osztókkal készültek a tápok. A visszacsatolás 22µF-ja 1µF NP elektrolitkondenzátorokkal, és szintén dekadikus osztóval készültek 220pF-ig. Most a Heed Canamp (HC-TB300-ME) építése következne, mivel az említett "tranyós" végfok hangjára vetettem a "fülem". Gyakorlatilag hasonlítana az EVAmp-ME-hez, és ettől csak a visszacsatolás kondijára adható alkalmi rövidzár lenne az eltérés.
TB közjátéka
Azt hittem én kivétel vagyok az öregedésben. Naiv dolog. A HC-TB300-ME építését 70 felett már komoly haccacárénak érzem. De amikor az ember olyat hall, amit eddig nem, az erőt ad a jövőt illetően... Ez a pár sor legyen bíztatás az ezután érdeklődőknek abban, amit nemrég volt szerencsém hallani az EVAmp-ME révén, TB módosítási javaslatával, a visszacsatoló kondi rövidzárja alkalmazásával, az egyszerű Maxell társaságával. Mostanában jobbára ezzel használom az analóg bemeneten át a tunerrel, mert így jobban kijön a dühöngő basszus belőle. Sajnos a Maxell gyengéi felerősödve így jobban hallhatóak az erőteljesebb dinamika miatt. Így nem szokta vele klasszikus zenét hallgatni. És most mégis megtörtént. Kifogtam a Bartókon egy jó operafelvételt. Mikrofonozás, ahogy szeretem, mintha a színpad közelébe lenne az ember. Az énekesek szinte rád ordítanak a fortéknál, jól hallani a színpadi mozgásokat, mintha én közlekednék rajta, és a zenekar nem zavarja az énekesek artikulációját, pedig a rezek dölyfösek. Meg amikor a női szereplők sikítva berohannak a színpadra... Lenyűgöző hatású! És amikor valami leesett a színpadon az előadás közben, megijesztett. Nem kell az élményért az operába elmenni drága jeggyel. Szóval Béla "találmánya" nem semmi az EVAmp-ME esetében, és ez valószínűleg a HC-TB300-ME-nél is realizálható.
Nem könnyű az írásaid lényegét kihámozni a sok mellébeszélésből, de ez a "fejezet" most konkrétan arra akar kitérni, hogy DC csatolt erősítő mégis szebben szól?
Ez ügyben még kevés a tapasztalatom. Csak Bélát tudom idézni, a felvételektől is függ a hasznossága. Lehet, hogy kicsit érzelgősnek hatott az említett operaelőadás közben fogalmazott írásom. A végére sikerült véletlenszerűen bekapcsolódnom. És kiderült, hogy ezt a Richard Wagner operát idén nyáron közvetítették Bayreuthból. Az előadásra rányomta bélyegét az idei háborús világhelyzet, ugyanis ez az előadók által nyújtott hozzáállásban, drámaiságban érezhető volt. De az sem elhanyagolható, amit a technika képessége, és az előadás műszaki apparátusa nyújtott. És amit a rendelkezésemre álló hardver tudott, beleértve Béla ajánlatát. Azt nem tudom milyen lett volna, ha a tápokban 6-10000 µF lett volna, mert nekem, mint említettem 22000 µF volt. És sorolhatnám az említett készülékem egyéb extráit De azt bizton állítom, hogy a visszacsatolás kondi rövidzárja, bizonyos felvételeknél, az általam épített készülék esetében ütős változást okozott. Hogy ennek aránya az általam hallgatott felvételek esetében milyen arányt képvisel azt korai lenne megbecsülni. És azt sem tudom, hogy más építéseknél ez milyen nagyságú változást eredményez. De hát itt a fórum. Ki kell próbálni, és mint én, közölni lehet a tapasztalatokat mások hasznára.
A hozzászólás módosítva: Nov 6, 2022
Évek óta közöljük Bélával az ez irányú tapasztalatokat, csak hát nem olvassa el senki... vagy elolvassa de nem hiszi el.
Amikor pedig Neked javaslom a csatolókondi elhagyását a bemenetről, akkor nem lehet hozzáférni a nyákhoz, hogy átkösd. Ha küldök Neked egy DC csatolt fejhallgató erősítőt akkor tele van a hálózat zavarokkal és nem lehet meghallgatni. De gratulálok a felismeréshez
Ismerős...
![]() Sokkal egyszerűbb megindokolni, hogy miért nem. Az igenhez túl sok befektetett energia kell.
Károly ez nem felismerés volt, hanem kipróbálás, így gyakorlat. Két dolog, az egyik a Béla indoka építés előtt, a másik, hogy ennek kipróbálása az EVAmp-ME esetében nagyon könnyen kivitelezhető volt. Ha a nálam járt füles-erősítődre gondolsz, akkor azt most ne. És most megint megemlíteném, ez a jelenlegi látószögemből átkapcsolási lehetőséget jelent. Vagyis váltó és egyenáramú lehetőséget egyaránt. És majd kialakul valamilyen arány, amiből látszik, hogy melyiket szerencsésebb alapállásba tenni. Nem ellenkezve, nem a csatolókondimat érzem problémásnak a jelenlegi helyzetemben, hanem egy jó füles hiányát, és több jó minőségű felvétel elérhetőségének lehetőségét. Mert az említett felvétel tű a kazalban.
Heed Canamp gondolatok
Sokan másolták le e készüléket. ki is alakultak vélemények róla, ilyenek is , olyanok is. És ahogy lenni szokott, adódik a vélemények alaposságának hiánya, ha egy esetleges vásárlás van a háttérben. Ha egy saját készítésű változatról van szó, akkor jobb a helyzet, mivel szakaszolhatók a kiadások. Nem terheli az építést a rezsiórabér és értékesítési árrés. Az építés módjáról, az alkatrészek minőségéről mindenki maga dönthet. Itt a fórumon is kaphat az ember segítséget az építéshez mások tapasztalatai szerint. Barangolva a youtubon, belebotlottam egy blogba. Mint láttam, egy derék ember sok érdekességet kínál az érdeklődőknek minden témában. Ami "szimpi" volt benne az a rendszerben való gondolkodása. Mivel a tapasztalataink nem egyformák, nincs értelme véleményezni bizonyos dolgokat az elmélkedéseiben. Ami miatt megemlítem őt, az a CD játszók feljavítása. Azon belül az analóg kimenő fokozat. No meg a kábelelemzések. Szűkebben megemlíti az IC cserénél a Bursonokat is. És amit nem hallottam eddig, a J FET IC-t a lágyhangzás tekintetében. Fel is írtam magamnak, ki tudja..... Nos, ezek a Muses 03, mint egyke, és a Muses 8920, mint duál tok voltak. Ezek tulajdonságai előnyösek lehetnek a DAC fokozat után, és bizonyos felvételek esetében. Megemlíteném a Burson után érdeklődőknek, hogy a V6 vivid, és a V6 classic közti különbséget a térhatás másságával vélem jellemezni. Ahogy a gyártó írja is, a classic privát jellegű. Azaz az énekesnő az öledbe ül. De ez sem egyszerű, mert ez a rendszer eleje, és az erősítő a vége, és a hallgató stílusa bizony ezt is módosíthatja, mint esetemben is történt a Qualia 010-el. Ő egy kicsit hátrébb vitte ezt. Szóval ez is összetett dolog. Esetemben, a HC-TB300-ME láthatóan több, és más más minőségű alkatrészeket fog tartalmazni, mint a gyártói változat. A többi meg ebből adódik majd, méret, hangzás.... Engem nem köt az építés külalakja. mert nem akarom senkinek eladni. De annál nagyobb kötöttség a maradék occ silver vezetékeim hossza....
Hú de jó, hogy szóbahoztad, már olyan régen akarok egy Canamp klónt készíteni, hogy teljesen el is felejtettem.
Tegnap egy dinamikusabb zenét akartam hallgatni, és a PC hangkártyakimenete csúnyán elvérzett, nyilván. Gondoltam kell egy erősítő, és hangsúlyozom: nem audiofül kategóriában, csak "legyen egy kis kraft" a youtube-ról hallgatott zenében, ehhez pedig kell valami a hangkártya kimenet és a füles közé. Elsőre egy sima opampos megoldást akartam összedobni, majd opamp és tranyó jutott eszembe. Aztán észrevettem, hogy van itthon TPA 6132-es modulka, azt a legegyszerűbb összedobni, kiváncsi vagyok, mit fog tudni egy Li-ION celláról. De ha már a Canamp szóba került: tud valaki eladó NYÁK-ot Canamp klónhoz? Van itthon szinte minden hozzá, de nyákot maratni vagy gyártatni annyira nem szeretnék. |
Bejelentkezés
Hirdetés |



















