Fórum témák
» Több friss téma |
Ezt már olvastam,köszi...épp ez inspirálta a kérdést. Jelenleg saját tervezésű "SE" csövest hallgatok,bár jó 20 évbe tellett idáig eljutni.
Ja, nem vettem észre, hogy ugyanarról van szó, bocs.
Bocsi, de az 1N4148 diódák forditva vannak a nyáklapon feltüntetve
A Diyaudio-n Quad Q17 néven lehet rákeresni. Talán majd leszimulálom, de én sem építeném meg.
Hát ez a kapcsolás nem lopta be magát a szívembe. Két órán át nyomkodtam a CM-et, hogy egyáltalán szóra bírjam valamennyire, de még mindig lehet teljesen kivezérelni.
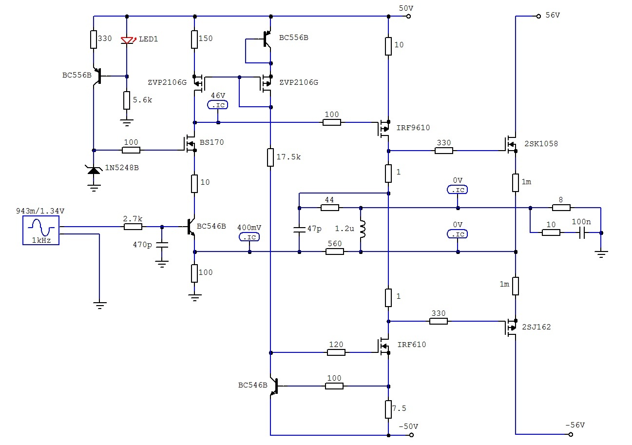
C2=100µF az eredeti rajzon, a félvezetőkészlet javarésze nincs meg a CM-ben, de nem gondolnám, hogy emiatt nem akart működni a szimuláció. R26, R27 gate stopped ellenállások hiányoznak az "eredeti" kapcsolási rajzról... és azok nélkül garantáltan gerjed egy ilyen fetes kapacitív sokszorozó.
Jó hogy leszimuláltad, így a lelki világába is betekintést lehet nyerni.
Igazából ez a kapcsolás az, amire annak idején gondoltam, hogy a "current dumping" fokozat is lehetne alapból kis torzítású. Szimpatikus, hogy sok mosfetet használt a tervező, de mint sokszor, itt sem optimális munkaponti körülmények között dolgoznak. Nyilván nem lehet mindenhova a célnak megfelelő félvezetőt gyártani, viszont a meglévő alkatrészekhez lehet igazítani a kapcsolást. Amíg a vákuumcsöves technikában szinte alig térnék el a gyári ajánlástól, a félvezetőket össze-vissza kínozzák. Az ECC83 munkaponti árama szinte minden kapcsolásban 1mA körül van beállítva, mivel itt a legkisebb a torzítása. Ellenpélda, hogy 100uA körüli éheztetett üzemmódban dolgozik az a fokozat, ami a torzított hangot adja a gitárnak. De ha nem ez a cél, akkor jöhet a gombhoz a kabát, azaz a mérnök úrnak kell kiszolgálni a félvezető igényeit. Ezt a hosszú bevezetést azért írtam, mert ahogy látom, beleszerettél a laterális fetekbe. Sok erősítő készítő menekül előlük, mert "drága". Ez persze csak akkor igaz, ha csak arra gondolunk hogy 2SK1058 vagy IRF540. A kész erősítő árához mérten már nem sok vizet zavar az a pár ezres. De hogy ne csak a végfokozatra (vagy hivatalosan a kimeneti source követő) gondoljak, mi lenne ha az ezt megelőző (VAS) fokozat is ezekből a 100mA-en termikusan stabil munkapontban dolgozó fetekből lenne? A 100mA soknak tűnhet ebben a szerepben, de ahogy említettem, ne a tervező akarja már ráerőltetni a szándékait egy alkatrészre. Kalitkába zárjuk a sójmot, a csirkétől meg elvárjuk hogy szárnyaljon. Megesszük a kutyát, a malacot meg beengedjük az ágyba. Szóval ha az a laterális fet 100mA-en akár termikusan stabil maradni, ám legyen. De ha már 100mA, akkor Quad topológia. Akarom mondani "Current damping",mert adja magát hogy az "A" osztályú fokozatot ebből alkossuk. Meg persze "B" osztályú áramerősítő fokozatot is, ami most lehet 100mA nyugalmi áramú "AB" osztályú komplementer szimmetrikus kapcsolás. Itt jött az a pont, hogy már van köze a topik témájához. Majd még folytatom.
Ha jól gyanítom arra gondolsz, hogy tervezzük át? Ráférne, mert ez tele van bakikkal, de nem tudom lesz-e hangulatom hozzá. Várom a folytatást...
Nem akarom áttervezni, csupán kíváncsi vagyok arra, hogy ebben a current damping topológiában van e még tartalék. Pontosabban az gondolkodtat, hogy tipikusan audió rá gyártott félvezetőkkel meddig lehet még elmenni.
Átfutottam a topikját,
https://www.diyaudio.com/community/threads/q17-an-audiophile-approa...74507/ akadt aki megépítette laterális fetekkel is (az "A" osztályú fokozatot is) de nem írta milyen a hangja - vagy nem olvastam azt a részt.
Most hogy megérkeztek a játékaid, nem kell válaszolnod. Addig majd én élve tartom a kapcsolást.
Szóval kezdem azzal amit szimuláltál. A kivezérelhetőség az már régebb óta gondot okozott a QUAD csodánál. A pozitív táp irányában a feszültség fogy el, a negatív táp irányában pedig az áram. Erre már a tervezője is rájött, ezért az eredeti kapcsolásban aszimmetrikusan van előfeszítve a híd. Erre még egy lapáttal rátesz, hogy az IRFP verzióban a magas GS feszültség miatt nem elég az 50mA áram az "A" osztályú fokozatnak, mert azt a feszültséget is teljesítenie kell. Ha duplájára növelem az "A" osztályú fokozat áramát, akkor már nem fogy el. Itt jönne képbe, hogy a laterális fetek éppen ebben az áramtartományban hőmérséklet függetlenek. De ez már egy másik történet.
Kicsit szimulálgattam.
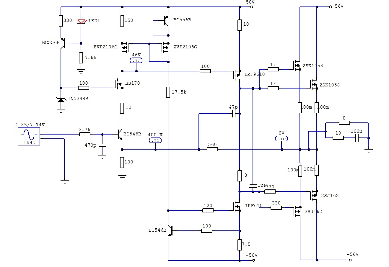
Sokszor említettem, hogy szerintem nem elég az, hogy a torzítást maximális kivezérléskor mérjük, mivel a zene halk részei nagyon fontosak. Ebbe most nem megyek bele, az egy más téma Szóval itt van ez a Quad. Megnöveltük az "A" osztályú fokozat áramát, amitől most már ki lehet vezérelni rendesen. Nézzük akkor a torzítást. Ezt három jelszinten szimuláltam. 1V, 20V, és 40V kimeneti csúcsfeszültségnél 1kHz szinusz jellel. Ezen belül a 2. 3. 4. 5. harmonikus arányát néztem az alapharmonikushoz képest. Nézzük először a Karesz által megrajzolt kapcsolást (köszönet a fáradozásért). 1V kimenő esetén Harmonikusok: 2. -70dB 3. -84dB 4. -74dB 5. -87dB 20V-nál ugyanezek: 2. -100dB 3. -94dB 4. -110dB 5. -99dB 40V-nál nem lehet értelmezni, mert 34V-on elfogy a negatív félhullám. Megnövelt áramú "A" ostályú beállításban az eredmények 1V kimenő esetén: 2. -69dB 3. -88dB 4. -73dB 5. -90dB 20V: 2. -100dB 3. -93dB 4. -113dB 5. -97dB 40V: 2. -89dB 3. -93dB 4. -96dB 5. -97dB Most jött sz, hogy a végfeteket laterálisra cseréltem. Természetesen a bias feszültséget is lejjebb vettem, így a feteken 30mA körülire adódott a nyugalmi áram. A laterális fetek alacsonyabb meredeksége azt eredményezte, hogy nem tudtam kivezérelni őket teljesen, mert a megnövelt "A" osztályú áram is elfogyott, ezért duplázni kellett a feteket. Javulás volt, de a nem invertáló mödban működő TL071 volt a szűk keresztmetszet, így áttterveztem invertáló kapcsolássá az egészet. Innen folytatom, csak el kell mennem itthonról.
Laterális fetek.
Tehát ott tartottam, hogy dupla fetek kellenek. Ráadásul a nem invertáló opamp fokozat torzítása elég szűk keresztmetszet, így invertálóra kell változtatni. Így viszont a bemeneti impedancia csak 3,3kOhm. Akkor már dobjuk ki az opampot, mert nélküle is működik a többi fokozat, csak majd valami DC szervót kell csinálni hozzá. Ebben az állapotban az erősítés nem sok, de ha azt veszem alapul, hogy a PA hangosításnál 10V nagyságú a vonali szint, akkor az a 6V (4Veff) nem is annyira sok. Na meg arra való az előerősítő, ha már egyszer van. A mérések amik az opamp nélküli kapcsolással lettek szimulálva. Ez még egy pár fettel készült. 1V: 2: -95dB 3. -110dB 4. -121dB 5. -118dB 20v: 2. -100dB 3. -96dB 4. -117dB 5. -102dB 40V esetén amint írtam, elfogyott az erő. Duplázott fetekkel ezek az eredmények: 1V: 2. -107dB 3. -123dB 4. -142dB 5. -150dB 20V: 2. -101dB 3. -100dB 4. -117dB 5. -108dB 40V: 2. -91dB 3. -95dB 4. -98dB 5. -99dB Ezek az eredmények olyanok amilyenek. Az 2SK1058 / J160 jobban szeret 100mA áramon dolgozni, mer amint említettem, most csak 30mA a nyugalmi áram. Megnöveltem a nyugalmi áramot 100mA-re fetenként, ami a dupla fetek és az "A" osztályú fokozat nagyobb árama miatt most összesen 300mA. Ez mondjuk már nem kevés, összemérhető a Hiraga erősítő áramfelvételével. Ismét az eredmények: 1V: 2. -122dB 3. -145dB 4. -173dB 5. -188dB 20V: 2. -102dB 3. -110dB 4. -114dB 5. -140dB 40V: 2. -91dB 3. -95dB 4. -98dB 5. -101dB Ezek az eredmények olyanok amilyenek, nem fűznék hozzájuk most semmit. Inkbb megnézem, mit mutat a kapcsolás, ha nem Current Damping, hanem sima klasszikus kapcsolásként üzemel. 1V: 2. -131dB 3. -149dB 4. -180dB 5. -210dB 20V: 2. -101dB 3. -135dB 4. -120dB 5. -136dB 40V: 2. -91dB 3. -98dB 4. -100dB 5. -102dB Most lehet mazsolázni, hogy melyik út tetszik jobban. Egyelőre ennyi, ha lesz valami meghökkentően különleges, akkor megírom.
Mit tud akkor, ha a vége valóban kb. B osztályban megy, vagy legalábbis nagyon kicsi nyugalmi árammal?
Most még mielőtt válaszolnék, nyilván sok szimuláció kell hozzá, hogy minden beállításban meg tudjuk nézni hol van kevesebb nem kívánt harmonikus.
Nelson Pass gondolatain lovagolva úgy vélem, hogy a jó hang az 1W környékén a legfontosabb. Tehát nem a maximális kivezérléshez tartozó torzítást kell figyelembe venni, hanem az 1W-hoz tartozót. Itt most kezdődhetne a vita, de inkább leszimulálom majdnem tisztán "B" osztályú beállításban hogy mire képes a Quad kapcsolás.
Nekem is felmerült, meg is fogom nézni. Ha időm engedi, megnézem.
Nos, lepörgettem a szimulációkat az igény szerint. Zéró GS feszültséget kaptak a laterális fetek, így a szimulátor valami 5 mA körüli áramot mutatott kivezérlés nélkül. Most is 1kHz-en és három feszültség szinten futtattam szimulátorban a kapcsolást.
1V: 2. -99dB 3. -118dB 4. -118dB 5. -119dB 20V: 2. -102dB 3. -98dB 4. -118dB 5. -105dB 40V: 2. -91dB 3. -95dB 4. -98dB 5. -99dB
Valamiért úgy emlékeztem, 10kHz-et írtál, így ezen a frekvencián futtattam a szimulációt. Csak most vettem észre hogy valójában 20kHz volt az.
Tehát 10kHz-en nulla gate előfeszítéssel. 1V: 2. -93dB 3. -108dB 4. -106dB 5. -105dB 20V: 2. -82dB 3. -93dB 4. -103dB 5. -91dB 40V: 2. -71dB 3. -76dB 4. -79dB 5. -80dB Visszaállítva a fetenkénti 100mA nyugyalmi áramot 10kHz-en. 1V: 2. -113dB 3. -134dB 4. -162dB 5. -185dB 20V: 2. -82dB 3. -101dB 4. -100dB 5. -119dB 40V: 2, -71dB 3. -76dB 4. -79dB 5. -82dB Utoljára a nem current damping topológiájú szimuláció fetenként 100mA nyugalmi árammal 10 kHz-en a szokásos három jelszinten. 1V: 2. -113dB 3. -129dB 4. -159dB 5. -180dB 20V: 2. -82dB 3. -107dB 4. -100dB 5. -115dB 40V: 2. -71dB 3. -78dB 4. -80dB 5. -83dB
Hogy néz ki az előremenő ág Bode-ja?
Valamit csinálj ezzel a 2 x 56V táppal, mert ezekből a tranyókból ki kellene jönnie 2 x 44V-on is a 100W-nak 8 ohmra.
Szándékosan nem nyúltam még a tápokhoz, mivel első körben csak a kivezérelhetőségi probléma érdekelt. Én amúgy sem vagyok híve annak, hogy a meghajtó rész tápfesze kisebb a teljesítmény fokozaténál. A Gauss végfokban szintén ezt láttam. Bár sokan azt vallják, 2-3 dB nem a világ, meg amúgy sem lesz soha kivezérelve csutkára.
A Bode diagramját lehet hogy már nem tőlem fogod kapni, mert kezdődik a délutános hetem. De ha megvár, akkor leghamarabb Vasárnap este ülök PC elé.
Újabban jobban szeretem a Nocht szűrő kimenetén nézni a torzítást, mint a Fouriert. Látni akarom, hogy miket termel az erősítő, a Fourier csak semmit mondó számokból áll. Nekem.
És látszik is 1W-on, hogy Current Damping nélkül magasabb rendű felharmonikusokat termel, de ezek alacsonyabb jelszinten vannak. Nem tudom mit szeret jobban (kevésbé) a fül (ha egyáltalán hallja). Nagyobb kivezérlésnél meg mindegy, hogy van CD vagy nincs. Szerintem csak a baj van vele a gyakorlati kivitelezésnél. Senki nem mért THD-t a diyaudiós topikban, vagy csak nem láttam, hogy mértek volna. A hurokerősítés olyan, mint bármelyik átlagos végfoké. 80 dB-es visszacsatolási tényező 400Hz-es törésponttal. A fázistartalék kicsi (45 fok). látszik is a Nocht kimenetén, hogy szeretne begerjedni. Nekem nem tetszik ez a végfok és szerintem kár rá fecsérelni az időt... kilószám vannak kommersz kapcsolások... ennél sokkal jobbak is.
Köszönöm hogy fáradtál vele, én is csak kíváncsi voltam mégis mit tudhat. Megépíteni eszemben sem volt.
Nem tudom számít e valamit, de a DiyAudio képein ott virít a nyákon a sárga színű hangszóró vezeték csatlakozója. Olyat régebben használtam repülő és hajómodel akku csatlakozónak. Eredetileg is arra találták ki, de a Gauss végfokban szintén ezt láttam. Most vagy abból lesték el, vagy más oka lehet. Jelzem nagyon jó csatlakozó, érdemes figyelmet fordítani rá.
Köszönöm,hogy felhívtad rá a figyelmem. Ezekkel a csatlakozókkal mindig gondban vagyok. Általában véletlenszerű ötleteim vannak és ha ezek sem, akkor forrasztok... végül is az is oldható kötés : )
Az a -35dB erősítéscsökkenés nagyon durva. Vagy ne 80 dB-ről induljon, hanem mondjuk 120-ról.
Ennél sokkal egyszerűbbet és jobbat lehet építeni. Egyszer már próbálkoztál vele, amikor két FET-et felforrasztottál egy rézlemezre, próbatermi erősítőnek mondtad. Az egy sokkal ígéretesebb elrendezés.
A hozzászólás módosítva: Szept 24, 2025
Az még mai napig működik. Sőt olyan is van, amiben a két feten kívül csak passzív alkatrészek vannak. Annak még panelja sincs. Kiegészítő láda egy gitárerősítőhöz.
Ez a Quad csak elméleti szinten érdekelt.
Az a hitem ( mostanra kiderült téves ), hogy legalább a saját szimulációdnak érted a lényegét. Már el is hantoltam. Gondolhattam volna pedig erre, hiszen már korábban is mutattál ide vonatkozó példát.
Úgy gondolom az alacsonyabb rendű harmonikusok jobban elviselhetőek.
Jó ez a Noch szűrős dolog, érdemes lenne fizikailag is valami ilyet gyártani. Persze nem egyszerű, mert a vasmag nemlineáris tulajdonsága is beleszól. Már csak azért is, mert nem teljesen bízok a szimulációban. No de legalább van. |
Bejelentkezés
Hirdetés |




















