OK
Mégsem
Hobbivasút
|
HESTORE
|
Kislexikon
Hírek
Cikkek
Fórum
OK
Hírek
Cikkek
Fórum
Lexikon
Segédprogramok
Apróhirdetés
Fórum témák
Elektronikában kezdők kérdései
ARM - Miértek hogyanok
Ez milyen alkatrész-készülék?
[OFF] Pihenő pákások témája
- Elektronika, és politikamentes topik
NYÁK-lap készítés kérdések
Ki mit épített?
AVR - Miértek hogyanok
PIC kezdőknek
•
Bojler javítása, kérdések
•
Alternativ HE találkozó(k)
•
PLC kérdések
•
Elektronikai témájú könyvek újságok
•
Felajánlás, azaz ingyen elvihető
•
Villanypásztor
•
Inverteres hegesztőtrafó
•
TV hiba, mi a megoldás?
•
Digitális labortápegység
•
Erősítő mindig és mindig
•
HiFi javítás
•
Labortáp javítás
•
Huzalellenállás ellenálláshuzal
•
Erősítőhöz való hangsugárzó védelem (koppanásgátló)
•
V-FET és SIT erősítő kapcsolások
•
Motorgyújtás
•
Akkumulátor töltő
•
HESTORE.hu
•
Robotfűnyíró vagy fűnyíró robot
•
Ózon képző 12 V AC-ről
•
Nyák készítése fényérzékeny fóliával
•
DCF77 óra
•
Rádió építés a kezdetektől a világvevőig
•
Multiméter problémák
•
Hörmann kapuk
•
Hifi erősítők tervezése
•
IP kamera
•
Sárga Kazettás Piaci Nintendo (8bit)
•
Vicces - mókás történetek
•
Fejhallgató erősítő
•
Modbus
•
LCD TV probléma
•
Mosogatógép hiba
•
Házilag építhető fémkereső
•
Dansk 3f-T3535, és minden, ami vele kapcsolatos
•
Beszólóka szélessávú FM rádió adó
•
Castone erősítő javítás
•
Quad 405-ös erősítő tapasztalatok és hibák
•
Crystal radio - detektoros rádió
•
Elfogadnám, ha ingyen elvihető
•
Villanymotor bekötése
•
Hangszóró javító keresése
•
Egyenárammal történő vízmelegítés
•
Szárítógép problémák
•
Vízérzékelő kapcsolás
•
Weller páka (állomás)
•
Autóelektronika
•
Meteorológiai műholdvevő (137Mhz)
•
Arduino
•
Hőtárolós kályha
•
Nyomtató probléma
•
Transzformátor készítés, méretezés
•
Autó-generátor nem tölt rendesen
•
Rádió tuner hiba
•
VF3 - 6 végerősítő
» Több friss téma
Fórum
Keresendő kifejezés
Keresés módja
Intelligens keresés
Hozzászólás keresés
Fájlmellékletben
Fájlmellékletben (képek)
Kategória
Minden kategória
Alapismeretek
Ellenállások
Kondenzátor
Áramforrások
Tekercsek
Kapcsolók
Érzékelők
Motorok
Műszerek
Egyéb
Analóg áramkörök
Erősítők
Szabályzók
Egyéb
Digitális áramkörök
Flip - Flop és tárolók
Kapuk
Vonali választók
Multiplexerek
Dekóderek
Demultiplexerek
Bufferek és meghajtók
Számlálók
Regiszterek
Aritmetikai áramkörök
Logikai áramkörök
Memóriák
Egyéb
Mikroprocesszorok
PIC
Memória / EEPROM
Memória / EPROM
Memória / RAM
Egyéb
AVR
STM32
STM8
Espressif, ESP
LPC
SAM
PIC32
ARM általános
Speciális
Csövek
A/D konverterek
Időzítők
Komparátorok
Egyéb
Technika
Audiotechnika
Fénytechnika
Vezérlés technika
RF technika
Méréstechnika
Keresés
Új téma nyitása
Lapozás:
1. - 34. elem
OK
1 / 1
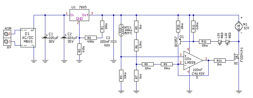
NTC-10k.png
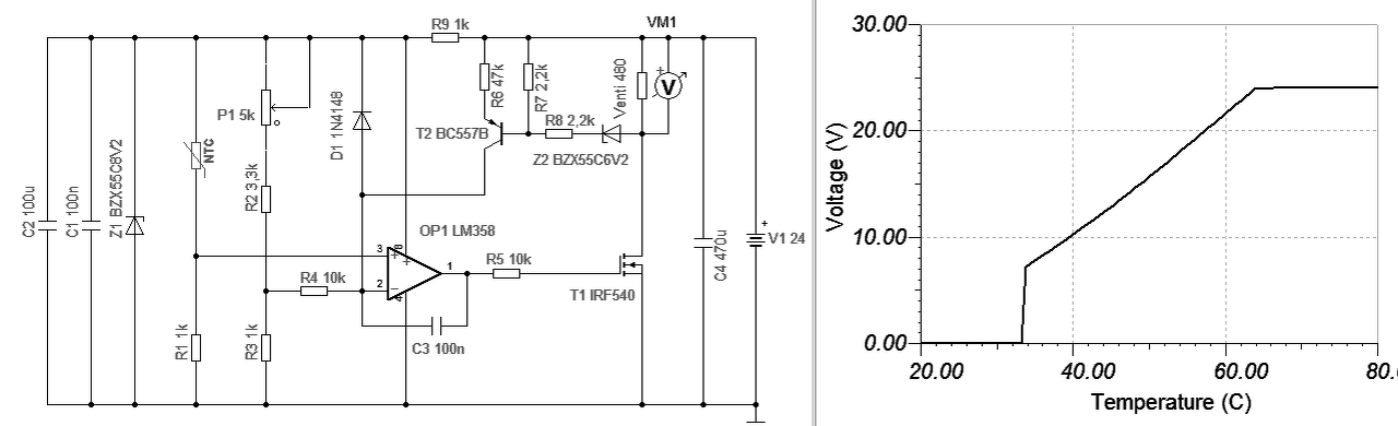
NTC24FAN-sch.png
NTC24FAN-com.png
NTC24FAN-pcb.png
NTC-FAN6-24V.png
NTC-10k.png
NTC-700.png
NTC-680.png
NTC-F19V-sch.png
NTC-F19V-com.png
NTC-F19V-pcb.png
NTC-FANY.png
NTC-FANT.png
NTC-FANx-sch.png
NTC-PIC.png
PTC-NTC-sch.png
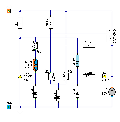
NTC-FAN-Dual.png
NTC-FAN-24V.png
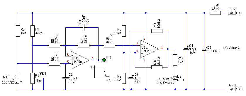
NTC-75fok.png
Ki-Be and NT...png
NTC-FAN8.png
NTC-2x.png
NTC-plus-R.png
NTC-PC-táp-...png
NTC-char.png
NTC-char.png
DT-NTC-sch.png
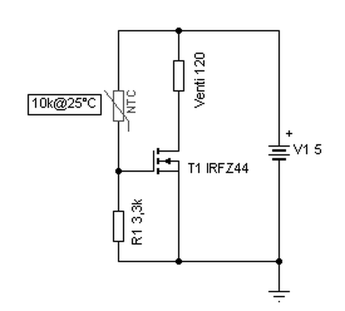
NTC-Venti.png
NTC-char.png
NTC-100fok-s...png
NTC-100fok-l...png
NTC-LED-com.png
NTC-LED.png
NTC-char.png
Következő:
1. - 34. elem
»»
1 / 1
Bejelentkezés
Felhasználónév
Jelszó
Jegyezz meg!
Belépés
» Elfelejtett jelszó
» Regisztráció
Hirdetés
A használat feltételei
•
Adatvédelem
•
GY.I.K., Használati útmutató és szabályok
•
Impresszum
•
Elosztó
•
Hiba jelentése
Az oldalon sütiket használunk a helyes működéshez. Bővebb információt az
adatvédelmi szabályzatban
olvashatsz.
Megértettem